У компании «Обнинская химико-фармацевтическая компания (ОХФК)» возникла необходимость в завершении внедрения единой информационной системы для всей группы компаний, включая удаленные подразделения. Данная система построена на базе программного продукта «1С:ERP Управление предприятием 2» и интегрирована в IT-ландшафт ГК «Mirpharm». В рамках проекта проведена нормализация нормативно-справочной информации, актуализация более 70% активных спецификаций, подготовлена база для расчета себестоимости готовой продукции в режиме реального времени, производственный персонал подключен к системе.
Цели проекта:
- Подготовить базу для расчета себестоимости готовой продукции в режиме реального времени.
- Подготовить и подключить к работе с базой производственный персонал.
Задачи проекта:
- Нормализовать нормативно-справочную информацию, участвующую в выпуске готовых лекарственных средств и субстанций.
- Провести актуализацию:
-
- активных спецификаций, участвующих в выпуске готовых лекарственных средств и субстанций;
- трудозатрат производственного персонала.
- Поддерживать внедряемую систему в актуальном состоянии.
- Тестировать доработки других подрядчиков, привлекаемых заказчиком для выполнения дополнительных работ.
В рамках проекта проведены все требуемые мероприятия по нормализации НСИ с данными и выполняются работы, необходимые для завершения внедрения единой информационной системы по всей группе компаний, включая удаленные подразделения:
- Анализ функциональных требований заказчика к справочнику «Номенклатура».
- Проработка методики по нормализации и реструктуризации данных в справочнике «Номенклатура».
- Корректировка алгоритма работы во внешнем отчете «Номенклатура_и_остатки»: устранение дублирующих строк.
- Разработка инструкции по работе с «Номенклатурой контрагентов».
- Проведение обучения по работе со справочником «Номенклатура» в «1С:ERP Управление прредприятием».
- Разъяснения по использованию документа «Заказ поставщику» при внесении информации о номенклатуре поставщика.
- Разработка рекомендаций и подготовка инструкций для пользователей по методике сверки дублей номенклатуры в случае наличия остатков и движений по «сворачиваемым» позициям.
- Разъяснение подготовленных рекомендаций и методики по свертке дублей в справочнике «Номенклатура».
- Контроль движения номенклатуры по характеристикам.
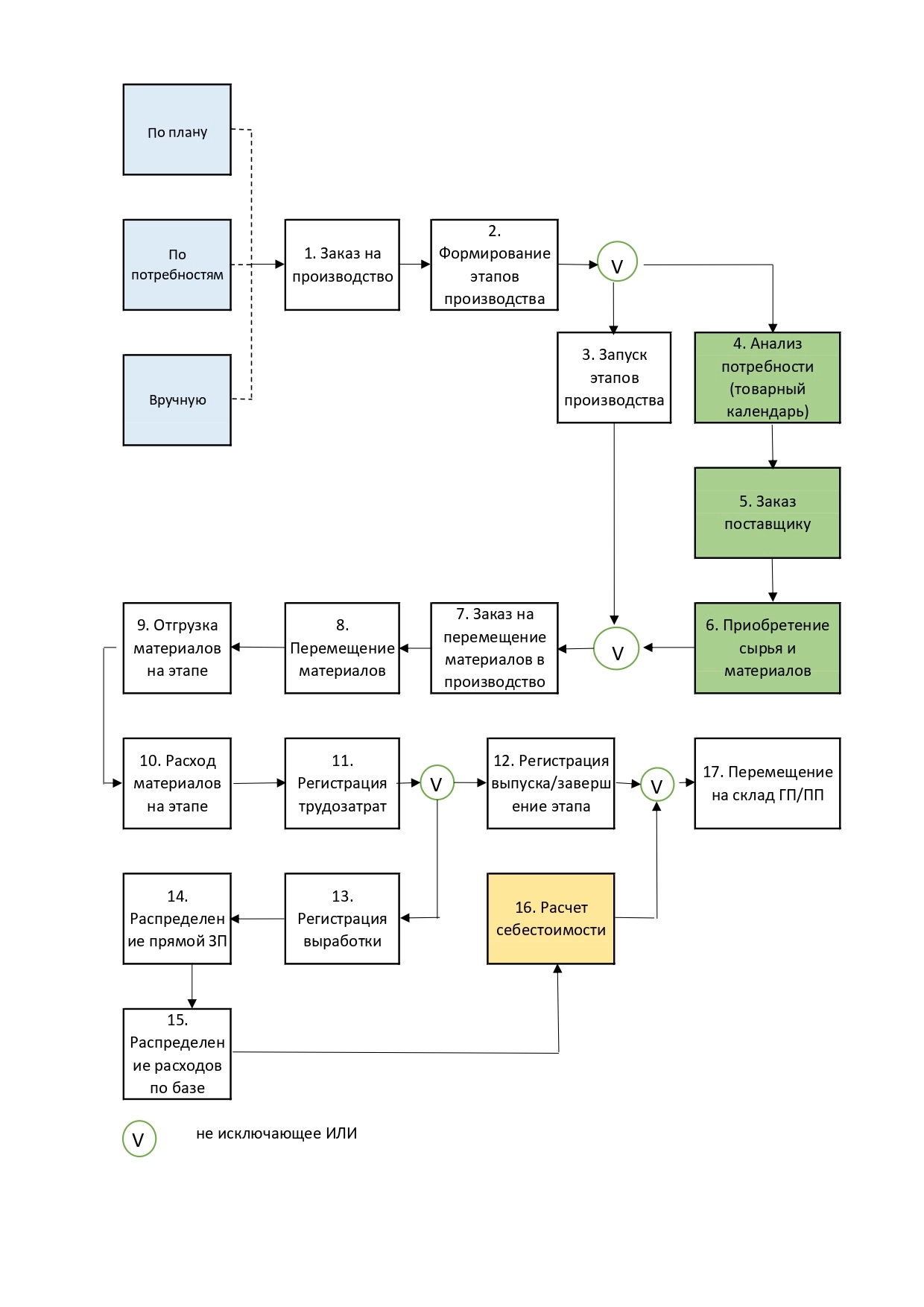
Также была проведена подготовка информационной базы для расчета себестоимости готовой продукции. К подготовке базы для моделирования включала в себя следующие этапы:
- перевод конфигурации на типовой функционал;
- подготовка нормативно-справочной информации;
- отражение в учете операции движения и выпуска готовой продукции;
- подготовка схем процессов для демонстрации пользователей.
Моделирование процессов производственного учета на типовой конфигурации проведено по следующим разделам:
- Производство по заказам.
- Производство без заказов.
- Переработка на стороне с ведением контроль за отпуском сырья.
- Моделирование проводилось на примере спецификаций на следующие позиции:
- Производство собственного сырья (Миродеп).
- Производство давальческого сырья (Транексам).
- Производство субстанции из собственного сырья (ЭМГПС).

Пример по расчету себестоимости
Методологическая поддержка персонала осуществляется в плотном взаимодействии с департаментом по экономике и финансам ГК «Mirpharm». Изменения переносятся на продуктивную среду в среднем один раз в две недели.
За период январь—июнь 2020 года выполнено тестирование и перенесены на продуктивную среду доработки, выполненные другим подрядчиком в качестве дополнительных работ, лежащих за рамками основного проекта.
По состоянию на сентябрь 2020 г.:
- Нормализация нормативно-справочной информации осуществлена на 86%.
- Проведена актуализация более 70% активных спецификаций.
- Произведено 6 ключевых обновлений внедряемой системы.
- Закрыто более 80 поступивших заявок.
- Производственный персонал подключен к системе.
- Вопрос с подготовкой базы решен. Ведутся работы по закрытию периода.