Компания АНО ВО «Универсальный Университет» автоматизировала модель бюджетирования и планирования на базе подсистемы «Бюджетирование» прикладного решения «1С:Управление холдингом». Настроена уникальная модель оперативных и функциональных планов (проведена методическая работа, результатами которой были формализованные методики, создано более 50 видов бюджетов и разработано более 10 уникальных отчетов). Система может рассчитывать рентабельность программы, что позволяет принимать решения, об включении или исключении учебных программ.
АНО ВО «Универсальный Университет» — частное образовательное учреждениее высшего и дополнительного образования, объединяет десять творческих школ. Cуммарно на факультетах университета обучается около 6000 студентов. В университете занятия ведут более 900 преподавателей из России и других стран.
Цель проекта: сократить время на подготовку бюджетов и повысить точность планирования.
Задача проекта: автоматизировать бюджетирование на базе решения «1С:Управление холдингом».
В компании не было единой автоматизированной системы, возникали неудобства, связанные с ведением учета в MS Excel в разрозненных файлах. Поэтому, когда расширились требования к детализации и оперативности предоставления данных, было принято решение внедрить подсистему бюджетирования (в части подготовки операционных бюджетов и консолидации данных в мастер бюджетах).
У компании уже был настроен программный продукт «1С:Управление холдингом 8», поэтому подисистема бюджетирования была построена на базе уже имеющейя конфигурации.
Система реализована в рамках подсистемы «Бюджетирование» конфигурации «1C:Управвление холдингом». Методология планирования и бюджетирования оформлена в Confluence.
Автоматизированы следующие процессы:
- подготовка плана продаж;
- подготовка функциональных бюджетов: ФОТ, аренда, HR, асновные средства и пр.;
- подготовка итоговой отчетности).
Разработана методология к модели бюджетирования, которая зафиксирована в документах на gogle дисках. Модель реализована на базе метода планирования «снизу — вверх». На гугл диске сохранены:
- Регламенты с прописанными ответственными лицами.
- Унифицированные справочники.
- Описанные методики подготовки бюджетов для каждого вида бюджета.
- Учетная политика по бюджетированию.
Помимо методической информации, на гугл диске сохранены протоколы встереч и вся управленческая документация по проекту. Всего около 500 документов, сгруппированные по папкам.
Входной точкой для начала бюджетирования является план продаж, который готовит каждый декан факультета. Планы продаж утверждаются по заданному маршруту согласования. Далее каждый декан планирует свои расходы (расходы на преподавателей, расходы на сотрудников, расходы на закупку материала для проведения обучения, расходы на аренду) в разрезе функциональных направлений.
В процессе подготовки бюджетов задействованы ключевые службы организации, который отвечают за свое функциональное направление (дирекция по работе с преподавателями, дирекция по работе с сотрудниками, дирекция по студенческому опыту, исполнительная дирекция, ИТ дирекция и тп). Каждая дирекция отвечает за свой набор бюджетов.
Бюджеты имеют унифицированную структуру, которая позволяет консолидировать данные и в дальнейшем получать итоговую отчетность (БДР, БДДС, и выборочные показатели бюджетного баланса).
Реализованная модель позволяет получать отчетность в следующих разрезах:
- учебный год,
- функциональное направление,
- факультет,
- учебная программа,
- учебный курс.
В результате можно запланировать финансовый результат по каждой программе и сделать анализ целесообразности использования учебной программы.
Система позволяет ежемесячно актуализировать данные с учетом полученных фактических данных, по мере необходимости.
Всего в системе реализовано около 100 видов бюджетов.
Количество вводимых документов в рамках одного сценария около 500, за 2022 год было введено около 3000 документов.
Дополнительно к экземплярам отчетов (бюджетам) используются аналитические отчеты, в которых пользователям предоставлен доступ к консолидированной отчетности с разграничением прав на просмотр данных.
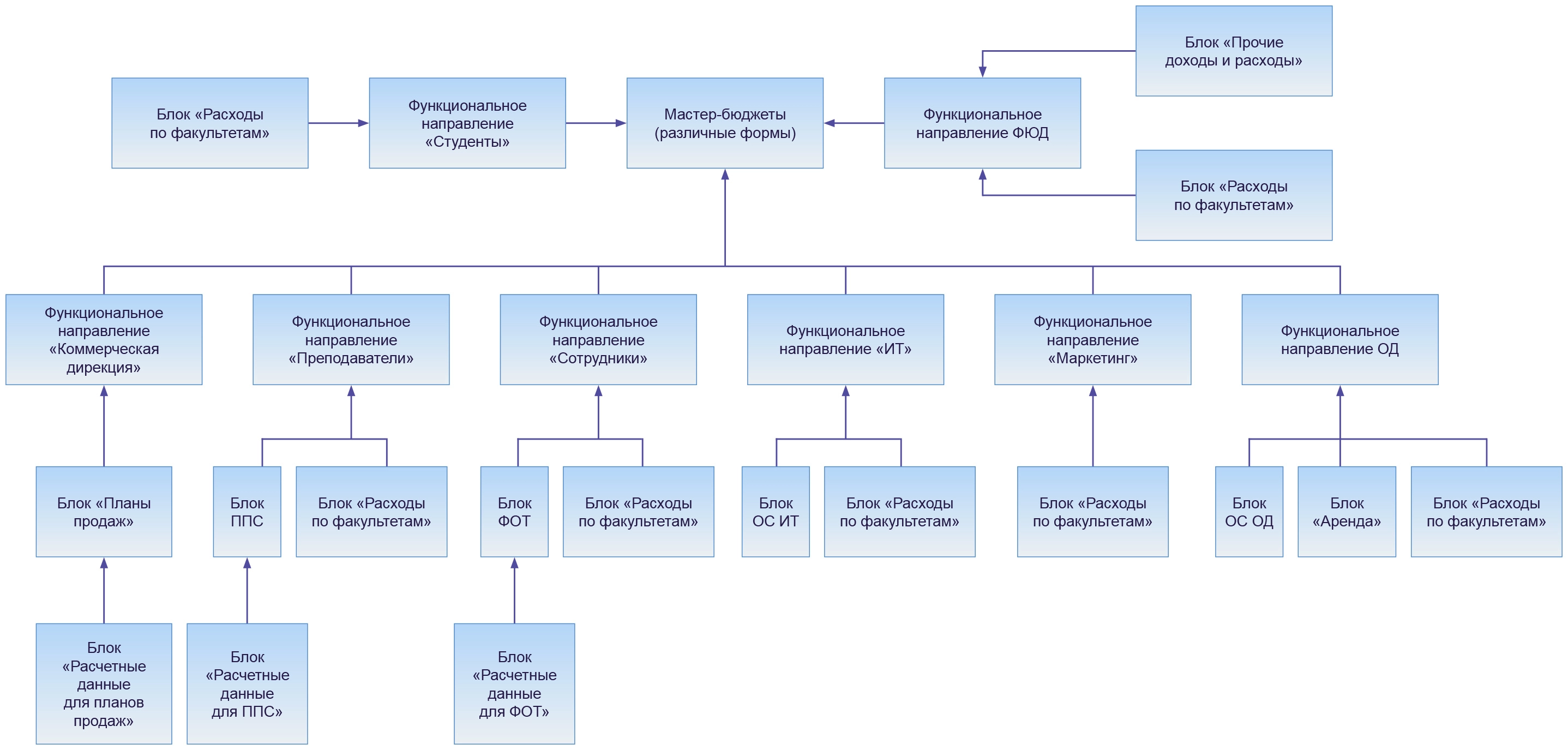
Схема архитектуры
Пояснения к схеме:
- ППС — професорско преподавательский состав — расходы по зарплате на преподавателей.
- ОД — операционная дирекция. Внутри нее расходы по аренде по основным средствам для всего универа.
- ОС ИТ- некоторые основные средства закупают для дирекции Информационные технологии.
- ФЮД — финансово юридическая дирекция. Расходы, не связанные с операционной деятельностью.
- Настроена уникальная модель оперативных и функциональных планов (проведена методическая работа, результатами которой были формализованные методики, создано более 50 видов бюджетов и разработано более 10 уникальных отчетов).
- На проекте была использована модель управления Agile.
- Были задействованы начинающие сотрудники, которые выросли в ходе проекта.
В модели бюджетирования задействованы два юридических лица, данные по которым готовятся в разных конфигурациях. Между конфигурациями настроена интеграция и некоторые бюджеты имеют взаимозависимость. Например, при расчете расходов на аренду используется сложный механизм учета количества часов, которое отводиться на каждую программу в помещении. При этом часть часов по этой же программе может использоваться другой организацией. Система позволяет это учитывать при расчете расходов на аренду. В системе настроены более 20 маршрутов согласования для бюджетов и более 10 ключевых ролей для пользователей.
Сократилось время на подготовку бюджетов
Выросла точность планирования
- Настроена уникальная модель оперативных и функциональных планов (создано около 100 видов бюджетов и разработано более 10 уникальных отчетов).
- Настроены права пользователей для данной модели.
- Выполнены настройки для корректного заполнения операционных бюджетов (90% настроек было выполнено типовыми средствами системы, силами аналитиков и консультантов).
- Настроена интеграция штатного расписания из конфигурации «1С:Зарплата и управление персоналом» с целью подготовки бюджетов ФОТ и получения драйвера для распределения некоторых функциональных бюджетов.
Дополнительным результатом проекта стала детальная методика бюджетирования, в которой систематизирован подход к процессу бюджетирования на предприятии. По результатам проекта проведено обучение ключевых сотрудников компании в части администрирования бюджетов и работы с моделью бюджетирования.
Экономические эффекты от внедрения:
- Система может рассчитывать рентабельность программы, что позволяет принимать решения, об включении или исключении учебных программ.
- Деэкселизированы процессы планирования и бюджетирования, подготовки управленческой отчетности.
- По каждому этапу планирования в соответствии с общей документированной методологической моделью настроен регламентированный бизнес-процесс бюджетирования, в процесс системного планирования вовлечены сотрудники от менеджера до CEO.
- Внедрение бюджетных процессов системы позволило на регулярной основе вовлечь весь топ-менеджмент компании в процессы планирования, что повысило качество принятия управленческих решений
- Методология учета подробно описана на гугл диске, что позволяет в короткие сроки вводить в курс дела новых специалистов, обладающих базовыми знаниями финансового и управленческого учета.
- Автоматизация бюджетирования позволила сократить время на подготовку бюджетов на 25% и увеличить точность планирования на 40%.

