«Мантера Диджитал» и «Портал-Юг» завершили создание автоматизированной информационной системы управления казначейства в группе компаний с 65 юридическими лицами на базе «1С:Управление холдингом 3.2». В рамках проекта был реализован единый сквозной процесс подачи заявок на расходование денежных средств с контролем лимитов по необходимым аналитикам, до фактической оплаты заявок. Процесс включает возможность гибкого согласования как с помощью штатных средств ПП, так и с использованием современных технологий Telegram.
ООО «Мантера-Групп» (группа MANTERA) — многофункциональная группа компаний, которая развивает курорт Красная Поляна и игорную зону «Красная Поляна», курорт «Архыз», тематический парк развлечений «Сочи Парк», «Сочи Парк Отель» и другие объекты.
Основная цель проекта — создание системы единого финансового управления в группе компаний, которая обеспечит прозрачность, контроль и эффективное использование денежных средств за счет:
- формирования полной и достоверной отчетности для принятия управленческих решений из единого источника — автоматизированной информационной системы (АИС);
- унификации бизнес-процессов казначейства;
- внедрения современных технологий, таких как Telegram-бот и обмен данными через «1С:Шина», для ускорения согласования и оптимизации процессов.
Бизнес-критерий успеха проекта — достижение уровня оперативного управления денежными потоками, при котором все ключевые процессы планирования, учета и контроля денежных средств выполняются в режиме реального времени, что позволяет минимизировать риски и максимально эффективно использовать ресурсы компании.
Для реализации единого финансового управления решаются следующие задачи:
- Отказ от разрозненных инструментов: полный отказ от использования Microsoft Excel как инструмента объединения отчетов из различных АИС, что исключает ошибки ручного ввода данных и повышает достоверность информации.
- Автоматизация процессов: внедрение процессов отражения операций по управлению заявками на расход денежных средств и учету фактического движения денежных средств в управленческом учете.
- Интеграция с бизнес-единицами: обеспечение автоматического обмена заявками и нормативно-справочной информацией (НСИ) с крупными бизнес-единицами (БЕ).
- Формирование единой отчетности: создание механизмов для формирования полных и достоверных отчетов по планированию и контролю денежных средств.
- Сокращение сроков согласования: минимизация времени на согласование и выполнение операций за счет внедрения новых технологий.
- Минимизация рисков: исключение рисков, связанных с ошибками ручного ввода данных, и обеспечение высокой точности расчетов.
- Повышение управляемости и прозрачности: обеспечение прозрачности финансовых процессов и повышение уровня управляемости за счет автоматизации и централизации данных.
- Увеличение эффективности и прибыльности: оптимизация использования денежных средств для повышения общей эффективности и прибыльности бизнеса.

В январе 2024 года руководство «Мантера-Групп» приняло решение о внедрении единой автоматизированной системы учета оплат и бюджетных лимитов для всех организаций в холдинге. Прежде учет велся в множестве различных систем, в том числе и самописных модулях, которые не обладали достаточной функциональностью, предоставляли скудный анализ и не обладали достаточной прозрачностью.

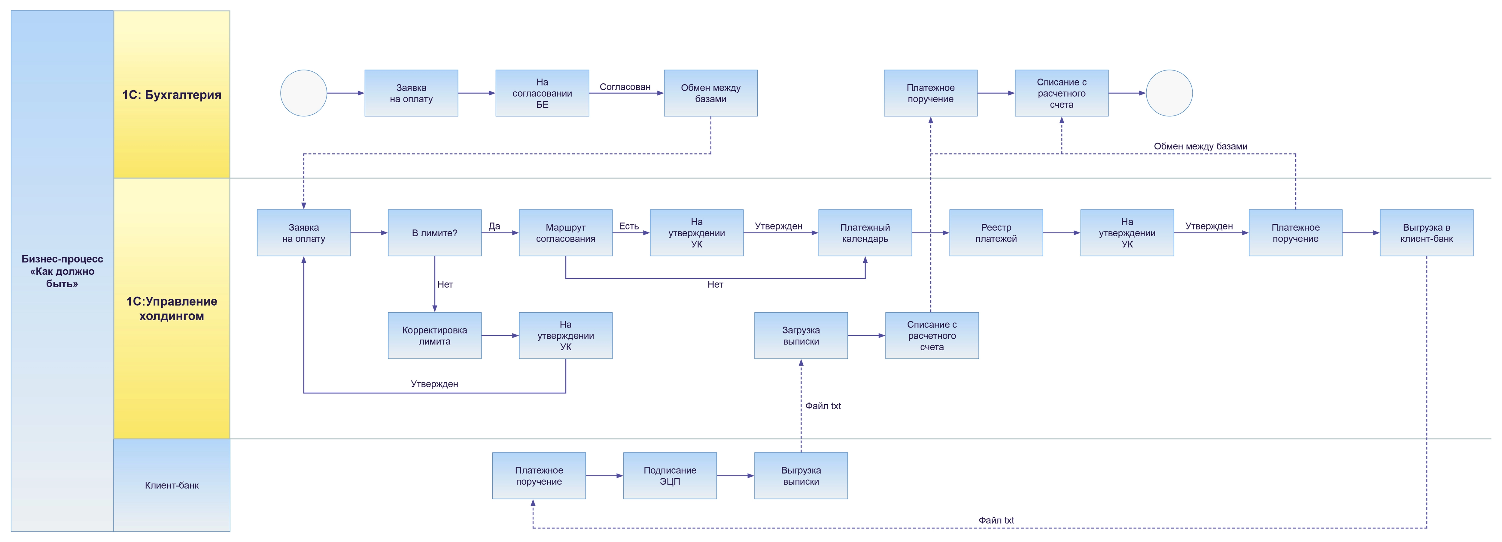
Система единого финансового управления построегна на базе конфигурации «1С:Управление холдингом» редакции 3.2 с существенными доработками.
Доступ к программе осуществляется через тонкого клиента, web-клиента, при необходимых требованиях безопасности — через терминальный сервер для удаленных филиалов.
Для ускорения этапов согласования использовали Telegram-бот, управляемый полностью на самостоятельно написанной базы 1С, обмен данными между рабочей базой и базой Telegram осуществлялся средствами «1С:Шина».
Внедрение казначейства в «1С:Управление холдингом» (1С:УХ) предполагает модульную структуру, которая обеспечивает автоматизацию ключевых процессов управления денежными потоками, контроль ликвидности и финансовых обязательств.
Основные модули системы:
- Модуль управления банковскими операциями:
- автоматизация входящих и исходящих платежей;
- интеграция с банковскими системами (клиент-банк, API банков);
- поддержка multicash-обработки для работы с несколькими банками(платежный календарь);
- валютный контроль и конвертация.
- Модуль бюджетного управления (Cash Flow):
- планирование платежей;
- контроль исполнения бюджетов (лимитирование, резервирование);
- анализ отклонений фактических платежей от плановых.
- Модуль отчетности и аналитики: стандартные и кастомизированные отчеты по движению ДС.
- Модуль интеграции с другими системами: обмен данными с ERP, бухгалтерией.
Автоматизированные функции:
- Платежный календарь — централизованное планирование и контроль платежей.
- Согласование платежей — маршрутизация заявок, multi-level approval.
- Консолидация денежных потоков — учет операций по всем юрлицам группы.
- Валютные операции — учет курсовых разниц, переоценка остатков.
- Контроль лимитов — предотвращение кассовых разрывов.

Масштаб проекта:
- Количество информационных баз: 65.
- Количество юридических лиц: 65.
- Количество автоматизированных рабочих мест: 420.
Проект внедрения новой системы казначейства демонстрирует ряд уникальных особенностей, которые выделяют его среди аналогичных решений. Основные аспекты уникальности и инновационности проекта включают:
- Масштаб и территориальная распределенность пользователей:
- проект охватывает информационные базы, расположенные в различных регионах Российской Федерации, что создает дополнительную сложность из-за разницы в часовых поясах;
- успешная интеграция таких территориально распределенных структур подчеркивает масштабность решения и способность системы работать в условиях высокой географической распределенности.
- Гибкость масштабирования:
- в ходе реализации проекта удалось оперативно добавить новые бизнес-единицы без значительных временных и финансовых затрат;
- это стало возможным благодаря продуманной архитектуре системы, которая обеспечивает легкость адаптации под изменяющиеся требования бизнеса.
- Внедрение современных технологий:
- разработан Telegram-бот для согласования заявок, который полностью управляется из отдельной базы «1С». Это решение значительно упрощает взаимодействие пользователей с системой и повышает оперативность обработки данных;
- для обмена заявками используется «1С:Шина» — современный инструмент интеграции, который обеспечивает надежную и быструю передачу информации между различными компонентами системы.
Проект внедрения программного продукта «1C:Управление холдингом» редакции 3.2 позволил компании решить ключевые проблемы в управлении финансовыми потоками и операционными процессами. Результаты проекта оказали значительное положительное влияние на бизнес заказчика:
- Решение проблемы заказчика: до внедрения система управления денежными потоками и казначейством была фрагментированной, что приводило к задержкам в согласованиях, ошибкам в отчетности и неэффективному распределению ресурсов. Теперь все процессы объединены в единую автоматизированную систему, которая обеспечивает прозрачность, достоверность данных и контроль на всех этапах.
- Как теперь происходит работа:
- формирование управленческой отчетности теперь осуществляется из единого источника данных, что исключает дублирование и минимизирует риски ошибок;
- управление заявками на расход денежных средств и учет фактического движения средств полностью автоматизированы, что сокращает время на выполнение рутинных операций;
- согласование документов происходит через Telegram-бот, что значительно ускоряет процесс принятия решений;
- интеграция с организациями холдинга позволяет автоматически обмениваться заявками и нормативно-справочной информацией (НСИ), что повышает эффективность межорганизационного взаимодействия.
- Эффект для компании:
- операционный эффект: унификация процессов казначейства и внедрение автоматизированных механизмов сократили время на выполнение операций, повысили точность данных и упростили взаимодействие между подразделениями;
- финансовый эффект: компания получила инструмент для точного планирования и контроля денежных средств, что снижает риски недостатка ликвидности и оптимизирует использование финансовых ресурсов;
- стратегический эффект: единая система учета и управления движением денежных средств создала основу для масштабирования бизнеса и внедрения новых процессов без потери контроля над финансовыми потоками.
- Выгоды для бизнеса:
- повышение скорости принятия решений благодаря автоматизации согласований и доступности актуальной информации в режиме реального времени;
- снижение операционных издержек за счет устранения ручного труда и минимизации ошибок;
- улучшение качества управленческой отчетности, что позволяет руководству принимать более обоснованные стратегические решения;
- укрепление конкурентных преимуществ компании за счет внедрения современных технологий и повышения эффективности внутренних процессов.
На текущий момент система активно используется 420 сотрудниками «Мантера-Групп», что подтверждает ее успешную интеграцию в повседневную работу компании.
Экономический эффект от внедрения:
- сокращение трудозатрат в подразделениях: 75%
- ускорение получения управленческой отчетности: 300%

Схема архитектуры