Специалисты WiseAdvice-IT провели модификацию системы электронного документооборота на базе «1С:Документооборот 2.1» КОРП для НКО «Мобильная карта». Построенная система интегрирована с существующими учетными системами на базе платформы «1С:Предприятие», что обеспечило полную унификацию и единое хранилище всех документов компании в единой системе. Реализована концепция «безбумажного делопроизводства». Обеспечена возможность одновременного редактирования несколькими пользователями текста вложенного файла в режиме онлайн непосредственно из системы, без сохранения на локальный диск.
ООО НКО «Мобильная карта» — высокотехнологичная финансовая компания, оператор по переводу денежных средств, в т.ч. электронных. НКО поддерживает все востребованные каналы оплаты — банковские карты всех типов, платежи токенизированными картами, а также предоставляет «под ключ» многие другие методы оплаты: электронные кошельки, мобильная коммерция, интернет-банки.
Цели проекта:
- Повысить эффективность работы сотрудников за счет сокращения сроков ввода и исключения дублирования ввода информации в разные учетные системы по договорам.
- Сократить время на обработку результатов многошагового согласования внутренних документов за счет разработки и внедрения технологии версионности параллельного согласования, учитывающей, в т.ч. фактическую очередность согласования документов разными пользователями.
- Минимиировать транзакционные издержки за счет оцифровки процессов работы с документами (мгновенный транспорт по цепочке обработки от сотрудника к сотруднику).
Задачи проекта:
- Реализовать концепцию «безбумажного делопроизводства», включая применение электронной подписи.
- Создать единое информационное пространство для работы пользователей с документами и задачами, представленными в электронном виде за счет бесшовной интеграции систем «1С:Предприятие».
- Внедрить новую систему в ИТ-инфраструктуру компании как системы управления мастер-данными.
В компании «Мобильная карта» были автоматизированы процессы бюджетирования, казначейства и регламентированного учета на базе решений «1С». Документооборот компании был автоматизирован на другой платформе. Отсутствие интеграции между используемой системой электронного документооборота и учетными программами «1С» приводили к необходимости ручного ввода контрагентов, договоров и платежных реквизитов в учетные системы НКО на базе «1С», а также не позволяли использовать систему электронного документооборота, применяемую в НКО, в качестве единой «точки входа» и хранилища документов.
Также в НКО не применялись технологии подписания внутренних документов электронной подписью. В 2019 году руководство НКО приняло решение о переходе на электронное делопроизводство и в качестве новой системы электронного документооборота был выбран продукт «1С:Документооборот 2.1» КОРП, как позволяющая настроить интеграцию с существующими учетными системами на базе «1С» и обеспечить полную унификацию и единое хранилище всех документов компании в единой системе. За реализацией руководство НКО обратилось к своему давнему партнеру — компании WiseAdvice-IT.
Система электронного документооборота построена на базе решения «1С:Документооборот 2.1» КОРП. В ходе проекта было автоматизировано 100 АРМ и следующие функциональные блоки:
- Договорные документы. Обеспечивает согласование, утверждение и хранение договорных документов.
- Делопроизводство. Обеспечивает учет, обработку и хранение входящих, исходящих, внутренних документов.
- Обмен данными. Дает возможность пользователям эффективно работать в одной программе, получая данные из другой конфигурации, переходя по гиперссылкам.
- НСИ и администрирование. Обеспечивает функционирование прочих модулей и разграничение прав доступа на объекты системы.
Настроены 9 типов процессов:
- Согласование.
- Утверждение.
- Регистрация.
- Рассмотрение.
- Исполнение.
- Ознакомление.
- Приглашение.
- Составной процесс.
- Комплексный процесс.
Для каждого процесса используется своя схема работы, которая легко настраивается под специфику предприятия. При этом, для автоматизации сложной обработки документов предусмотрено использование комплексных процессов. Используется произвольный порядок выполнения этапов, установка условий, электронная подпись (ЭП) для виз согласования, утверждения и резолюций руководителя. Итого разработано 13 процессов.
Функциональная архитектура решения
Обеспечена возможность одновременного редактирования несколькими пользователями текста вложенного файла в режиме онлайн непосредственно из системы, без сохранения на локальный диск. При этом учитывается не только очередность окончания обработки рецензентом документа, но и очередность начала им согласования с учетом уже внесенных к этому моменту правок. Новый механизм «Подверсии» был полностью разработан с «нуля» специалистами компании WiseAdvice-IT на основании выставленных НКО требований и позволяет создавать не только очередные версии, но и промежуточные подверсии редактируемого файла, с фиксацией их очередности в хронологическом порядке, ФИО создавшего подверсию сотрудника, а также показывает, в какую версию или подверсию вносились правки конкретным согласующим. При этом возможен просмотр внесенных изменений и сравнение/объединение версий/подверсий файлов. Разработанный механизм позволил значительно сократить время обработки автором всех изменений, вносимых в редактируемый документ, при условии большого количества согласующих лиц.
Как это работает?
- В карточке документа видна и доступна для редактирования только актуальная (старшая) версия файла, имеющая по умолчанию номер 1.
- При открытии файла на редактирование из актуальной версии файла создается локальная копия (в кеше системы) для пользователя, в которую он может вносить изменения. Если пользователь внес в свою локальную копию какие-то изменения, то при сохранении в карточке документа создается версия файла с фиксацией даты/времени создания, ФИО пользователя и кратким комментарием. При этом, если на момент сохранения версии пользователя никто из других согласующих еще не успел сохранить новую версию, система сохраняет файл с правками указанного пользователя как новую версию с присвоением следующего по порядку номера версии (2). При этом все согласующие, которые приступят к согласованию позже времени сохранения данной версии, в качестве доступной к редактированию версии будут брать по умолчанию указанную последнюю версию (2) с правками ранее согласовавшего сотрудника. В случае, если к моменту сохранения сотрудником своей версии в системе уже будет создана новая версия файла с правками другого сотрудника (2), согласовавшего документ ранее, то версия указанного согласованта сохранится не в качестве старшей версии (3) (что привело бы к потере в ней правок предыдущего согласующего или нескольких согласующих) в качестве подверсии той версии, которую он взял на согласование (в данном примере — 1.1). В случае, если сотрудник возьмет на согласование версию 2, но сохранит правки в момент, когда, например, в системе последней старшей версией будет версия 5, то подверсия указанного сотрудника будет сохранена под номером 2.1. А в случае, если сотрудников, одновременно взявших на редактирование старшую версию 2, будет несколько, и все они будут сохранять свои версии уже после того, как старшей версией станет, например, версия 5, то подверсии указанных сотрудников сохранятся в системе последовательно как подверсии 2.1 и 2.2 в хронологическом порядке. Таким образом, чтобы автору собрать правки всех согласующих в окончательную версию, достаточно только открыть старшую по номеру версию и объединить ее с существующими подверсиями (при их наличии). При отсутствии подверсий, все правки всех согласующих будут учтены в старшей версии документа.
- Для пользователя все происходит прозрачно, он просто открывает файл на редактирование, и потом сохраняет его. Все действия система производит автоматически, незаметно для пользователя, в фоновом режиме.
- Для просмотра подверсий и предыдущих версий предназначена специальная кнопка. Просмотр списка версий/подверсий производится в отдельном окне. Все предыдущие версии и подверсии доступны только для чтения.
- После выполнения задачи «Согласование» и размещения согласующим сотрудником своей локальной подверсии файла проекта, происходит дальнейшая компиляция в версию документа, которая содержит все правки и замечания в режиме рецензирования Microsoft Word (как если бы все сотрудники одновременно вносили замечания в текст проекта договора), и после ее обработки автором направляется на дальнейшую обработку, подписание или исполнение, в зависимости от выбранного маршрута согласования.
Сокращение трудозатрат
Сокращение расходов
Ускорение обработки документов
Количественные результаты проекта:
- сокращение трудозатрат в подразделениях: 20%;
- сокращение операционных и административных расходов: 30%;
- ускорение обработки документов: 30%.
- в системе ведут всю официальную деловую переписку от лица компании с внешними контрагентами:
-
- учет поступающих документов от организаций и обращений от физических лиц;
- ручет исходящих документов, как ответных, так и инициативных;
- разработаны и могут применяться шаблоны документов и файлов;
- автоматизирован процесс работы с поступающими и отправляемыми документами: все они регистрируются и обрабатываются в системе в четком соответствии с настроенными маршрутами. Всего в системе настроено более 20 сложных маршрутов;
- в системе ведут весь внутренний документооборот между структурными подразделениями компании, а также все договорные документы:
- учет организационно-распорядительных, информационно-справочных и других внутренних документов;
- корпоративное управление (протоколы заседаний СД, ГОСУ, ВОСУ);
- повседневная работа с обычными файлами.
- все внутренние нормативные и распорядительные документы компании заверяют с помощью ЭП.
Система обеспечила пользователей удобными инструментами для работы в едином информационном пространстве, а также привела к росту эффективности управления такими бизнес-процессами, как:
- Управление мастер-данными (одна точка ввода ключевых справочников).
- Сканирование и штрихкодирование.
- Объединение документов в комплекты.
- Хранение и сравнение версий файлов.
- Контроль сроков исполнения документов и задач.
- Контроль исполнительской дисциплины.
Благодаря этому:
- появилась возможность оперативного получения необходимой информации в полном объеме за счет консолидации всех документов компании в едином структурированном архиве;
- существенно сократились сроки согласования документов в рамках существующих бизнес-процессов;
- уменьшились рутинные транзакции, связанные с обработкой бумажных документов;
- налажен мониторинг и контроль текущих бизнес-процессов и задач сотрудников.
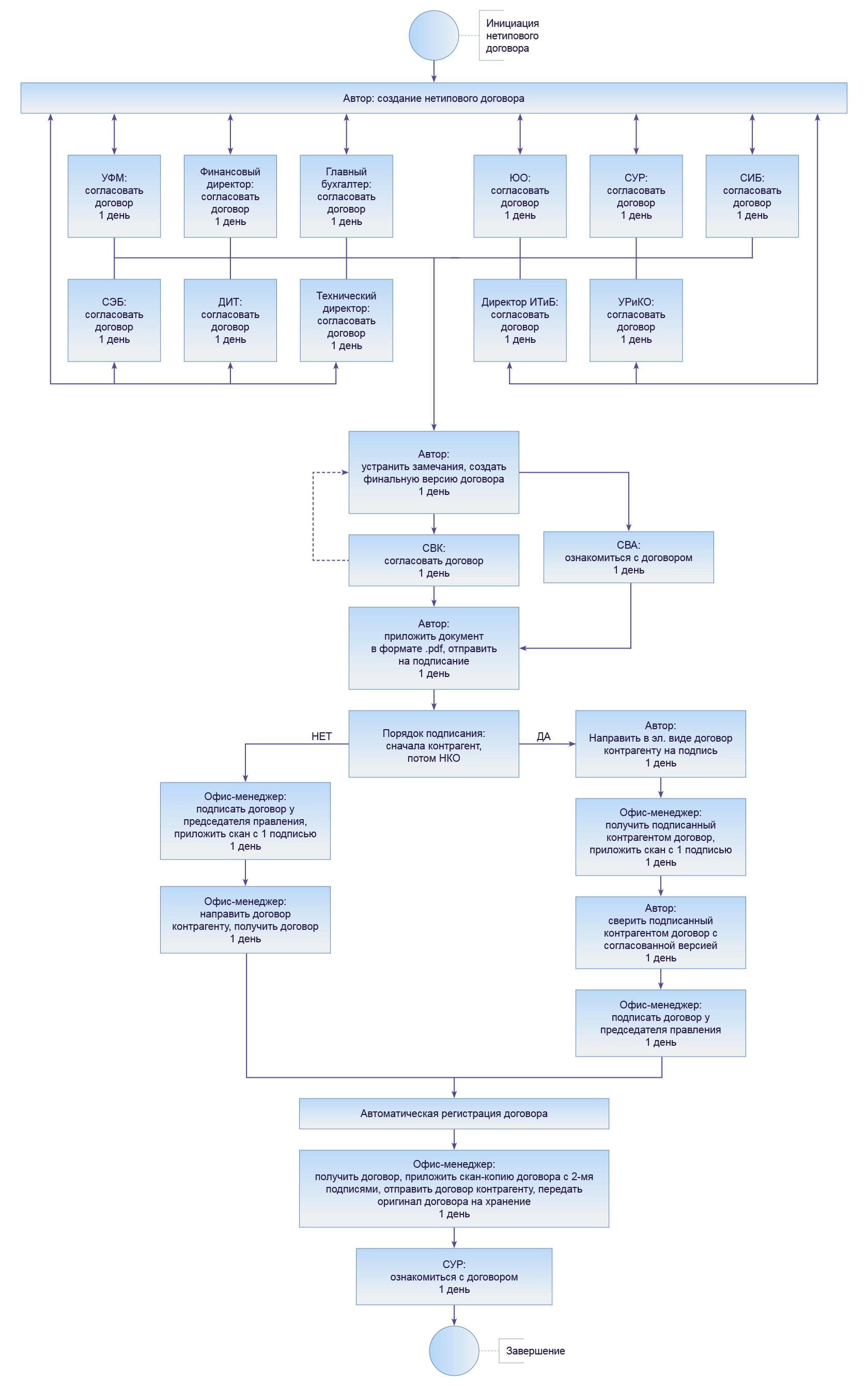
Пример схемы бизнес-процесса обработки нетипового договора
- ЮО — Юридический отдел.
- СУР — Служба управления рисками.
- СИБ — Служба информационной безопасности.
- СЭБ — Служба экономической безопасности.
- ДИТ — Департамент информационных технологий.
- УРиКО — Управление расчетов и корреспондентских отношений.
- СВК — Служба внутреннего контроля.
- СВА — Служба внутреннего аудита.
- НКО — ООО небанковская кредитная организация «Мобильная карта».
Для реализации концепции «безбумажного делопроизводства» 7 справочников НСИ в «1С:Документооборот» были интегрированы с одноименными справочниками в «WA:Финансист» и «1С:Административно-хозяйственная деятельность банка»:
- Контрагенты
- Договоры
- Банковские счета
- Валюты
- Контактные лица
- Виды контактной информации
- Структура предприятия

