Правительство Москвы модернизировало единую автоматизированную информационную систему управления кадрами, построенную на базе решения «1С:Зарплата и кадры государственного учреждения». Проект включал большой комплекс мероприятий по изменению существующей архитектуры системы, созданию новых и модернизации существующих подсистем. В рамках проекта создана подсистема «Награды», решающая весь комплекс задач, связанный с процессом награждения граждан и коллективов. Модернизированная подсистема «Управление обучением» автоматизирует весь комплекс мероприятий, связанный с обучением госслужащих.
Государственное казенное учреждение г. Москвы «Информационный город» (ГКУ «Инфогород») является подведомственным учреждением Департамента информационных технологий города Москвы, обеспечивающим реализацию мероприятий города Москвы по информационной поддержке и продвижению проектов в сфере информационно-коммуникационных технологий.
Цель проекта: модернизировать единую автоматизированную информационную систему управления кадрами правительства Москвы для:
- повышения качества взаимодействия работников кадровых подразделений всех уровней органов власти города Москвы при исполнении должностных обязанностей;
- повышения качества взаимодействия гражданских служащих, иных работников государственных органов города Москвы и иных гражданских лиц с кадровыми подразделениями органов власти города Москвы;
- оптимизации процессов, снижения трудозатрат, исключения ошибок, возникающих вследствие проведения ручных операций;
- повышения оперативности и комплексности обработки информации, организации единого источника информации.
Ожидаемые эффекты:
- повышение уровня исполнительской дисциплины кадровых специалистов и исключение случаев неопределенности в части ответственности за ведение учета в системе;
- автоматизация процесса обучения государственных гражданских служащих по образовательным сертификатам;
- повышение качества работы уполномоченных специалистов по управлению обучением;
- сокращение трудозатрат при формировании наградных материалов кадровыми специалистами органов власти города Москвы;
- повышение оперативности и комплексности обработки информации о подчиненных сотрудниках руководителями структурных подразделений органов власти города Москвы.
Основные задачи развития и модернизации системы:
- создать подсистему «Награды» для обеспечения требований законодательства по проведению всех этапов награждения по московским, государственным и ведомственным наградам;
- реализовать требования законодательства в части регистрации заявлений, формирования и выдачи государственного образовательного сертификата на дополнительное профессиональное образование государственным гражданским служащим;
- создать подсистему «Фотография рабочего дня», которая обеспечивает организацию оценочных мероприятий при помощи метода «фотография рабочего дня»;
- модернизировать подсистему «Кадровый портал» в части вывода альтернативных кадровых структур;
- модернизировать подсистему «Кадровый учет и учет рабочего времени»;
- разработать библиотеку интеграции, модуль взаимодействия, программный интерфейс при интеграции ЕАИС Кадры 2.0 с функциональным блоком «Ведение реестра кадров» УАИС Бюджетный учет;
- обеспечить интеграцию информационной базы ЕАИС Кадры 2.0 с информационной базой «Менеджер сервиса» УАИС Бюджетный учет с целью обеспечения связной аутентификации и автоматизированного назначения прав;
- модернизировать подсистему «Расчет денежного содержания»;
- модернизировать и доработать существующую конфигурацию ЕАИС Кадры 2.0 в части учета сервисных событий и пользовательского доступа.
Пользователи системы — управление государственной службы и кадров правительства Москвы.
Ввиду того, что область автоматизации предполагает использование внедряемой системы несколькими органами исполнительной власти города Москвы, ее следует классифицировать как общегородскую.
Основными участниками данных процессов являются:
- Работники кадровых служб государственных органов города Москвы, использующих ЕАИС Кадры 2.0.
- Гражданские служащие, иные работники государственных органов города Москвы и иные граждане, использующие ЕАИС Кадры 2.0 для взаимодействия с работниками кадровых служб государственных органов города Москвы.
Органы власти города Москвы использовали для ведения кадровой работы Систему ЕАИС Кадры 2.0.
В системе были автоматизированы процессы ведения организационной структуры и штатного расписания госорганов, учета кадров государственной гражданской службы и иных работников, учета рабочего времени, расчета денежного содержания госслужащих, формирования кадрового резерва, организации получения дополнительного профессионального образования и стажировки.
Специалисты органов власти города Москвы:
- оповещали о мероприятиях обучения и собирали обратную связь о проведенных мероприятиях обучения с целевой аудиторией;
- рассматривали наградные материалы и готовили представления к награждению.
Перечисленные процессы специалисты органов власти города Москвы исполняли с использованием ручного труда, офисного пакета приложений служащих для работы с документами и таблицами, ограниченной в части решения отдельных прикладных задач системы (ЕАИС Кадры 2.0 в существующей до реализации проекта конфигурации), а также специализированных сторонних программных продуктов для организации процесса награждений.

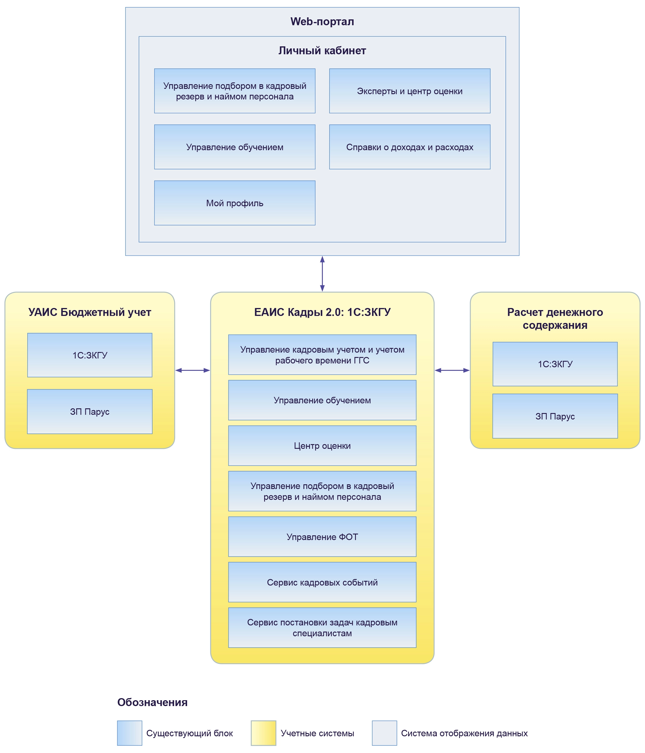
Архитектура модеринизируемой системы
ЕАИС Кадры построена на базе решения «1С:Зарплата и кадры государственного учреждения». В рамках проекта автоматизированы следующие функции:
- Награды.
- Фотография рабочего дня.
- Сервис сквозной аутентификации.
- Сервис интеграции.
- Кадровый портал.
- Управление обучением.
- Кадровый учет и учет рабочего времени.
- Расчет денежного содержания.
Масштаб проекта:
- Примерное количество пользователей, имеющих доступ к системе — 73 756.
- Расчетное количество пользователей карьерного портала — 100 000.
- Расчетное количество одновременно работающих пользователей карьерного портала — 70 000.
- Максимальное количество пользователей карьерного портала — 200 000.
- Максимальное количество одновременно работающих пользователей карьерного портала — 140 000.
Проект включал большой комплекс мероприятий по изменению существующей архитектуры системы, созданию новых и модернизации существующих подсистем. В рамках создания и модернизации подсистем была существенно доработана ЕАИС Кадры 2.0, с максимальным раскрытием возможностей, которые представляет платформа («1С:Предприятие 8.3» и Битрикс24). Решен большой комплекс задач, связанный с интеграционным взаимодействием всех созданных и модернизированных подсистем, включая:
- web-портал (подсистема «Кадровый портал», на базе Битрикс24) — публичная часть, используется для работы всех сотрудников органов власти города Москвы различных уровней и других лиц, которые с помощью интерфейса web-портала могут получать различного рода информацию, а также коммуницировать с кадровыми работниками путем подачи необходимых документов;
- ЕАИС Кадры 2.0 — для работы и взаимодействия сотрудников кадровых служб государственных органов города Москвы;
- решения, связанные с централизованным хранением и передачей во все сервисы общих учетных данных, необходимых для решения задач всеми заинтересованными лицами и эффективной организации работы и взаимодействия всех представителей органов власти;
- сервис общей сквозной аутентификации пользователей, зарегистрированных в системе;
- интеграцию с внешними сервисами и сторонним ПО, внедренным ранее в систему для организации работы сотрудников органов власти.
Созданная на базе платформы «1С:Предприятие 8.3» подсистема «Награды» позволяет решать весь комплекс задач, связанный с процессом награждения граждан и коллективов (юридических лиц), начиная от процесса подачи данных по награждению с кадрового портала (награды г. Москвы), прохождения всех этапов согласования внутри органов власти города Москвы и заканчивая процессом награждения (московские, государственные и ведомственные награды). В силу требований текущего законодательства, в соответствии с которым при представлении к награждению необходимо подавать документы установленного образца, и в целях упрощения ручного труда сотрудников кадровых служб государственных органов города Москвы — был адаптирован и внедрен сервис по распознаванию сканированных копий документов ДокНет с дальнейшей передачей данных в систему.
Отличительной особенностью данной подсистемы является тот факт, что она играет важную социальную роль, обеспечивающую награждение граждан и коллективов.
Модернизированный функционал подсистемы «Управление обучением», в части создания подраздела «Образовательный сертификат», позволил автоматизировать весь комплекс мероприятий, связанный с планированием и реализацией процесса обучения государственных гражданских служащих по образовательным сертификатам, включая все операции, связанные:
- с подачей заявки на включение организации в реестр через «Карьерный портал»;
- планированием обучения;
- формированием и выдачей государственного образовательного сертификата на дополнительное профессиональное образование государственным гражданским служащим;
- формированием отчетности по результатам обучения.
Подсистема «Фотография рабочего дня» позволила автоматизировать организацию процесса подачи заявок на Карьерном портале и получения результатов проведения фотографии рабочего дня.
Разработанный «Сервис вывода альтернативных кадровых структур на Карьерном портале» подсистемы «Кадровый портал» обеспечивает вывод на карьерном портале информации о кадровых структурах, к которым относится сотрудник или имеет право на их просмотр.
Организована интеграция с функциональным блоком «Ведение реестра кадров» УАИС Бюджетный учет, в котором организовано наполнение кадровых структур всех видов.
Весь комплекс мероприятий, решенный в рамках реализации проекта, позволяет существенно упростить отдельные процессы взаимодействия как граждан города Москвы с органами власти, так и сотрудников органов власти при решении должностных обязанностей.
Сокращение трудозатрат
Сокращение расходов
В рамках проекта созданы следующие подсистемы в составе ЕАИС Кадры 2.0:
- подсистема «Награды», включающая в себя и web-портальную часть и функционал внедренный в ЕАИС Кадры 2.0 (ранее использовалось стороннее ПО, портальная часть отсутствовала, представления к награждению подавались только с использованием бумажных носителей);
- подсистема «Фотография рабочего дня» (web-портальная часть и функционал внедренный в ЕАИС Кадры 2.0);
- подсистема «Сервис сквозной аутентификации»;
- подсистема «Сервис интеграции», состоящая из:
- «Модуля взаимодействия в части получения запросов от функционального блока „Ведение реестра кадров“ УАИС Бюджетный учет»;
- «Модуля передачи запросов от ЕАИС Кадры 2.0 к функциональному блоку «Ведение реестра кадров» УАИС Бюджетный учет.
Модернизированы следующие подсистемы в составе ЕАИС Кадры 2.0:
- подсистема «Кадровый портал» (в части создания «Сервиса вывода альтернативных кадровых структур на Карьерном портале»);
- подсистема «Управление обучением» (в части создания подраздела «Образовательный сертификат»);
- подсистема «Кадровый учет и учет рабочего времени»;
- подсистема «Расчет денежного содержания».
Архитектура системы с учетом внесенных изменений
Экономический эффект от внедрения:
- сокращение трудозатрат в подразделениях — 20%;
- ускорение получения управленческой отчетности — 25%;
- ускорение получения регламентированной отчетности — 35%;
- сокращение операционных и административных расходов — 10%.
