Покажем, где контур маркировки и поэкземплярного учета начинает терять устойчивость в пищевом производстве, и на какие зоны стоит смотреть до того, как проблема выйдет в выпуск, склад, документы и отгрузку.
«1С:Облачная карта прикладных решений» в формате «1С:Система проектирования прикладных решений 2»
Фирма «1С» извещает о переводе формата функциональной модели решений, представленных в сервисе «1С:Облачная карта прикладных решений», в формат СППР 2.
Сервис «1С:Облачная карта прикладных решений» предоставляет доступ к функциональной модели, разработанной в прикладном решении «1С:Система проектирования прикладных решений». С момента публикации сервиса (информационный выпуск № 21592 от 04.07.2016) и включения его в состав типовых конфигураций (информационный выпуск № 23556 от 06.10.2017) статистика просмотров функциональной модели демонстрирует стабильный интерес к его использованию. Наиболее востребованными (по просмотрам) являются сложные и функционально насыщенные решения – отраслевой раздел «Промышленность и сельское хозяйство», специализированный и универсальный функционал разделов «Управление ресурсами», «Управление имуществом и активами», «Экология и производственная безопасность».
В редакции 2 прикладного решения «1С:Система проектирования прикладных решений» применен декларативный подход к описанию функциональной модели и новый порядок визуализации схем графической нотации – схемы генерируются автоматически на основании функций нижнего уровня, что значительно сокращает трудозатраты по актуализации модели. Перевод сервиса «1С:Облачная карта прикладных решений» в формат СППР 2 позволит пользователям и партнерам воспользоваться новыми возможностями второй редакции «1С:Системы проектирования прикладных решений» в проектах внедрения и при адаптации прикладных решений с использованием функциональной модели решений, представленных в нем.
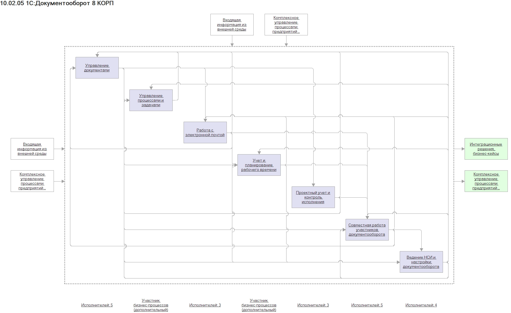
В формате СППР 2 в сервисе «1С:Облачная карта прикладных решений» доступно описание комплексной информационной системы управления на базе «1С:ERP Управления предприятием» и расширяющих ее функционал отраслевых и специализированных 1С-Совместных решений, а также ряда прикладных решений, включенных в комплекс «1С:Корпорация» («1С:ERP. Управление холдингом», «1С:Управление холдингом 8», «1С:Документооборот 8 КОРП», «1С:MDM Управление нормативно-справочной информацией»). Кроме того, в функциональной модели доступны различные интеграционные решения и бизнес-кейсы, разработанные на основании опыта успешных проектов и доступные пользователям цифровые кейсы.


Функциональная модель в формате СППР 2 доступна через браузер с использованием бесплатного сервиса «1С:Облачная карта решений», а также пользователям типовых конфигураций «1С:ERP Управление предприятием 2» с версии 2.5.18.37, «1С:ERP. Управление холдингом» с версии 3.2.4.2, «1С:Комплексная автоматизация 2» с версии 2.5.18.37 и «1С:Управление торговлей» с версии 11.5.18.37, отраслевых решений, разработанных на их основе (по мере обновления релизов) – с использованием обработки «Интеграция с 1С:Облачная карта прикладных решений», расположенной на главной странице в разделе «Сервис». Более подробная информация о порядке использования сервиса: https://solutions.1c.ru/catalog/1cerp/solutionscloud.
Кроме того, функциональная модель поставляется в составе дистрибутива ряда прикладных решений (в части функциональности этих решений) для загрузки в «1С:Систему проектирования прикладных решений» редакции 2 и дальнейшего использования ее в проектах внедрения.
Функциональная модель «Комплексная информационная система управления на базе «1С:ERP Управления предприятием»
Функциональная модель разработана в прикладном решении «1С:Система проектирования прикладных решений» редакции 2 в соответствии с методологией IDEF0 (Integrated Definition Function Modelling), в простой и наглядной форме описывает логическую модель решений с учетом процессов, при этом увязываются исполнители, рабочие места и информационные потоки. Функциональная модель содержит описание комплексной информационной системы управления предприятием по следующим разделам:
«1С:Корпорация. Расширенная поставка»:
- «1С:ERP. Управление холдингом».
- «1С:ERP Управление предприятием 2».
- «1С:Управление холдингом 8».
- «1С:MDM Управление нормативно-справочной информацией».
- «1С:Документооборот 8 КОРП».
Решения, расширяющие возможности «1С:ERP Управления предприятием»:
- Комплексное управление ресурсами предприятия в различных отраслях (ERP):
- Сельское и лесное хозяйство.
- Производство, ТЭК.
- Строительство, девелопмент, ЖКХ.
- Пищевая промышленность.
- Финансовый сектор.
- Общественное и плановое питание, гостиничный бизнес.
- Специализированные и универсальные решения:
- Управление ресурсами предприятия (ERP, KPI, LIMS).
- Управление взаимоотношениями с клиентами (CRM) и маркетингом.
- Управление продажами, логистикой и транспортом (SFM, WMS, TMS).
- Управление инженерными данными и НСИ (PDM, MDM).
- Управление информационными технологиями (ITIL).
- Управление ремонтами (CMM, EAM, RCM).
- Управление проектами и портфелями проектов (PMO, EPM).
- Делопроизводство и документооборот, взаимодействия сотрудников (ECM).
- Охрана труда и окружающей среды, безопасность (EHS).
Интеграционные решения, бизнес-кейсы:
- Интеграционное решение «1С:Девелопмент и управление недвижимостью 2».
- Бизнес-кейс «Инженерно-строительный холдинг».
- Бизнес-кейсы корпоративного управления.
- Бизнес-кейс «Агропромышленный холдинг».
- Бизнес-кейс «Интеграция 1C:ERP и 1С:УХ через 1С:Шину с централизованным НСИ в 1С:MDM».
Кейсы цифровых технологий в решениях 1С»:
- Бизнес-аналитика и Big Data.
- Искусственный интеллект и предиктивная аналитика.
- Чат-боты и интеллектуальные ассистенты.
- VR/AR и 3D-визуализация.
В разработке функциональной модели совместно с фирмой «1С» приняли участие свыше 30 партнеров-разработчиков решений 1С-Совместно. На момент публикации информационного выпуска описание включает в себя 5 типовых конфигураций, 37 отраслевых, 38 специализированных решений, свыше 5 бизнес-кейсов и интеграционных решений, а также 12 кейсов цифровых технологий. Функциональная модель решений поддерживается в актуальном состоянии и расширяется по мере появления новых продуктов и развития функционала.
Целью конференции является информирование участников о возможностях современных решений для цифровизации бизнеса на платформе «1С:Предприятие 8», обмен опытом по проектам внедрения «1С:ERP» и других решений и сервисов «1С» для корпоративного сектора, отраслевых и специализированных решений для промышленности, транспорта и логистики, строительства, жилищно-коммунального хозяйства и энергетики, оптовой и розничной торговли, сферы услуг, включая детальные обзоры наиболее значимых функциональных возможностей и проектов внедрения на тематических секциях.
К участию в конференции приглашаются топ-менеджеры крупных многоотраслевых холдингов и предприятий, связанных с выращиванием сельскохозяйственной продукции или производством пищевой продукции, представители партнеров фирмы «1С» (совместно с приглашенными ими представителями предприятий агропромышленного комплекса).