Компания «Бенкала» автоматизировала процессы ТОиР. С помощью решения «1С:ТОИР Управление ремонтами и обслуживанием оборудования КОРП» и интеграции с системой «1С:Комплексная автоматизация» удалось сократить время длительности неплановых простоев оборудования, на 80% уменьшилось время на подготовку данных для формирования бюджета и время на списание ТМЦ.
АО «ГРК Бенкала» занимается открытой добычей и переработкой железной руды в Казахстане. Офис компании находится в городе Актобе, а рудник располагается в северной части Айтекебийского района Актюбинской области. В компании работают 200 человек.
Цели и задачи, определенные на проекте автоматизации ТОиР, были призваны устранить ключевые проблемы, которые снижали отдачу от активов и сдерживали повышение эффективности всего предприятия.
Проблема: Отсутствие обоснованного бюджета на ТОиР.
Цель: Организовать планирование затрат на ТОиР и четкое их обоснование.
Задачи:
- Обеспечить формирование годовой и месячной потребности в ТМЦ на основании годовых и месячных планов работ.
- Фиксировать фактический расход ТМЦ на каждый ремонт.
- Организовать проведение план-фактного анализа затрат ТМЦ.
- На основании данного анализа актуализировать нормы расхода ТМЦ при проведении ремонтов.
Решение: В системе на базе решения «1С:ТОИР Управление ремонтами и обслуживанием оборудования КОРП» сформировать планы-графики ППР, на основании которых создается обоснованная потребность в ТМЦ.
Проблема: Большое количество и время простоев производственной техники из-за отсутствия необходимых ТМЦ на складе.
Цель: Сократить число и время простоев техники, повысить отдачу от активов.
Задачи:
- Организовать регистрацию неисправностей в системе 1С:ТОИР КОРП.
- Создать базу типовых неисправностей и типовых восстановительных работ.
- Сформировать неснижаемый запас ТМЦ.
- Обеспечить необходимый запас ТМЦ для своевременного выполнения ТО и ремонтов.
- Проводить анализ коренных причин отказов.
Решение: В системе 1С:ТОИР КОРП реализовать и настроить механизм, позволяющий планировать закупку ТМЦ, отслеживать факт поступления ТМЦ, вести анализ причин дефектов.
.webp)
Внедрение автоматизированной системы ТОиР было необходимо для решения следующих проблем:
- низкий уровень планирования работ по техническому обслуживанию и ремонту техники;
- высокий уровень аварийных ремонтов без детального установления причин возникновения;
- существенные аварийные простои техники;
- необходимость более точного и предсказуемого планирования затрат ТО и ремонт техники;
- увеличение «прозрачности» расходов;
- наработка данных по ходимости запасных частей и комплектующих, а также шин для целей последующего анализа.
До старта проекта учет ТОиР велся в MS Excel. Горный диспетчер заносил в сводный файл время работы техники и время простоя с указанием причины (в том числе и результаты выполнения ремонтных работ). Далее информация передавалась механику, который выезжал на место аварийной остановки для расследования ее причины. Если дефект можно было устранить на месте, то работы производились в карьере. Если оперативно выполнить ремонт не было возможности, то технику перевозили на ремонтную площадку.
Информация о неисправностях фиксировалась в бумажном бортовом журнале. Плановое техническое обслуживание фактически не проводилось, чаще занимались «тушением пожаров». Наработка техники учитывалась вручную, «дедовским» способом: водители-операторы указывали пробег и моточасов в путевых листах.
Планирование ТМЦ для проведения работ выполнялось по факту выхода из строя оборудования, и это приводило к длительным простоям в связи с ожиданием запасных частей. Аварийный запас был сформирован некорректно: у механиков не было понимания, какие запчасти нужны через несколько месяцев/полгода/год. Причины аварий не исследовались — ни у технических специалистов, ни у руководства компании не было точной информации о стоимости владения техникой, то есть мы не видели, какие затраты уходят на ТО и ремонты.
Чтобы разорвать замкнутый круг проблем в ТОиР, руководство компании приняло решение о старте проекта автоматизации и внедрении программного продукта «1С:ТОИР Управление ремонтами и обслуживанием оборудования КОРП».
На нашем предприятии уже работает решение «1С:Комплексная автоматизация», поэтому мы выбирали систему для автоматизации процессов ТОиР среди продуктов на платформе «1С:Предприятие»: для нас было важно, чтобы решение для управления обслуживанием оборудования и ремонтами легко интегрировалось с существующей системой. В ходе исследования рынка программного обеспечения рассматривались решения, включающие в себя достаточно продвинутые модуля ремонтов, но по итогам проведенной работы выбор пал на 1С:ТОИР КОРП. Для себя мы сразу отметили, что 1С:ТОИР КОРП обладает достаточной функциональностью не только для ведения учета, но и для управления процессами ремонта и обслуживания активов. Кроме того, решение дает возможность вести учет затрат в разрезе единиц оборудования, обоснованно планировать расходы и автоматически рассчитывать даты ТО и ремонтов. Нам было важно, чтобы поставщик решения являлся экспертом в области ТОиР, то есть был не только интегратором, но и разработчиком системы, что в свою очередь позволило адаптровать функционал. Два других веских аргумента — опыт и репутация внедряющей компании, подтвержденные отзывами других клиентов. Все эти преимущества мы увидели у «Деснол Софт», поэтому и выбрали его в качестве партнера.

Проект автоматизации ТОиР стартовал в АО «ГРК «Бенкала» в марте 2022 года, а к октябрю того же года система базе решения «1С:ТОИР Управление ремонтами и обслуживанием оборудования КОРП» была заполнена данными, настроена и запущена в промышленную эксплуатацию.
Этапы проекта:
- Подготовка данных для запуска (паспортизация). Март — май 2022 года.
- Адаптация, интеграция, обучение. Май — август 2022 года.
- Опытно-промышленная эксплуатация. Август — октябрь 2022 года.
Этап 1. Паспортизация
На первом этапе была создана база данных оборудования и нормативов. Совместно с экспертами «Деснол Софт» сформирована структура иерархии оборудования. Чтобы перенести информацию об активах «с бумаги» в систему 1С:ТОИР, специалисты разработчика предоставили шаблоны Excel и провели обучение сотрудников компании «Бенкала». После этого информация об оборудовании и нормативах была оперативно загружена из Excel в систему 1С:ТОИР КОРП.
Этап 2. Адаптация и интеграция системы 1С:ТОИР КОРП, обучение пользователей
2.1. В рамках второго этапа было проведено обследования бизнес-процессов ТОиР в АО «ГРК «Бенкала» и обозначены требования для адаптации системы 1С:ТОИР под требования компании.
Стоит отметить, что решение 1С:ТОИР КОРП — гибкое и позволяет вносить изменения для удобства пользователей — как благодаря настройке более 80 функциональных опций, так и с помощью более глубокой кастомизации за счет изменения кода. Именно наличие открытого кода и послужило для АО «ГРК Бенкала» одним из важных критериев при выборе EAM-системы.
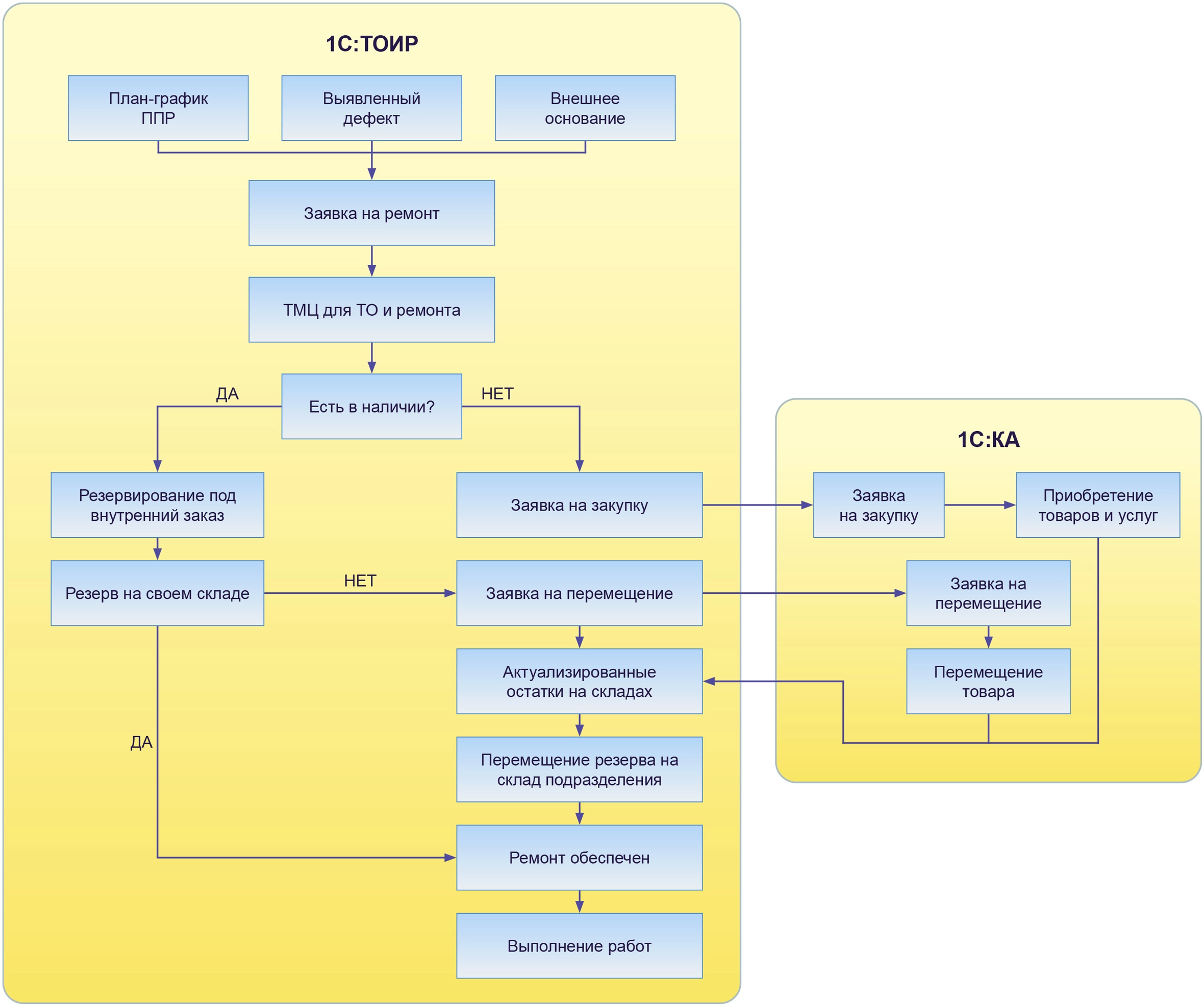
2.2. Помимо этого, выполнена интеграция 1С:ТОИР КОРП с мастер-системой «1С:Комплексная автоматизация» (1С:КА), в которой ведется и процесс управления персоналом. Благодаря интеграции реализованы задачи своевременного обеспечения ремонтов и корректного списания ТМЦ.
Из 1С:КА в 1С:ТОИР передается вся основная НСИ, а именно, справочники:
- организации,
- структура предприятия,
- контрагенты,
- номенклатура,
- склады,
- должности,
- графики работы,
- производственные календари и пр.
Из 1С:ТОИР в 1С:КА передаются:
- заказы на перемещение,
- заявки на закупку ТМЦ,
- документы списания.
Этап 3. Опытно-промышленная эксплуатация
Подготовив систему и персонал к запуску, эксперты «Деснол Софт» приступили к этапу опытно-промышленной эксплуатации. На этом этапе сотрудники АО «ГРК Бенкала» уже начали самостоятельную работу в 1С:ТОИР, а эксперты компании-разработчика консультировали их и выполняли дополнительные настройки, необходимость которых становится очевидной только «в боевых условиях».
В системе 1С:ТОИР КОРП запущены ключевые функциональные блоки по управлению активами предприятия:
- Учет оборудования и нормативов ремонта и ТО (ведение реестра оборудования и технологических карт).
- Учет показателей эксплуатации оборудования (регистрация наработки техники еженедельно горными диспетчерами, а ежедневно — состояния оборудования и устранения неисправности оборудования).
- Планирование технического обслуживания и ремонтов (формирование планов-графиков ТО и ремонтов, потребности в ТМЦ для ТО).
- Управление материально-техническим обеспечением ремонтов.
- Управление ремонтным персоналом.
- Управление нарядами и ремонтными работами (отражение факта выполненных работ, израсходованных ТМЦ).
- Мониторинг показателей эффективности использования или обслуживания оборудования (отчетность).
Масштаб проекта
Благодаря слаженной работе проектной команды всего за первые 3 месяца работы системы удалось создать 1675 документов:
- Заявки на ремонт — 615.
- Акты выполненных работ — 488.
- Выявленные дефекты — 336.
- Планы-графики ППР — 4.
В 1С:ТОИР КОРП внесены следующие данные:
- Объекты ремонта — 3450.
- Типовые объекты ремонта — 43.
- Технологические операции — 2596.
- Технологические карты — 140.
- Номенклатура — 18700.

Схема интеграции и списания ТМЦ

Схема обеспечения ремонтов ТМЦ

Схема движения документов

Схема движения документов
Организационные и бизнес-особенности
- Критичность доступности техники для реализации бизнес-задач. Основное технологическое оборудование компании — это карьерные автосамосвалы, экскаваторы и погрузчики. Для АО «ГРК Бенкала» важно, чтобы эта техника работала в карьере, была технически исправна, а аварийные простои — сведены к минимуму, благодаря своевременному проведению плановых ремонтов и техническому обслуживанию. Это позволяет предотвратить длительный простой техники и повысить коэффициент технической готовности. Бизнес-особенность заключается в том, что мероприятия по ремонтам не должны «мешать» производственному циклу и своевременное обслуживание повысит производительность техники за счет ее доступности, что, в свою очередь, приведет к снижению себестоимости операционных затрат.
- Обучение «два в одном» по нескольким потокам пользователей-вахтовиков. Организационная особенность — вахтовый метод работы сотрудников АО «ГРК «Бенкала». Специалистам «Деснол Софт» часто приходилось работать с сотрудниками из разных вахтовых смен по одному и тому же вопросу, например, по обучению, что занимало дополнительное время. Все ограничения были успешно преодолены благодаря опыту проектной команды «Деснол Софт».
Особенности кастомизации (адаптации) решения 1С:ТОИР КОРП под индивидуальные требования заказчика
- Важный инструмент подтверждения дефекта механиком. Реализован функционал подтверждения корректности данных по выявленному дефекту механиком. После регистрации диспетчером дефекта механику приходит задача подтвердить данные. Он проверяет корректность ввода информации, при необходимости вносит изменения и нажимает кнопку «Подтвердить», тем самым фиксирует корректность ввода данных. Такая адаптация потребовалась для внесения в 1С:ТОИР корректных данных о дефектах оборудования (т.к. первоначально в системе их регистрируют диспетчеры по данным от водителей-операторов техники, которые могут не обладать достаточными техническими знаниями и подробностями по неисправностям).
- «Учетник»: вместо журнала в MS Excel — автоматизированное рабочее место и новый отчет. До автоматизации компания использовала таблицу в MS Excel — «Журнал «Учетник», чтобы фиксировать данные о состояниях оборудования, местах проведения работ, а также описание процессов выявления поломок и ремонта. Было принято решение перевести журнал в 1С:ТОИР, сохранив все функции и удобство использования, так как принцип работы с журналом был понятен исполнителям работ. В результате было создано рабочее место для внесения данных о часах работы и простоях техники. В это рабочее место системы 1С:ТОИР стекаются все объекты ремонта с признаком «Это техника». В столбцах указываются типы использования и остановок. Пользователь должен указать время и комментарий для нужного типа и оборудования. Например, если пользователь вводит информацию с 12.00 до 13.00, а затем пытается ввести еще раз с 12.30 до 13.30, система предупредит его о том, что данные уже зафиксированы. Можно сохранить данные, даже если указана только часть дня. Создается документ «Состояние оборудования» после того, как будут заполнены все 24 часа жизненного цикла оборудования.
- Создали новый отчет «Учетник», который позволяет следить за временем работы и простоя техники каждый день и за весь месяц. Диспетчеры используют его для контроля за работой и простоями, начальник ПТО — для анализа техники и причин простоя. Бухгалтерия — для расчета затрат на эксплуатацию техники. Отчет также показывает, где и как используется техника. Собранные данные консолидируются в ежемесячный отчет. Рабочее место и отчет идентичны, все данные, введенные в АРМ, отображаются в этом отчете.
- Доработано автоматизированное рабочее место (АРМ) по обеспечению ремонтов. АРМ кастомизировали под конкретную компанию: сделали более наглядным и удобным для работы пользователей предприятия.Создано на основании типового рабочего места.Добавлена система статусов, которая показывает, есть в наличии номенклатура, или ее надо заказывать.Изменена группировка в табличной части.Добавлена возможность формировать заказы ТМЦ на перемещение.
- Учет и плановая замена шин в 1С:ТОИР КОРП. Техника компании «ГРК «Бенкала» в основном представлена самоходными тягачами-БелАЗами. Учет и замена шин — крайне важные регулярные процессы, которые обеспечивают стабильную работоспособность техники предприятия. Для того, чтобы повысить эффективность и управляемость этими процессами, разработаны отчеты по учету и плановой замене шин. Отчет по учету шин показывает, как проходит жизненный цикл шин от замены до замены на каждом транспортном средстве. В отчет выводятся объекты ремонта со статусом «Это шина», указывается их дата установки и остаточный ресурс до замены. Отчет по плановой замене шин отражает плановую замену шин на машинах, показывает установленные шины, наработку каждой шины. Благодаря этому отчету известен плановый ресурс шины на каждой машине, отображается дата замены, что позволяет контролировать количество запасных шин в период эксплуатации и своевременную замену согласно плановой наработки.
- Разработан отчет «План-фактный анализ обеспечения ремонтов». Отчет показывает состояние обеспечения ремонтов необходимыми ТМЦ и служит инструментом для оперативного и долгосрочного планирования закупки запасных частей, учитывая сроки их поставки.
Руслан Пак, начальник ПТО АО «ГРК «Бенкала»
Мы используем 1С:ТОИР практически в неизмененном виде. Большинство адаптаций связаны именно с особенностями нашей деятельности. Для меня как для руководителя особенно важным является отчет «План-фактный анализ обеспечения ремонтов». Задача отчета — показать, обеспечены ли ремонты ТМЦ или нет с перспективой на три месяца вперед. С помощью этого отчета сотрудники могут резервировать запчасти либо своевременно подавать заявки на закупки. Благодаря успешно реализованному проекту автоматизации ТОиР эти данные теперь есть у нас на руках.
Сократилось время на списание ТМЦ
Ускорилась обработка и подготовка заказов
Сократилась длительность ремонта
- Потребность в ТМЦ теперь формируется на основании согласованных планов-графиков ППР. На 80% уменьшилось время на подготовку данных для формирования бюджета по ТО. Раньше сотрудникам отдела главного механика требовалось несколько недель, чтобы подготовить данные для составления бюджета на техническое обслуживание. Они должны были собрать информацию о запасных частях, согласовать ее с подрядчиками и экономистами компании. Теперь, благодаря новой системе, этот процесс занимает гораздо меньше времени. Например, специалисты, которые занимаются обслуживанием парка техники, формируют график технического обслуживания в 1С:ТОИР КОРП, затем отправляют отчет в планово-экономический отдел и ОМТС. Это делает планирование расходов на техническое обслуживание более оперативным и основанным на объективных фактах.
- Сократилось время длительности неплановых простоев оборудования, связанных с необходимостью срочных закупок ТМЦ. На основании сформированной потребности в ТМЦ появилась возможность для планирования обоснованной закупки запчастей и материалов на несколько месяцев вперед. Благодаря этому заявки на закупку расходных материалов подаются вовремя.
- Проект автоматизации ТОиР позволил структурировать данные НСИ в учетной системе 1С:КА. Интеграция 1С:ТОИР с учетной системой 1С:КА объединила данные об оборудовании, его техническом состоянии, планировании и проведении ремонтных работ, а также организации закупок материалов и запчастей. В систему были включены данные по топливному балансу, что позволило автоматизировать учет и контроль за затратами на топливо. В результате значительно упростился контроль за оборудованием, ускорился процесс планирования ремонтных работ, стало более легким управление запасными частями, материалами и топливом. Это позволило снизить затраты на ремонт и обслуживание, повысить его эффективность.
- В компании подготовлена база для анализа коренных причин ремонтов и простоев оборудования. Анализ коренных причин поможет компании разработать оптимальные стратегии производства с учетом плановых ремонтов оборудования, предупредить повторение проблем в будущем и повысить эффективность работы всей компании.
- По результатам внедрения и использования решения 1С:ТОИР КОРП на ГРК «Бенкала», в начале 2023 года руководством было принято решение о тиражировании на другие производственные площадки компании.
Экономический эффект от внедрения 1С:ТОИР КОРП:
- На 80% сократилось время у отдела главного механика на подготовку данных для формирования бюджета.
- На 80% сократилось время на списание ТМЦ.
- На 90% ускорилась обработка и подготовка заказов (заявок).
- На 20% сократилась длительность ремонта.
Кроме того, в рамках дополнительного соглашения проведена интеграция 1С:ТОИР КОРП с системой GPS-мониторинга, чтобы автоматически получать данные телеметрии, отслеживать время работы техники и ее пробег.
В планах настроить мониторинг показателей эффективности после занесения номенклатуры в учетную систему и запустить функционал обеспечения ремонтов необходимыми запасными частями.
Важный эпизод проекта внедрения системы — комплексное обучение работе в системе 1С:ТОИР КОРП для будущих пользователей. Эксперты «Деснол Софт» провели несколько потоков обучения для специалистов АО «ГРК «Бенкала», распределив их в группы с учетом вахтового метода работы технической службы.
Роли пользователей системы 1С:ТОИР КОРП разграничены следующим образом:
- Диспетчер заносит в 1С:ТОИР КОРП часы работы и простоев техники, регистрирует дефекты.
- Механик подтверждает дефекты, зафиксированные диспетчером, дополняет информацию по ним, формирует заявки на ремонт, отражает факт выполнения ТО и ремонтов.
- Старший механик формирует планы-графики ППР, заявки на закупку, заказы на перемещение ТМЦ, производит списание запасных частей.
- Инженер ПТО регистрирует наработку техники, занимается анализом дефектов, ведением НСИ.
- Рассматривается добавление новой должности — Инженер ТОиР. Это ключевой специалист, который будет анализировать данные в системе 1С:ТОИР и предоставлять отчеты и рекомендации для улучшения эффективности использования решения.