Цели проекта:
- Обеспечить корректное и своевременное предоставление сведений о ремонтных мероприятиях от филиала в исполнительный аппарат.
- Обеспечить актуальность данных о производственных активах предприятия.
- Предоставить руководству универсальный инструмент контроля и принятия решений.
Задачей проекта являлась разработка и автоматизация процессов управления производственными активами, а именно:
- Модуль «Автоматизация ведения нормативно-справочной информации».
- Модуль «Автоматизация процесса учета сетевого оборудования (Паспортизация)».
- Модуль «Автоматизация процесса учета дефектов оборудования, в т.ч. электронный журнал дефектов».
- Модуль «Автоматизация формирования технических паспортов Подстанций (далее — ПС) и Линий электропередачи (далее — ЛЭП)».
- Модуль «Автоматизация процедуры расчета объемов обслуживания в условных и объемообразующих единицах».
- Модуль «Автоматизация методики проведения оценки готовности субъектов электроэнергетики к работе в отопительный сезон».
- Модуль «Приведение функционала Автоматизированная система управления (далее — АСУ) ТОиР к единой регламентации учета затрат на выполнение работ по техническому обслуживанию, ремонту, диагностике, техническому освидетельствованию».
- Модуль «Автоматизация методики по расчету оценки последствий отказа единицы основного технологического оборудования в соответствии с методикой, утвержденной министерством энергетики РФ № 123 от 19.02.2019 г.».
- Модуль «Разработка механизма по автоматизации расчета технического риска оборудования или объекта электроэнергетики в соответствии с методикой, утвержденной министерством энергетики РФ № 123 от 19.02.2019 г.».
- Модуль «Разработка функционала Диагностики в части планирования мероприятий по Диагностике и дополнительной автоматизации отчетных и печатных форм, в т.ч. автоматизация типовых форм протоколов испытаний/измерений по объектам испытаний, группам и видам оборудования».
- Модуль «Автоматизация формирования отчетной информации по электросетевому оборудованию, предусмотренной приказами Минэнерго РФ от 19.04.2019 № 391 и от 23.07.2012 № 340 (в ред. Приказов Минэнерго России от 15.06.2016 N 534, от 26.12.2016 N 1404, от 20.12.2017 N 1194, от 08.02.2019 N 80) и ОРД ПАО «Россети» по сетевой отчетности.
- Модуль «Автоматизация функционала выбора управляющего воздействия (ТПиР/ТОиР) на объекты из приоритетного списка с учетом предиктивной аналитики».
Развитие системы управления производственными активами позволило решить комплексную задачу в части формирования базы данных управления производственными активами, а также выстроить процесс планирования и учета затрат на мероприятия технического обслуживания и ремонта объектов.
Во время подготовки к проекту коллеги сообщили о том, что историческая система, разрабатываемая преимущественно хозспособом на платформе «1С:Предприятие», перестала поддерживаться и развиваться, что в значительной степени осложняло процесс планирования ТОиР и формирования отчетности, а также обновления новой централизованной нормативно-справочной информации (далее — НСИ).
В рамках проведения предпроектного анализа выяснилось, что историческая система не содержит значительной функциональности, предусмотренной процессами формирования планов ТОиР и сопутствующих интеграционных взаимодействий, что в значительной степени влияло на качество ведения данных использующихся для формирования план-графиков технического обслуживания и ремонтов (далее — ТОиР).
В результате возникают ситуации некорректного и несвоевременного предоставления сведений о ремонтных мероприятиях от филиала в исполнительный аппарат, а также осложняется процесс поддержки и актуализации данных о производственных активах предприятия
Единая информационная система построена на базе «1С:Энергетика. Управление распределительной сетевой компанией».
Автоматизированы следующие функции и бизнес процессы:
- Модуль «Ведение НСИ»:
- создание единого пространства хранения нормативно-справочной информации;
- регламентация процесса обновления НСИ;
- кменьшение трудозатрат на выверку и сопоставление обновляемых данных;
- соблюдение целостности базы данных объектов электросетевого хозяйства (далее — ОЭХ);
- ведение учета структуры и состояния ОЭХ в соответствии с принципами централизованной системы управления (далее — ЦСУ) НСИ;
- сормирование сетевой отчетности.
- Модуль «Паспортизация»:
- создание единой базы данных ОЭХ;
- регламентация процесса обновления базы данных оборудования;
- создание единой организационной структуры предприятия;
- обеспечение производственного менеджмента аналитической информацией о состоянии оборудования подстанций и линий электропередачи ПАО «ТРК» для принятия своевременных мер по обеспечению надежности электроснабжения потребителей.
- Модуль «Учет дефектов оборудования»:
- повышение качества информации о дефектах;
- повышение точности оценки технического состояния оборудования;
- единые принципы классификации и ведения дефектов в формате электронного журнала.
- Модуль «Формирование паспортов оборудования»:
- повышение эффективности использования информации, имеющейся в информационных системах ПАО «ТРК» ПАО «Россети»;
- повышение оперативности формирования и достоверности технических паспортов объектов электросетевого хозяйства;
- снижение трудоемкости формирования паспортов объектов электросетевого хозяйства и процесса актуализации данных за счет автоматизации обработки информации с использованием функциональности информационных систем;
- обеспечение единообразного подхода к формированию паспортов объектов электросетевого хозяйства и принятию решений на основе единого источника информации;
- повышение эффективности использования информационной системы Общества в части процессов управления объектами электросетевого хозяйства;
- консолидация в одном документе основной информации об объектах электросетевого хозяйства, получаемой по результатам проводимых регламентируемых Нормативно-технической документацией (далее — НТД) эксплуатационных и ремонтных работ.
- Модуль «Расчет ОЕ и УЕ (объемообразующие и условные единицы»:
- повышение наглядности и достоверности расчетов объемов обслуживания предприятий электрических сетей;
- уменьшение трудозатрат персонала при расчете объемов обслуживания предприятий электрических сетей;
- обеспечение менеджмента инструментом оперативного получения объективных данных об объемах обслуживания предприятий электрических сетей.
- Модуль «Оценка готовности к ОС (оценка готовности субъектов электроэнергетики к работе в отопительный сезон)»:
- создание автоматизированного инструмента, позволяющего выполнять достоверную и своевременную (предварительную перед основной) оценку готовности к работе в отопительный сезон (далее — ОС) ПАО «ТРК» и его филиалов;
- снижение трудозатрат персонала на формирование отчетных форм для оценки выполнения показателей и условий готовности объектов электросетевого хозяйства к работе в ОС.
- Модуль «ТОиР, Диагностика, ТОПА (техническое обслуживание и ремонт,диагностика, техническое освидетельствование производственных активов)»:
- повышение эффективности принятия управленческих решений на разных уровнях структуры управления;
- повышение эффективности операционной деятельности и обеспечения достоверного учета результатов выполнения работ по техническому обслуживанию и ремонту за счет установления единых подходов к планированию и учету работ по техническому обслуживанию и ремонту оборудования. Повышение эффективности и принятия обоснованных решений при формировании объемов работ по ТОиР с учетом действующих сценарных условий;
- обеспечение условий для дальнейшего внедрения и развития элементов системы управления производственными активами;
- разработка функционала диагностики в части планирования мероприятий по диагностике и дополнительной автоматизации отчетных и печатных форм в следующем объеме:
- многолетние планы-графики диагностики электрооборудования и заземляющих устройств ПС 110-35 кВ, ТП 10/0,4 кВ, ВЛ и КЛ 110-0,4 кВ в соответствии с периодичностью и объемом испытаний, установленным в СТО 34.01-23.1-001-2017 «Объем и нормы испытаний электрооборудования»;
- годовые планы-графики диагностики электрооборудования и заземляющих устройств ПС 110-35 кВ, ТП 10/0,4 кВ и ВЛ и КЛ 110-0,4 кВ в соответствии с периодичностью и объемом испытаний, установленным в СТО 34.01-23.1-001-2017 «Объем и нормы испытаний электрооборудования»;
- программа работ по диагностике электрооборудования;
- взаимосвязь нового функционала с другими подсистемами управления производственными активами;
- обеспечение производственного менеджмента аналитической информацией о ходе исполнения и результатах диагностических мероприятий по оборудованию подстанций и линий электропередачи ПАО «ТРК» для принятия своевременных мер по обеспечению надежности электроснабжения потребителей;
- формирование типовых протоколов испытаний/измерений.
- Модуль «Расчет ИТС (индекс технического состояния)»:
- расчет индекса технического состояния (далее — ИТС) согласно алгоритмам методики оценки технического состояния основного технологического оборудования и линий электропередачи электрических станций и электрических сетей (Приказ МЭ №676 от 26.07.2017 г.).
- Модуль «Расчет вероятности отказа»:
- обеспечение соответствия функционала системы управления производственными активами (далее — СУПА) по расчету вероятности отказа оборудования подстанций и линий электропередачи ПАО «ТРК» методике, утвержденной Минэнерго РФ № 123 от 19.02.2019 г.;
- расчет вероятности отказа оборудования подстанций и линий электропередачи ПАО «ТРК» в соответствии с методикой, утвержденной Минэнерго РФ № 123 от 19.02.2019 г.;
- обеспечение приоритезации оборудования подстанций и линий электропередачи ПАО «ТРК», при включении в планы производственных программ, с учетом вероятности отказа, рассчитанных в соответствии с методикой, утвержденной Минэнерго РФ № 123 от 19.02.2019 г.;
- обеспечение производственного менеджмента аналитической информацией о вероятности отказа оборудования подстанций и линий электропередачи ПАО «ТРК» для принятия своевременных мер по обеспечению надежности электроснабжения потребителей.
- Модуль «Расчет последствий отказа»:
- установление единых требований к автоматизации в ПАО «ТРК» процесса расчета вероятности отказов функционального узла и единицы основного технологического оборудования и оценки последствий отказа такого оборудования;
- обеспечение соответствия функционала СУПА по расчету последствий отказа оборудования подстанций и линий электропередачи ПАО «ТРК» методике, утвержденной Минэнерго РФ № 123 от 19.02.2019 г.;
- разработка инструмента выполнения расчетов вероятности отказов функционального узла и единицы основного технологического оборудования и оценки последствий отказа такого оборудования подстанций и линий электропередачи ПАО «ТРК» в соответствии с методикой, утвержденной Минэнерго РФ № 123 от 19.02.2019 г.;
- обеспечение приоритезации оборудования подстанций и линий электропередачи ПАО «ТРК», при включении в планы производственных программ, с учетом последствий отказа, рассчитанных в соответствии с методикой, утвержденной Минэнерго РФ № 123 от 19.02.2019 г.;
- уменьшение трудозатрат ПАО «ТРК» персонала при расчете вероятности отказов функционального узла и единицы основного технологического оборудования и оценки последствий отказа такого оборудования;
- обеспечение менеджмента информацией ПАО «ТРК» для принятия решений о воздействии на производственные активы предприятия.
- Модуль «Расчет технического риска»:
- обеспечение соответствия функционала СУПА по расчету технических рисков по оборудованию подстанций и линий электропередачи ПАО «ТРК» методике, утвержденной Минэнерго РФ № 123 от 19.02.2019 г.;
- расчет технических рисков по оборудованию подстанций и линий электропередачи ПАО «ТРК» в соответствии с методикой, утвержденной Минэнерго РФ № 123 от 19.02.2019 г.;
- обеспечение приоритезации оборудования подстанций и линий электропередачи ПАО «ТРК», при включении в планы производственных программ, с учетом технических рисков, рассчитанных в соответствии с методикой, утвержденной Минэнерго РФ № 123 от 19.02.2019 г.;
- обеспечение производственного менеджмента аналитической информацией о технических рисках по оборудованию подстанций и линий электропередачи ПАО «ТРК» для принятия своевременных мер по обеспечению надежности электроснабжения потребителей.
- Модуль «Формирование отчетности»:
- приложение №74 к приказу Минэнерго России от 23.07.2012 №340 «Технические характеристики и показатели работы объектов электросетевого хозяйства»;
- приложение №48 к приказу Минэнерго России от 23.07.2012 №340 «Технические характеристики и показатели работы объектов электросетевого хозяйства»;
- приложение№21 к приказу Минэнерго России от 23.07.2012 №340 «Технические характеристики и показатели работы объектов электросетевого хозяйства»;
- макеты в ГиС ТЭК 10426,10433,10434, 52082;
- форматы IBM Cognos.
- приложение №75 к приказу Минэнерго России от 23.07.2012 №340;
- приложение №76 к приказу Минэнерго России от 23.07.2012 №340.
- Модуль «Управление ТПиР (Техническое перевооружение и реконструкция)»:
- провести анализ новой методики расчета ИТС, согласно приказу МЭ №192 от 17.03.2020 на предмет доработки функционала на стороне СУПА;
- провести анализ поступающих алгоритмов и формул ТИС 2020 на предмет доработки функционала загрузки текстовых алгоритмов в базу;
- Выявить и провести необходимые доработки функционала расчета ИТС, редактора формул и хранения результатов с промежуточными итогами;
- Обеспечить сохранение истории расчета ИТС по прежним методикам;
- Выявить и провести необходимый объем допаспортизации оборудования для корректного расчета ИТС, а также обеспечить загрузку дополнительных позиций НСИ для проведения расчета;
Развитие системы управления производственными активами позволило решить следующие задачи:
- Модуль «Автоматизация ведения нормативно-справочной информации»:
- разработка технического проекта на автоматизацию НСИ;
- разработка мест хранения НСИ, согласно структуре и реквизитному составу справочников ЦСУ НСИ;
- разработка инструментов загрузки и обновления НСИ по Логам и справочникам ЦНСИ;
- регламентация процесса загрузки и обновления НСИ;
- разработка механизмов администрирования подсистемы;
- разработка ролевой модели работы с функционалом;
- обеспечение отказоустойчивости разработанного функционала;
- обеспечение защиты информации от несанкционированного доступа;
- разработка эксплуатационной документации;
- разработка инструкций и видео-материалов;
- разработка планов обучения пользователей;
- проведение очного обучения пользователей 1С:СУПА;
- проведение вебинаров (при необходимости).
- Модуль «Автоматизация процесса учета сетевого оборудования (паспортизация)»:
- разработка технического проекта на автоматизацию Паспортизации;
- разработка инструмента построения дерева организационных объектов и технических мест;
- разработка интерфейса ввода данных по оборудованию, включая модуль «Конструктор ВЛ»;
- разработка инструментов фиксации даты регистрации состояния оборудования;
- разработка инструмента ввода и хранения статических и динамических характеристик объектов ОЭХ;
- разработка аналитической отчетности по состоянию ОЭХ на всех уровнях организационной структуры Общества;
- разработка ролевой модели работы с функционалом;
- обеспечение отказоустойчивости разработанного функционала;
- разработка эксплуатационной документации;
- разработка мест хранения данных;
- организация взаимосвязи объектов ОЭХ и НСИ.
- Модуль «Автоматизация процесса учета дефектов оборудования, в т.ч. электронный журнал дефектов»:
- разработка технического проекта на автоматизацию электронного журнала дефектов;
- разработка инструмента по формированию отчетных форм ЭЖД согласно приложениям СТО «Порядок фиксации и классификации дефектов. Порядок ведения электронного журнала дефектов»;
- разработка инструментов регистрации дефектов оборудования на основании первичных документов (Листы осмотра) и печатных форм к ним.
- Модуль «Автоматизация формирования технических паспортов ПС и ЛЭП»:
- разработать технический проект для реализации форм согласно шаблонам, представленным в типовом техническом задании на автоматизацию эл. паспортов;
- разработать функционал автоматизации процесса формирования технических паспортов объектов электросетевого хозяйства, в том числе с использованием данных, имеющихся в различных модулях или блоках информационной системы ПАО «ТРК»;
- создать инструмент автоматического формирования в системе печатных форм технических паспортов объектов электросетевого хозяйства с возможностью их настройки пользователями для использования в процессе планирования работ по ТОиР и ТПиР ЛЭП и оборудования ПС;
- обеспечить защиту информации от несанкционированного доступа;
- разработать эксплуатационную документацию.
- Модуль «Автоматизация процедуры расчета объемов обслуживания в условных и объемообразующих единицах»:
- разработать логическую и физическую архитектуру подготовки исходных данных для выполнения расчетов;
- разработать функционал расчета, а также возможность его расширения в дальнейшем;
- разработать механизм согласования результатов расчета;
- разработать ролевую модель работы с функционалом;
- обеспечить отказоустойчивость разработанного функционала;
- обеспечить защиту информации от несанкционированного доступа;
- провести проектирование и разработку отчетных форм;
- разработать эксплуатационную документацию.
- Модуль «Автоматизация методики проведения оценки готовности субъектов электроэнергетики к работе в отопительный сезон, в соответствии с изменениями к методике расчета по приказу Министерства энергетики Российской Федерации № 87 от 12.02.2020 г.»:
- разработка модуля оценки готовности к ОС позволяющего агрегировать данные из корпоративной информационной системы ПАО «ТРК» с последующим автоматизированным формированием отчетных форм согласно методики проведения оценки готовности субъектов электроэнергетики к работе в отопительный сезон, утверждена приказом Минэнерго России от 27.12.2017 г. № 1233;
- доработать механизм редактора и загрузки формул расчета ОЗП;
- доработать механизм расчета показателей готовности ОЗП;
- доработать механизм сохранения значения и оценок показателей расчета ОЗП;
- доработать отчетные формы.
- Модуль «Приведение функционала АСУ ТОиР к единой регламентации учета затрат на выполнение работ по техническому обслуживанию, ремонту, диагностике, техническому освидетельствованию»:
- разработка функционала по формированию годовых и многолетних графиков ремонта ВЛ, оборудования ПС, ТП, перспективного многолетнего (пятилетнего) плана ТОиР.
- формирование отчетов по техническому обслуживанию объектов электросетевого хозяйства с возможностью установления определенных параметров для их формирования и указанием стоимости и количества выполненных работ, использующих единый источник данных в информационной системе;
- доработать Систему для обеспечения возможности планирования и учёта затрат в соответствии с положением в разрезе утвержденных положением статей затрат;
- разработка функционала по реализации алгоритма пересчета номенклатуры проводимых работ на ЛЭП в протяженность ремонтируемого участка ЛЭП.
- фктуализация для соответствия требованиям группы компаний Россети форм отчетов по техническому обслуживанию и ремонтам объектов электросетевого хозяйства с указанием стоимости и количества выполненных работ, использующих единый источник данных в информационной системе;
- Автоматическое формирование в системе печатных форм отчетов по техническому обслуживанию, установленных нормативными документами, а также отчетов, требуемых в ходе выполнения производственных процессов с возможностью их настройки пользователями с использованием данных Системы;
- Совершенствование интерфейсов ввода данных и формирования отчетности для обеспечения скорости, и удобства работы пользователей.
- Модуль «Автоматизация методики оценки технического состояния основного технологического оборудования и линий электропередачи электрических станций и электрических сетей (приказ МЭ №676 от 26.07.2017 г.)»:
- разработка редактора формул расчета ИТС согласно методике МЭ;
- разработка места хранения результатов расчета;
- разработка механизма версионности формул и расчета ИТС.
- Модуль «Автоматизация методики по расчету вероятности отказа функционального узла единицы основного технологического оборудования в соответствии с методикой, утвержденной министерством энергетики РФ № 123 от 19.02.2019 г.»:
- разработка технического проекта на автоматизацию расчета вероятности отказа;
- разработка инструмента по автоматизации расчета прогноза ИТС функциональных узлов и вероятности отказа ЕО и ЛЭП;
- разработка редактора формул для необходимых расчетов, использующихся в функционале;
- разработка необходимой справочной информации, данные из которой используется в расчете вероятности отказа;
- организация взаимосвязи разрабатываемого функционала с функционалом расчета индекса технического состояния, выполненным в соответствии с методикой, утвержденной приказом Минэнерго РФ от 26.07.2017 №676;
- разработка организации хранения в базе данных СУПА результатов по расчету вероятности отказа единиц оборудования и линий электропередачи;
- разработка инструмента расчета вероятности отказа единиц оборудования и ЛЭП;
- взаимосвязь функционала расчета вероятности отказа с расчетом индекса технического состояния;
- сохранение всех необходимых результатов расчета для дальнейшего использования этих данных в планировании ремонтных программ и реновации, а также формирования отчетных форм;
- отображение результатов механизма расчета в понятном для пользователя виде;
- разработка ролевой модели работы с функционалом;
- обеспечение отказоустойчивости разработанного функционала;
- разработка эксплуатационной документации;
- разработка необходимых регистров для организации хранения данных;
- организация взаимосвязи записи данных в регистры с сохранением результатов расчета вероятности отказа.
- Модуль «Автоматизация методики по расчету оценки последствий отказа единицы основного технологического оборудования в соответствии с методикой, утвержденной министерством энергетики РФ № 123 от 19.02.2019 г.»:
- разработка технического проекта на автоматизацию расчета последствий отказа;
- разработка инструмента по автоматизации расчета последствий отказа ЕО и ЛЭП;
- разработка редактора формул для необходимых расчетов, использующихся в функционале;
- разработка необходимой справочной информации, данные из которой используется в расчете последствий отказа;
- организация взаимосвязи разрабатываемого функционала по расчету последствий отказа с функционалом расчета индекса технического состояния, выполненным в соответствии с методикой, утвержденной приказом Минэнерго РФ от 26.07.2017 №676;
- обеспечение хранения в базе данных СУПА результатов по расчету последствий отказа единиц оборудования и линий электропередачи;
- разработка инструмента расчета последствий отказа единиц оборудования и ЛЭП;
- взаимосвязь функционала по расчету последствий отказа с расчетом индекса технического состояния;
- сохранение всех необходимых результатов расчета последствий отказа для дальнейшего использования этих данных в планировании ремонтных программ и реновации, а также формирования отчетных форм;
- отображение результатов механизма расчета последствий отказа в понятном для пользователя виде;
- разработка эксплуатационной документации;
- разработка необходимых регистров для организации хранения данных, полученных по результатам расчета последствий отказа;
- организация взаимосвязи записи данных в регистры с сохранением результатов расчета последствий отказа;
- разработка технического проекта на автоматизацию методики по расчету последствий отказа в стоимостном выражении;
- разработка механизма расчета ущерба в соответствии с Методическим указанием по расчету вероятности отказа функционального узла и единицы основного технологического оборудования и оценки последствий такого отказаРФ №123 от 19.02.2019;
- разработка ролевой модели работы с функционалом;
- обеспечение отказоустойчивости разработанного функционала;
- обеспечение защиты информации от несанкционированного доступа;
- проведение проектирования и разработки отчетных форм.
- Модуль «Разработка механизма по автоматизации расчета технического риска оборудования или объекта электроэнергетики в соответствии с методикой, утвержденной министерством энергетики РФ № 123 от 19.02.2019 г.»:
- разработка технического проекта на автоматизацию расчета технического риска;
- разработка инструмента по автоматизации расчета технического риска оборудования;
- разработка редактора формул для необходимых расчетов, использующихся в разрабатываемом функционале;
- разработка необходимой справочной информации, данные из которой используется в расчете технического риска;
- взаимосвязь с системой ПК Аварийность;
- организация взаимосвязи разрабатываемого функционала с функционалом расчета вероятности отказа и последствиями отказа, выполненными в соответствии с методикой, утвержденной приказом Минэнерго РФ от 19.02.2019 №123;
- обеспечение хранения в базе данных СУПА результатов по расчету технических рисков единиц оборудования и линий электропередачи;
- разработка ролевой модели работы с функционалом;
- обеспечение отказоустойчивости разработанного функционала;
- обеспечение защиты информации от несанкционированного доступа;
- проведение проектирования и разработки отчетных форм;
- разработка эксплуатационной документации.
- Модуль «Разработка функционала Диагностики в части планирования мероприятий по Диагностике и дополнительной автоматизации отчетных и печатных форм, в т.ч. автоматизация типовых форм протоколов испытаний/измерений по объектам испытаний, группам и видам оборудования»:
- разработка технического проекта на доработку функционала Диагностики в части планирования мероприятий по Диагностике и дополнительной автоматизации отчетных и печатных форм;
- разработка инструмента по планированию мероприятий Диагностики и формированию отчетных и печатных форм;
- разработка механизма формирования и вывода на печать типовых форм протоколов испытаний/измерений;
- разработка ролевой модели работы с функционалом;
- обеспечение отказоустойчивости разработанного функционала;
- обеспечение защиты информации от несанкционированного доступа;
- разработка эксплуатационной документации.
- Модуль «Автоматизация формирования отчетной информации по электросетевому оборудованию, предусмотренной приказами Минэнерго РФ от 19.04.2019 №391 и от 23.07.2012 №340 (в ред. Приказов Минэнерго России от 15.06.2016 N 534, от 26.12.2016 №1404, от 20.12.2017 №1194, от 08.02.2019 №80) и ОРД ПАО «Россети» по сетевой отчетности», а именно:
- интегрировать в СУПА форматы, предусмотренные ОРД Минэнерго и ПАО «Россети» по сетевой отчетности, а так же обеспечить их автоматическое формирование с разбивкой по принадлежности: всего, собственные сети, арендованные сети и сети потребителей на обслуживании.
- Модуль «Автоматизация функционала выбора управляющего воздействия (ТПиР/ТОиР) на объекты приоритизированного списка с учетом предиктивной аналитики»:
- доработать механизм загрузки новых ТИС 2020;
- разработать механизм расчета ИТС ЕО, ТМ, КО и ОО, согласно новой методике МЭ №192;
- доработать механизм сохранения результатов расчета и промежуточных итогов, с учетом сохранения исторических данных расчета ИТС;
- доработать механизм формирования сегментов ЛЭП;
- произвести загрузку новых позиций по НСИ и допаспортизацию оборудования, согласно расчету по новой методике;
- загрузка поступающих ТИС 2020 в тестовую базу данных, выполнение расчета, формирование лога ошибок, передача лога ошибок функциональному заказчику.

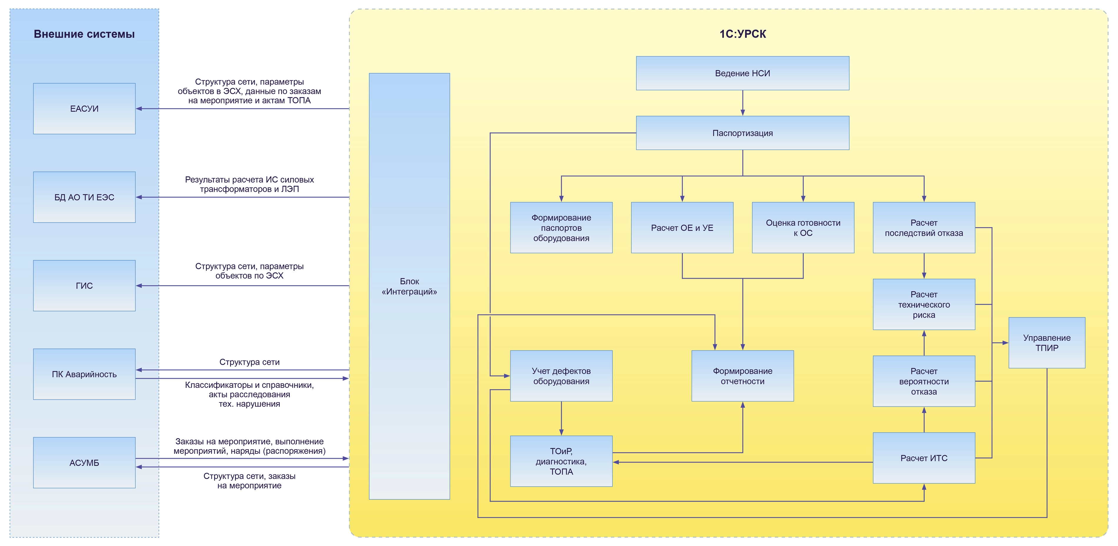
Схема архитектуры
- Модуль «Автоматизация ведения нормативно-справочной информации».
- Модуль «Автоматизация процесса учета сетевого оборудования (Паспортизация)».
- Модуль «Автоматизация процесса учета дефектов оборудования, в т.ч. электронный журнал дефектов».
- Модуль «Автоматизация формирования технических паспортов ПС и ЛЭП».
- Модуль «Автоматизация процедуры расчета объемов обслуживания в условных и объемообразующих единицах».
- Модуль «Автоматизация методики проведения оценки готовности субъектов электроэнергетики к работе в отопительный сезон».
- Модуль «Приведение функционала АСУ ТОиР к единой регламентации учета затрат на выполнение работ по техническому обслуживанию, ремонту, диагностике, техническому освидетельствованию».
- Модуль «Автоматизация методики оценки технического состояния основного технологического оборудования и линий электропередачи электрических станций и электрических сетей (Приказ МЭ №676 от 26.07.2017 г.)».
- Модуль «Автоматизация методики по расчету вероятности отказа функционального узла единицы основного технологического оборудования в соответствии с методикой, утвержденной министерством энергетики РФ № 123 от 19.02.2019 г.».
- Модуль «Автоматизация методики по расчету оценки последствий отказа единицы основного технологического оборудования в соответствии с методикой, утвержденной министерством энергетики РФ № 123 от 19.02.2019 г.».
- Модуль «Разработка механизма по автоматизации расчета технического риска оборудования или объекта электроэнергетики в соответствии с методикой, утвержденной министерством энергетики РФ № 123 от 19.02.2019 г.».
- Модуль «Разработка функционала диагностики в части планирования мероприятий по диагностике и дополнительной автоматизации отчетных и печатных форм, в т.ч. автоматизация типовых форм протоколов испытаний/измерений по объектам испытаний, группам и видам оборудования».
- Модуль «Автоматизация функционала выбора управляющего воздействия (ТПиР/ТОиР) на объекты приоритезированного списка с учетом предиктивной аналитики».
По результатам проекта была получена единая информационная система на базе «1С:Энергетика. Управление распределительной сетевой компанией», функционирующая во всех подразделениях и позволяющая установить единые требования к процессам управления производственными активами, такими как:
- паспортизация оборудования;
- планирование воздействий на объекты;
- учет состояния оборудования;
- отражение фактических затрат по результатам воздействий.
В ходе проекта было автоматизировано 320 рабочих мест. Система принята в промышленную эксплуатацию в текущем объеме мероприятий развития СУПА.
Результатом масштабного проекта стали новые и модернизированные модули системы управления производственными активами, с уникальным отраслевым функционалом, полностью удовлетворяющим требованиям ПАО «ТРК». Руководство предприятия получило универсальный инструмент контроля и принятия решений.