Инвестиционное подразделение компании КОМУС автоматизировало управленческий учет, управление денежными средствами, казначейство, а также управление инвестиционными портфелями и регламентированный бухгалтерский и налоговый учет с помощью «1С:Управление холдингом 8». Информационная система позволила сократить сроки принятия инвестиционных решений подразделения, повысить прозрачность управления активами и обеспечить соответствие регуляторным требованиям.
КОМУС — один из лидеров рынка по продажам товаров для офиса и бизнеса. Розничная сеть состоит из более чем 100 магазинов в 30 регионах. В группу также входят 7 фабрик , 9 логистических центров, полиграфический центр.
Основная цель проекта — создание единой автоматизированной системы учета хозяйственных и инвестиционных операций подразделения компании КОМУС, которая обеспечит прозрачность, точность и оперативность формирования финансовой отчетности в соответствии с различными учетными политиками (управленческий учет, бухгалтерский и налоговый учет) за счет:
- консолидации данных в единый информационный контур вместо разрозненных систем; · автоматизации ключевых процессов учета и расчета;
- внедрения строгих стандартов и правил учета для исключения ошибок и разночтений.
- Бизнес-критерий успеха проекта — достижение такого уровня автоматизации учета операций с инвестиционными вложениями (ценные бумаги, недвижимость, драгметаллы), при котором все ключевые процессы (от первичного ввода данных до формирования отчетности) выполняются в режиме, близком к реальному времени, с минимальным ручным вмешательством. Это позволит минимизировать операционные и финансовые риски, повысить достоверность данных для принятия управленческих решений и обеспечить соответствие регуляторным требованиям.
Для реализации единой системы инвестиционного учета решаются следующие задачи:
- Ликвидировать разрозненность данных: полный отказ от дублирования операций в нескольких системах, что исключит ошибки ручного ввода и повысит целостность информации.
- Автоматизировать первичноый ввод: обеспечить однократный ввод ответственным сотрудником или автоматическую загрузку данных об операциях с ценными бумагами.
- Комплексный учет ценных бумаг: реализовать учет всех типов ценных бумаг (акции, облигации, ETF, деривативы и др.) с полным набором обязательной и дополнительной аналитики (ISIN, тикер, эмитент, рыночная стоимость и т.д.).
- Автоматизировать расчеты: внедрить автоматический расчет ключевых финансовых показателей: себестоимость списания ЦБ (по методам ФИФО и средней), накопленный купонный доход (НКД), курсовые разницы, переоценка по рыночной стоимости и оценка финансового результата.
- Интеграция с источниками данных: обеспечить автоматическую загрузку и обработку банковских выписок и отчетов брокеров для формирования проводок.
- Поддержка многовалютного учета: вести учет с базовой валютой USD с применением корректных курсов (OANDA, ЦБ РФ) на дату операции и автоматическим расчетом эквивалентов.
- Формирование регламентированной отчетности: обеспечить возможность построения полного комплекта отчетов по операциям с ЦБ, остаткам, доходам и формирование корректных выгрузок в XML для передачи в «1С:Бухгалтерию» (для российского юр.лица).
- Повысить прозрачность и управляемостиь: обеспечить сквозную прослеживаемость операций от первичного документа до отчетной формы, что повысит контроль и скорость принятия решений.
Ранее компания столкнулась с рядом критических проблем в учете, вызванных устаревшей и фрагментированной ИТ-инфраструктурой. Накопленные сложности в работе с разрозненными системами создавали операционные риски и препятствовали развитию бизнеса.
Внедрение нового решения направлено на устранение следующих ключевых проблем существующей системы:
- Разрозненность систем: учет ведется в нескольких несвязанных программных продуктах (1С, MS Excel и пр.), что приводит к многократному ручному вводу одних и тех же данных.
- Несогласованность правил учета: разные подразделения работают в разных системах по разным учетным правилам (управленческом, бухгалтерском и налоговом учетах), что приводит к расхождениям в данных и значительно затрудняет поиск и исправление ошибок.
- Высокие операционные риски: значительная зависимость от ручного труда и сложных Excel-моделей при высоких стоимостях активов создает прямую угрозу финансовым потерям из-за человеческого фактора.
- Отсутствие единой отчетности: формирование отчетности требует ручной агрегации данных из разных источников, что является трудоемким процессом и снижает оперативность и достоверность информации для управления.
- Ограниченная функциональность: текущие системы не поддерживают в полном объеме все необходимые методы расчетов (доходность MWRR/TWRR), аналитики и требования к учету различных видов ценных бумаг.
Для эффективного управления новым направлением было принято решение о внедрении комплексной системы на базе решения «1С:Управление холдингом 8». Проект реализован ГК «Хомнет».
Ключевые особенности реализации проекта:
- Полная автоматизация управленческих и учетных процессов подразделения.
- Интеграция с существующей ИТ-инфраструктурой компании.
- Единое информационное пространство для управления активами.
- Сквозная аналитика по инвестиционным проектам.
Специалисты ГК «Хомнет» внедрили «1С:Управление холдингом 8», адаптировали подсистемы «Казначейство», «Бухгалтерский и налоговый учет», «Управленческий учет» в соответствии с бизнес-процессами подразделения компании. Встроили в систему модули решения «Хомнет:НФО»: «Финансовые инструменты» и «Интеграция с Cbonds», которые учитывают особенности ведения учета ценных бумаг.
Настроили интеграцию с используемыми программными продуктами «1С:Зарплата и управление персоналом 8» и «1С:Бухгалтерия КОРП».
Благодаря внедрению «1С:Управление холдингом 8» был автоматизирован следующий функционал:
- Консолидированный учет по группе компаний:
- централизованный ввод/загрузка первичных документов и НСИ;
- отражение операций по методикам управленческого учета;
- централизованное казначейство;
- управленческая отчетность (баланс, P&L, ОДДС).
- Для учета и управления инвестиционными портфелями:
- загрузка отчетов брокеров;
- загрузка справочных и рыночных данных по ценным бумагам из сервиса Cbonds (справочник ценных бумаг и эмитентов, денежные потоки по долговым инструментам, котировки и финансовые показатели);
- учет ценных бумаг (первоначальные признание, переоценка по рыночной цене, валютная переоценка, расчет процентных доходов, оценка себестоимости выбытия) для целей управленческого, регламентированного бухгалтерского и налогового учета;
- учет депозитов, в том числе расчет процентного дохода, формирование оперативной и финансовой отчетности по портфелям ценных бумаг (оценка портфелей, анализ доходности, контроль рисков).
- Для управления денежными средствами, бизнес-процессами казначейства:
- проверка реквизитов платежей;
- учет расходования денежных средств по статьям и центрам финансовой ответственности;
- согласование заявок на оплату и реестров платежей по маршрутам согласования;
- платежный календарь;
- исполнение платежей;
- обмен с системами клиент-банк.
- Регламентированный бухгалтерский и налоговый учет:
- отражение операций по методикам регламентированного бухгалтерского и налогового учета, в том числе, в разных валютах отчетности;
- формирование проводок и их выгрузка в систему регламентированной отчетности;
- подготовка отчетности для аудиторов.
В рамках проекта был выполнен следующий состав работ:
- Выработка решений по целевой архитектуре со сравнительным анализом нескольких альтернативных вариантов.
- Сбор требований, формализация функционально-технических требований.
- Разработка целевой функциональности на базе выбранных программных продуктов.
- Подготовка проектной документации, инструктаж пользователей системы.
- Сопровождение в рамках опытно-промышленной эксплуатации.

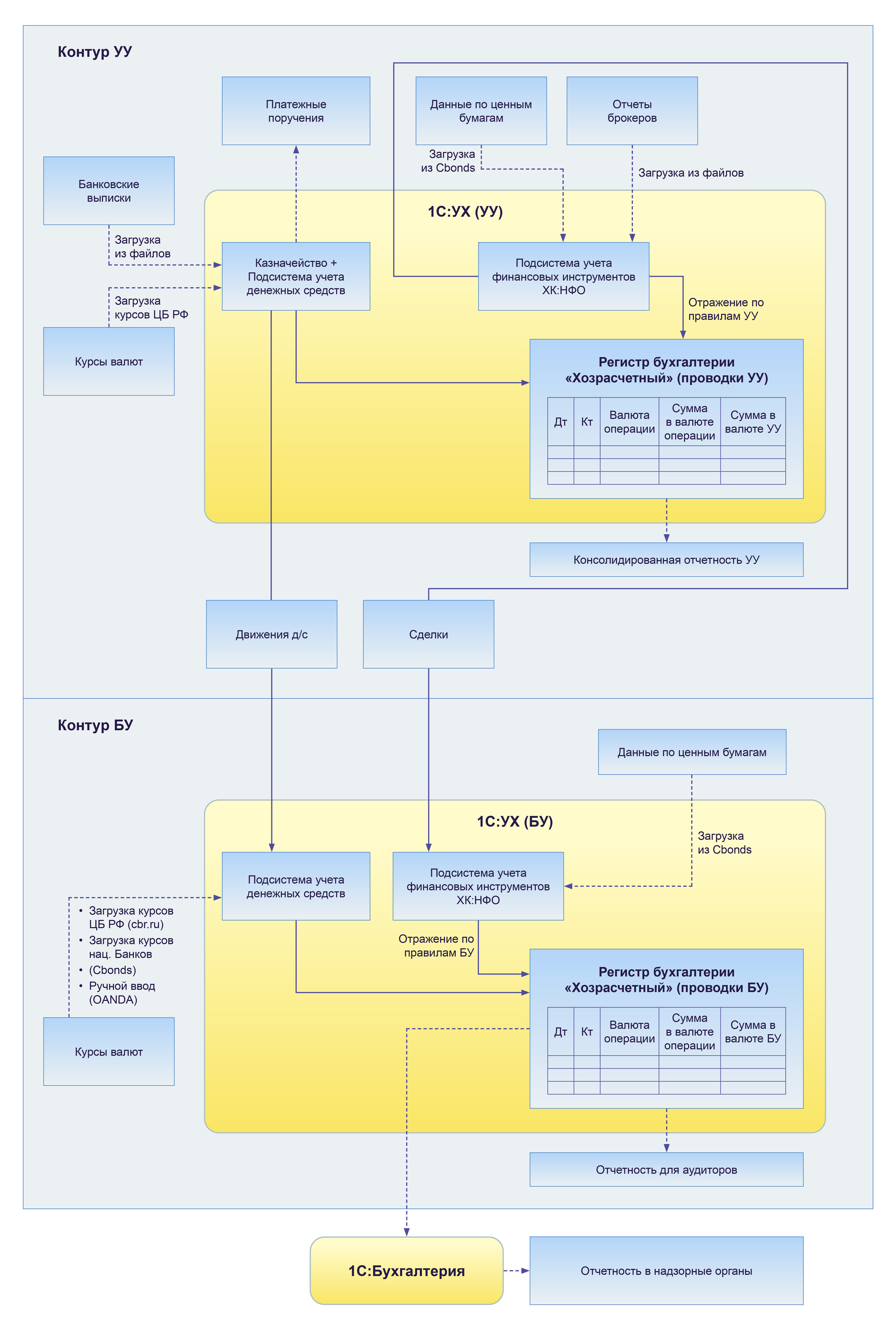
Схема архитектуры
Уникальность проекта заключается в комплексном сочетании трех ключевых факторов, которые в совокупности формируют беспрецедентный для рынка кейс:
- Синхронизация разнородных учетных систем — параллельное ведение управленческого, бухгалтерского и налогового учета в едином контуре с соблюдением нормативных требований.
- Мультиюрисдикционный контекст — необходимость учета особенностей финансовых рынков, банковских практик и законодательных норм, что исключает применение типовых решений.
- Горизонтальная интеграция функциональных блоков — координация интересов казначейства, финансового департамента и бухгалтерии в условиях расходящихся процессов и KPI, требующая глубокой кастомизации платформы.
Сокращение трудозатрат в подразделениях
Внедренная в рамках проекта информационная система полностью соответствует операционным и стратегическим потребностям компании-заказчика. Все поставленные задачи были успешно решены, что подтверждается комплексным тестированием функциональности и интеграционных механизмов. Система демонстрирует высокую надежность и точность обработки данных, обеспечивая полное соответствие требованиям бухгалтерского, налогового и управленческого учета.
Внедренное решение обеспечило выполнение следующих требований:
- Корректная обработка входящих данных: данные из отчетов брокеров и банковских выписок заявленных форматов успешно распознаются, обрабатываются, и по ним формируются корректные бухгалтерские проводки (тестируется на примере контрольного периода).
- Автоматизация расчетов: процедуры расчета себестоимости ЦБ при выбытии, переоценки на конец периода, расчета финансового результата и курсовых разниц выполняются автоматически и без ошибок, совпадая с контрольными расчетами.
- Формирование отчетности: все предусмотренные отчеты (по операциям, остаткам ЦБ, начислению НКД, доходности) формируются корректно, данные совпадают с утвержденными контрольными отчетами.
- Обеспечение соответствия НУ: требования налогового учета (особенности учета комиссий, методы списания для разных юрлиц) выполняются в полном объеме.
- Корректность интеграции: XML-файлы для передачи данных в контур бухгалтерского учета (1С) формируются в требуемом формате, с полным и корректным набором данных.
Внедрение автоматизированной учетной системы позволило улучшить качество управления подразделением компании КОМУС за счет оперативности получения информации для принятия решений. Сотрудники оперативно формируют управленческие и бухгалтерские отчеты, аналитические отчеты по состоянию финансового портфеля. Создана единая база для хранения бюджетов инвестиционных проектов с инструментами подготовки управленческой отчетности по инвестиционным портфелям.
Сергей Барбашов Владимирович, куратор проекта
Мы получили современную информационную систему, которая позволила: сократить сроки принятия инвестиционных решений, повысить прозрачность управления активами, обеспечить соответствие регуляторным требованиям, оптимизировать трудозатраты на сопровождение операций.
Экономический эффект от внедрения системы:
- Сокращение трудозатрат в подразделениях — на 20%.
- Ускорение получения управленческой отчетности — на 40%.
- Ускорение формирования регламентированной отчетности — на 30%.