Компания Стройдвор (ООО «Промхим») построила единую информационную систему на базе современной платформы «1С:Комплексная автоматизация 8». Целью было автоматизировать ключевые бизнес-процессы, повысить эффективность управления, улучшить качество данных и обеспечить масштабируемость системы. В рамках проекта выполнена настройка и доработка конфигурации, миграция данных, обучение сотрудников и запуск системы в промышленную эксплуатацию. В результате внедрения ускорена обработка информации, снижено количество ошибок, улучшена аналитика и контроль за операциями. Все это привело к укреплению позиций компании на рынке строительных материалов.
Компания Стройдвор (ООО «Промхим») основана в 2000 году. Ключевым направлением деятельности является оптово—розничная торговля строительными материалами, товарами для строительства, ремонта дома и сада. Благодаря кропотливому труду профессионального коллектива численностью более 500 человек компания занимает лидирующие позиции на рынке строительных и отделочных материалов Карачаево-Черкесской Республики и всего СКФО.
Цели проекта:
- Повысить эффективность управления компанией, обеспечив полноту, достоверность, своевременность информации, требуемой для целей управления.
- Повысить качество и оперативность получения данных, необходимых для принятия управленческих решений.
- Обеспечить своевременный учет изменений законодательства РФ.
- Оптимизировать бизнес-процессы компании и архитектуру информационной системы для получения конкурентных преимуществ.
- Стандартизировать процессы взаимодействия по бизнес-направлениям в рамках единой информационной системы; обеспечить интеграцию со смежными системами, используемыми в компании.
- Обеспечить возможность оперативного анализа и мониторинга работы.
Задачи проекта:
- Осуществить плавный переход с «1С:Управление производственным предприятием» на новую систему учета — современную систему управления, которая позволит автоматизировать бизнес-процессы компании и отражение операций в регламентированном учете.
- Повысить эффективность работы сотрудников за счет настройки интерфейсов и рабочих мест с необходимым функционалом.
- Повысить безопасность информации и обеспечить конфиденциальность за счет настройки доступа к документам в соответствии с матрицей прав доступа пользователей.
- Обеспечить возможность масштабирования и внедрения новых функций компании по мере ее развития.
Развитие и модернизация всегда занимали ключевое место в стратегических приоритетах компании. Чтобы сохранить конкурентоспособность, расширить возможности в сфере поставок строительных материалов, обязательной частью долгосрочной стратегии всегда было стремление не только соответствовать современным требованиям рынка, но и опережать их, внедряя инновационные решения, совершенствуя бизнес-процессы и повышая эффективность работы.
По этой причине, а также в связи с планируемым прекращением поддержки программного продукта «1С:Управление производственным предприятием 8», возникла необходимость перейти на универсальную и современную учетную систему на базе 1С.
Важно было осуществить внедрение без остановки деятельности компании. Поэтому выбор команды для обследования и дальнейшего внедрения был сделан в пользу компании «Бизнес ИТ». Ранее уже сотрудничали в части автоматизации бизнес-процессов. Так, в качестве централизованной системы учета и управления в 2014 году сотрудниками «Бизнес ИТ» был внедрен программный комплекс «1С:Управление производственным предприятием 8».
После проведенного предпроектного обследования в 2024 году сотрудникаи «Бизнес ИТ» сформировали будущую концепцию информационной системы в соответствии с критериями работы. В качестве нового решения для автоматизации бизнес-процессов по результатам обследования рекомендован программный продукт «1С:Комплексная автоматизация 8».
Новая система на базе «1С:Комплексная автоматизация 8» охватила все ключевые сферы финансово-хозяйственной деятельности компании.
Выполнены доработки конфигурации в части разделов учета:
- Управление закупками, складом и ценообразованием.
- Управление продажами.
- Управление денежными средствами.
- Кадровый учет и расчет зарплаты.
- Учет затрат и финансовый учет.
- Регламентированный учет.
Также доработаны права доступа. Настроена синхронизация с регламентированной базой; роработаны правила конвертации, выполнен перенос документов НСИ и начальных остатков.

Схема архитектуры
- Реализованы новые инструменты и правила продаж. Разработаны механизмы, позволяющие автоматизировать процесс продажи товара, контроля и его доставки до клиента. Уменьшилось количество ошибок при реализации и возврате товара.
- Удалось сформировать единое пространство, где сохранена вся история взаимодействия с клиентами: от заказа до оплаты и получения товара. Менеджерам и руководителям в режиме реального времени доступна информация об остатках на складах, история заказов клиента, задолженность и условия по соглашению. Реализована возможность проследить полный цикл выполнения заказа от начала взаимодействия и до его завершения.
- Реализована возможность формировать статистику продаж в различных вариантах с множественными отборами и группировками, что позволяет достоверно оценивать эффективность работы менеджеров, отделов и подразделений.
- Для более эффективной работы и исключения ошибок реализованы механизмы формирования автоматических скидок и наценок.
- Предусмотрены механизмы автоматического резервирования товара как на складе, так и «под заказ клиента».
- Настроена работа с отчетами для ФГИС ЛК (Федеральная государственная информационная система лесного комплекса), в которой отражаются сделки с древесиной.
- Автоматизировано формирование единого счета на оплату на основании нескольких заказов клиента, что позволило сократить объем внешнего документооборота с клиентом.
- Реализована возможность формирования информации по рентабельности продаж на этапе формирования заказа клиента, что позволяет менеджеру своевременно оценивать эффективность сделки еще в момент создания счета покупателю и оперативно принимать решение о наценках или скидках в заказе.
- Удалось внедрить эффективные механизмы работы с прайс-листами, что позволило уменьшить их общее количество и, как следствие, положительно сказалось на скорости работы менеджеров и минимизировало риск возникновения ошибок из-за «человеческого фактора».
- В части кадрового учета настроена интеграция базы данных с пропускной системой Timex. Каждому сотруднику присваивается свой ID по запросу пользователя из базы данных 1С. На основании информации пропускной системы в фоновом режиме заполняются данные табелей по сотрудникам в разрезе отделов, принадлежность к которым указывается в карточке сотрудника. Данная схема позволяет фиксировать фактические явки и пропуски рабочего времени сотрудников без участия пользователя, а также помогает анализировать переработки.
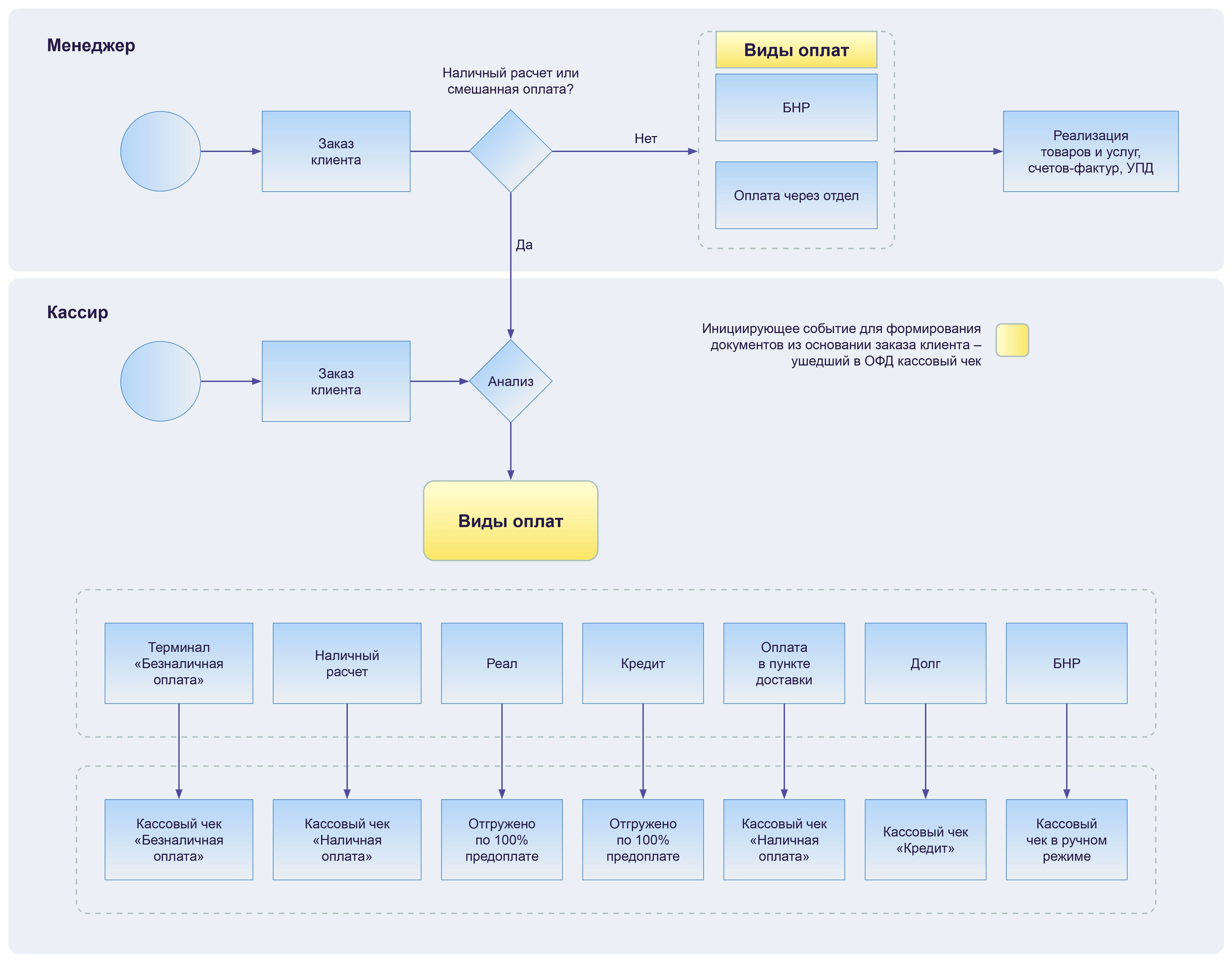
- В целях оптимизации работы кассира выполнена доработка по кассовым чекам. Реализована следующая схема: создание заказа клиента, печать чека из заказа, после нажатия на кнопку «Пробить чек» автоматически создается РТИУ, ПКО/Эквайринг. Без доработки процедура была трудозатратней и занимала большее количество времени, клиенту приходилось ждать: создание заказа клиента вручную, формирование из заказа РТИУ, далее ПКО/Эквайринг, затем из Эквайринга/ПКО нажать «Создать чек».
- Разработан новый отчет, позволяющий увидеть документы, на которые должен быть чек, но по каким-то причинам не был сформирован. Вручную поиск таких документов практически невозможен.
- За счет автоматизации ведения регламентированного и оперативного учета обеспечивается своевременная сдача регламентированной отчетности.
- Реализована возможность оперативного планирования продаж, контроль выполнения заказов контрагентов и соблюдения оговоренных сроков оплаты, планирование оплаты заказов и поступления выручки, выделение просроченной дебиторской задолженности.

Выросла скорость обслуживания клиентов
Внедренный программный продукт позволил повысить эффективность работы, ускорить процессы учета, снизить вероятность возникновения ошибок в рабочем процессе.
Благодаря переходу на программный продукт «1С:Комплексная автоматизация 8» оптимизировано взаимодействие с поставщиками и клиентами, обеспечен контроль и прозрачность за финансовыми потоками, ускорены процессы доставки и логистики.
В результате внедрения стала выше адаптивность бизнеса. Но важно понимать, что процесс перехода на новую учетную систему—процесс не быстрый и трудозатратный, реализация проекта занимает не меньше 6-7 месяцев и требует обязательного предпроектного обследования. Переход требует времени на обучение и настройку, а с учетом имеющихся специфических требований к системе, и доработку программного продукта, что влечет за собой дополнительные расходы на внедрение и обновления.
Стоит учесть, что более современные решения для автоматизации предъявляют и более высокие требования к дисциплине и квалификации сотрудников. Но результатом станет улучшение автоматизации бизнес-процессов, более удобное управление данными и повышение скорости работы. Внедренный программный продукт способствовал повышению уровня безопасности данных и сохранности информации.
Сейчас сотрудничество продолжается в рамках договора сопровождения, консультации по работе ведутся уже в новой учетной системе.
Количественные показатели эффективности, полученные в результате внедрения системы:
- Трудозатраты на ведение учета снижены на 15%.
- Срок получения управленческой отчетности ускорился на 20%.
- Скорость обслуживания клиентов увеличилась на 15%.
Игорь Панасенко, исполнительный директор ООО «Промхим»
Мы получили возможность оперативно и своевременно анализировать деятельность, что позволяет быстро реагировать на изменяющиеся условия рынка и способствует повышению прибыльности. «1С:Комплексная автоматизация 8» — гибкое и масштабируемое решение для развития нашего бизнеса.