ЮЖНАЯ СОКОВАЯ КОМПАНИЯ построила информационную систему на базе «1С:ERP Управление предприятием». В результате существенно повысились качество и оперативность данных для управления бизнесом, информация теперь вносится в местах возникновения (соответствующих подразделениях — владельцах бизнес-процессов, а не централизованно юухгалтерией. Серии и сроки годности используются как для сырья и материалов, так и для готовой продукции, что позволяет вести потребление сырья и отгрузки готовой продукции по ФИФО, реализовать сквозной учет движения ТМЦ и снижать потери от устаревания ТМЦ. В режиме реального времени отражаются операции и остатки по складу сырья, выпуск продукции в цехе розлива, операции и остатки в распределительном центре (склад готовой продукции). Ранее подготовка и централизованная обработка документов с производства занимали в среднем 2-3 рабочих дня.
ООО «ЮЖНАЯ СОКОВАЯ КОМПАНИЯ» (ООО «ЮСК») — крупный российский производитель соков, напитков и продуктов питания под собственными и частными торговыми марками. Компания базируется в Краснодарском крае и имеет развитую федеральную дистрибуцию. Ключевые бренды — «Дары Кубани», «Сочная долина», «ВИКО», «Овсяша». Компания выпускает 140 млн литров продукции в год, численность сотрудников около 1000 человек.
Цели проекта:
- Перейти с использовавшейся на предприятии информационной системы на базе «1С:Управление производственным предприятием» на «1С:ERP Управление предприятием».
- Повысить оперативность и качество информации в информационной системе.
Задачи проекта:
- Перенести используемый функционал, в первую очередь — критический, в новую систему с учетом особенностей «1С:ERP Управление прелприятием».
- Автоматизировать ряд бизнес-функций:
- производство;
- планирование (для блока «Производство»);
- закупки;
- лаборатория;
- внутренний документооборот.
- Сформировать единое информационное пространство: объединить все подразделения в системе для обеспечения целостности данных.
- Автоматизировать блок управленческой отчетности: создать систему управленческих отчетов и методику их формирования от первичных документов непосредственно в «1С:ERP Управление предприятием».
До старта проекта учет на предприятии велся в информационной системе (ИС) на базе «1С:Управление производственным предприятием» (1С:УПП) с наработанным за время эксплуатации функционалом, в т.ч. нестандартным и заточенным под нужды «ЮСК». Основной точкой ввода информации в информационную систему на базе 1С:УПП была «1С:Бухгалтерия».
Основными проблемами были:
- фрагментарность данных и неполная автоматизация бизнес-функций и перекос ИС в пользу бухгалтерии как в плане ввода, так и использования информации;
- недостаточная оперативность данных о внутренних операциях, например, о выпуске товара на производстве;
- скорая перспектива снятия 1С:УПП с поддержки и прекращения выпуска обновлений для блока регламентированного учета;
- необходимость в учете серий и характеристик, реализованных в типовом функционале «1С:ERP Управление прелприятием» как для целей управления ассортиментом сырья, материалов и выпускаемой продукции, включая сроки годности, так и для целей маркировки продукции «Честный знак».
В качестве технологического ядра выбрана информационная система на базе «1С:ERP Управление предприятием» (1С:ERP), функционирующая в связке со специализированными решениями для обеспечения бесшовной автоматизации:
- «1С:Предприятие 8. WMS Логистика. Управление складом» — для высокоточного управления адресным складом.
- «1С:Документооборот 8» — как инструмент проведения внутренних тендеров, согласования поставщиков и договорной работы.
Внедренные функциональные области:
- Закупки (РФ и ВЭД): автоматизация полного цикла — от поиска поставщика до взаиморасчетов.
- Казначейство: оперативный контроль заявок на расходование ДС и платежной дисциплины.
- Производство: планирование этапов и контроль выпуска продукции (соки, пюре, растительное молоко).
- Контроль качества (лаборатория): сквозной мониторинг на всех этапах жизненного цикла продукта.
- Транспортная логистика: управление собственным и наемным транспортом, включая мультимодальные импортные поставки.
- Регламентированный учет: автоматизация бухгалтерского и налогового учета на базе единых данных 1С:ERP.
- Управленческий учет: автоматизация управленческих отчетов, обеспечение высокой точности данных.
- Продажи: многоуровневое планирование продаж. Управление условиями продаж и ценообразованием.
- Склад: внедрена двухуровневая логика пополнения запасов: Метод «Min-Max»: для ручного поддержания заданных уровней страхового запаса.
Итоги реализованного проекта в цифрах:
- 150+ рабочих мест автоматизировано;
- 80+ получателей отчетов из системы без рабочего места в 1С:ERP;
- 15 работающих отделов;
- 960 сотрудников в кадровом учете;
- 35 000-40 000 документов в системе в месяц;
- 17 000 единиц номенклатуры заведено в ИС.
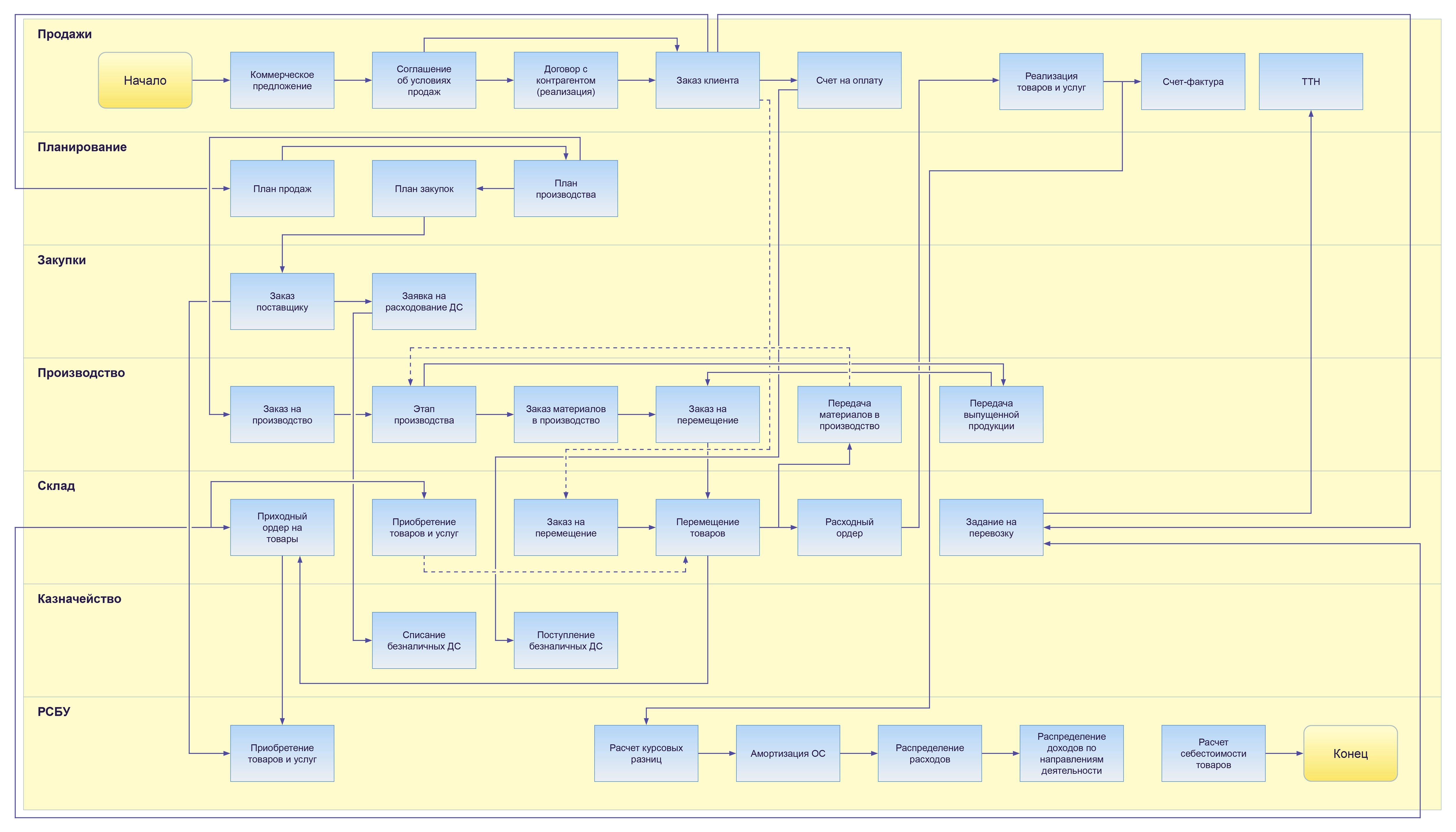
Схема по цепочкам документов в 1С:ERP
Большое внимание в проекте было уделено воспроизводству в информационной системе наработанного ранее в «1С:Управление производственным предприятием» широкого функционала управленческого учета, используемого для управления бизнесом: портфель выпускаемых продуктов вплоть до отдельных SKU и каналы продаж вплоть до отдельных клиентов. В частности в «1С:ERP Управление предприятием» реализован параллельный учет управленческой себестоимости продукции (выпуск, реализация и другие движения и остатки ТМЦ) по методу директ-костинг, что сделало возможными контроль себестоимости по SKU на предмет ошибок и динамики и расчет маржинальности по продуктам и каналам продаж.
Большое внимание было уделено созданию механизма учета «Провизий» (резервов на расходы), которые используются для оперативного начисления операционных расходов в необходимых аналитических разрезах при отсутствии первичных документов. Провизии используются для повышения качества (полноты, достоверности) управленческого учета и дальнейшего контроля поступления первичных документов. Закрытие периода в управленческом учете (УУ) происходит ранее, чем закрывается период в регламентированном учете, что требует корректного разделения учетов в разрезе первичных документов. Закрытие месяца по УУ происходит ориентировочно 14-15 числа месяца, следующего за отчетным.
В основные документы системы добавлены вкладки «УУ» (для автоматического заполнения статей и аналитик, с возможностью их корректировки) и «Провизии», что исключило необходимость использования внешних таблиц. Такая архитектура позволила автоматизировать не только фактический учет, но и процессы транспортной логистики, бюджетирования и лаборатории в рамках единого ядра.
Также большие усилия были затрачены на разработку блока «Производства и лаборатории» с нуля: созданы АРМ «Производство», реализована уникальная подсистема контроля качества, включающая т.н. «Купажные листы».
Внедрен уникальный регистр РН «Сопоставление статей БУ и УУ», который выступает «мостом» для автоматической фиксации информации в управленческом контуре.
АРМ «Отражение документов»: специализированное рабочее место для контроля корректности данных и формирования управленческого учета на отдельных регистрах.
Сократились сроки исполнения заказов
Ускорилась обработка заказов
Можно выделить основные положительные эффекты от реализации проекта в разрезе функциональных областях:
- НСИ: использование характеристик позволило упорядочить номенклатурные позиции справочников, улучшило структурирование номенклатуры.
- Производство: предприятие автоматизировало учет выпуска продукции в «1С:ERP Управление прелприятием»: внедрены ресурсные спецификации, реализован учет по сериям при выпуске. Данные о выпусках передаются в систему управления складом WMS. Введен партионный (серийный) учет ГП, который позволил вести учет в разрезе сроков годности в 1С:ERP и 1С:WMS. Учет хозяйственных операций стал оперативным, включая движение сырья и материалов и выпуск готовой продукции.
- Склады: организована ордерная схема движения ТМЦ на складах сырья и материалов. Использование серий (лотирования) перенесено с бумажного варианта в ИС. Учет позволяет вести внутреннюю прослеживаемость движений материалов, а также контролировать сроки годности сырья.
- Система управления складом: Внедрение 1С:ERP позволило реализовать проект по переходу на новую систему управления складом 1С:WMS. Совместно с интеграторами складской системы и 1С:ERP был реализован механизм обмена информацией, основанный на типовом маршруте.
- Бухгалтерия: обеспечен регламентированный учет, соответствующий меняющемуся законодательству РФ. Реализован учет лизинга с помощью типового функционала системы. Учет начисления и выплаты заработной платы в соответствии с принятой на предприятии системой оплаты труда.
- Продажи, кредитный контроль: перешли с запуском 1С:ERP на типовой, более гибкий механизм установки цен, бонусов и скидок.
- Управленческий учет: налажен параллельный учет управленческой себестоимости, реализован механизм учета провизий на операционные расходы, реализовано быстрое закрытие периода независимо от закрытия периода по регламентированному учету; подготовлен комплекс управленческих отчетов, регулярно используемых в работе предприятия и налажена план-фактная отчетность по исполнению бюджетов подразделений с использованием функциональной области «Бюджетирование».
- Лаборатория: автоматизирована проверка качества сырья. Внедрено специализированное АРМ «Контроль качества», позволяющее вести учет по сериям и оперативно блокировать/разблокировать партии на складе.
- Внутренний документооборот: разработаны механизмы заявок на оплату для казначейства и согласования договоров.
- Администрирование и сопровождение системы: для адаптации конфигурации был задействован функционал расширений, что позволяет обновлять систему силами отдела ИТ без привлечения стороннего подрядчика.
Экономический эффект от внедрения:
- ускорение получения регламентированной отчетности: 15%;
- ускорение получения управленческой отчетности: 10%;
- ускорение обработки заказов: 12%;
- сокращение сроков исполнения заказов: 17%.
