«Центральная пригородная пассажирская компания» построила информационую систему управления ремонтами и обслуживанием оборудования. Она создана на базе программного продукта «1С:Предприятие 8. ТОИР Управление ремонтами и обслуживанием оборудования 2 КОРП», а также других систем. Информационная система встроена в ИТ-ландшафт предприятия с централизованной системой НСИ и корпоративной шиной передачи данных. Количество объектов ремонта — 20 тыс единиц. В результате сокращены затраты в среднем на 25—30%, повышен коэффициент готовности оборудования на 17% и повышена производительность работ по техобслуживанию и ремонтам на 29%.
«Центральная пригородная пассажирская компания» — крупнейший пригородный железнодорожный перевозчик России. Доля компании в пригородных железнодорожных перевозках по России составляет 63,7%, а в Московском железнодорожном узле — 91,4%. Ежедневно услугами «Центральной пригородной пассажирской компании» пользуются около 1,6 млн человек. В компании работают более 8 тыс сотрудников.
Проект нацелен на решение следующих бизнес-задач:
- оптимизация совокупных затрат на ремонты;
- сокращение времени простоя ремонтируемых объектов;
- сокращение стоимости запасов запчастей;
- обеспечение качества, безопасности, соблюдение норм и правил;
- повышение надежности подвижного состава;
- повышение производительности ремонтных служб и оптимизация деятельности персонала, занятого в сфере обслуживания и ремонта.
Основные задачи проекта:
- создание методологии обеспечения поддержания работоспособности производственных активов;
- внедрение информационной системы управления ремонтами и обслуживанием оборудования.
До начала проекта процессы управления ремонтами и обслуживанием оборудования в «Центральной ППК» не были автоматизированы. Для процессов планирования и фактического учёта ремонтов и обслуживания оборудования применялись бумажные носители и таблицы MS Excel. Информация об оборудовании, а также о ремонтах и обслуживании оборудования хранилась разрознено.
Руководство «Центральной пригородной пассажирской компании» приняло решение о создании информационной системы управления ремонтами и обслуживанием оборудования.
Автоматизированы бизнес-процессы и функциональные блоки (рисунок 1):
- учёт оборудования и нормативов;
- учёт показателей эксплуатации;
- планирование технического обслуживания и ремонтов;
- управление нарядами и работами;
- управление документацией;
- анализ эффективности и формирование отчётности.

Рис. 1. Бизнес-процессы и функциональные блоки управления ремонтами и обслуживанием оборудования, охваченные информационной системой.
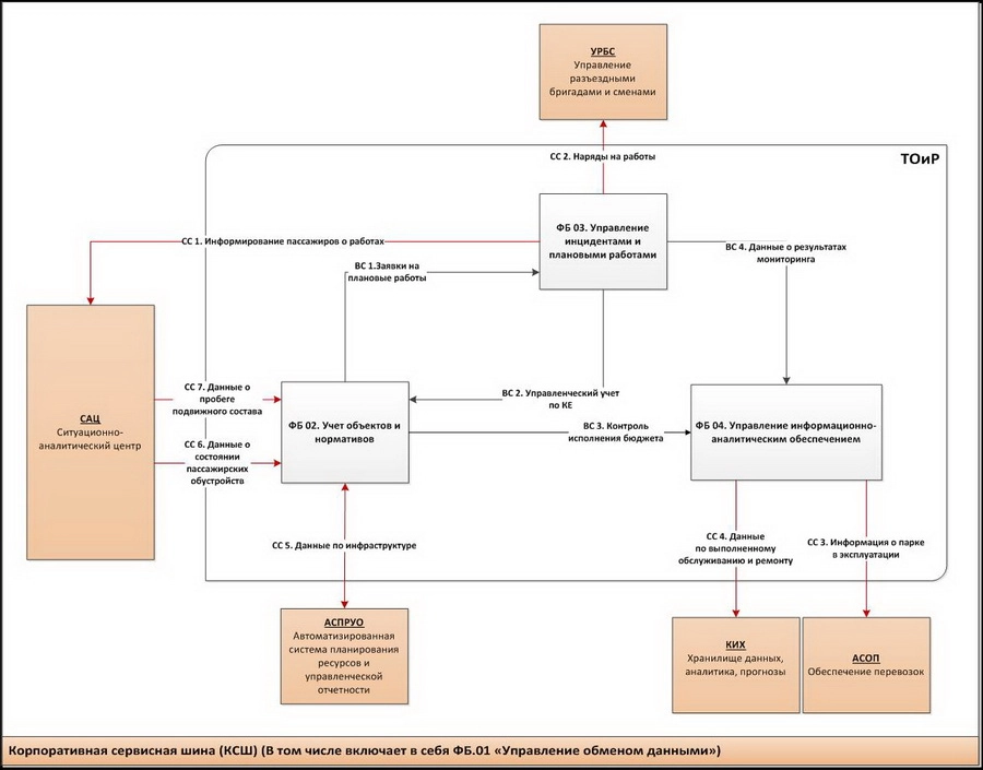
Количество точек интеграции системы с другими информационными системами компании — 5 (рисунок 2). Управление нормативно-справочной информацией ведётся посредством централизованной системы управления НСИ. Для организации обмена данными между смежными системами используется технология корпоративной сервисной шины.


Рис. 2. Логическая архитектура ИС ТОИР и взаимодействий между информационными системами.
Проект осложнялся тем, что весь комплекс требований компании в области автоматизиции управления техническим обслуживанием и ремонтами закрывали программные продукты разных поставщиков: HP Service Manager, «1С:Предприятие 8. ТОИР Управление ремонтами и обслуживанием оборудования КОРП» и Oracle BI (рисунок 3).

Рис. 3. Весь комплекс бизнес-требований компании в области автоматизиции управления техническим обслуживанием и ремонтами реализован на разных программных продуктах разных поставщиков.
В результате проекта автоматизировано 50 рабочих мест. Все пользователи работают в единой базе, количество одновременно работающих пользователей доходит до 50. Количество объектов ремонта — 20 тыс. единиц.
Особенности реализации системы управления техническим обслуживанием и ремонтами:
- планирование и контроль выполнения сезонных работ;
- планирование и контроль выполнения регламентых работ;
- утверждение графиков ежемесячных просмотров;
- создание и учёт выполнения частных планов;
- поддержка совместного осмотра;
- обработка осмечиваемых заявок;
- учёт и контроль пробега подвижного состава.
Техническая особенность проекта — настройка отказоустойчивого кластера на уровне сервера приложения «1С:Предприятие 8. ТОИР Управление ремонтами и обслуживанием оборудования КОРП» и на уровне СУБД MS SQL Always On Cluster.
Информационая система управления ремонтами и обслуживанием оборудования позволила:
- осуществлять оперативный контроль исполнения нормативных документов и договоров;
- автоматически формировать планы работ (осмотры, капитальные ремонты и т. д.);
- осуществлять контроль выполнения плановых показателей по ТОиР в объёмном и финансовом выражении;
- отслеживать выполнения положений регламентов, утверждённых планов работ;
- автоматизировать передачу документов между согласующими представителями ЦППК и подрядчиков, с автоматическим уведомлением при нарушении сроков;
- формировать оперативную отчётность и строить прогнозные модели, обеспечена прозрачная схема обмена данными и предоставления взаимной отчётности.
В результате проекта «Центральная пригородная пассажирская компания» достигла следующих результатов:
- оптимизация эксплуатации подвижного состава и пассажирских обустройств;
- снижение затрат на обслуживание перевозок;
- повышение качества подвижного состава и пассажирских обустройств;
- оптимизация затрат на аренду инфраструктуры.
Внедрение ИС ТОИР дали ЦППК следующие экономические эффекты:
- сокращение затрат в среднем на 25—30%;
- повышение коэффициента готовности оборудования на 17%;
- повышение производительности работ по техобслуживанию и ремонтам на 29%;
- сокращение сверхнормативных складских запасов на 21%;
- уменьшение случаев нехватки запасов на 29%;
- уменьшение времени ожидания материалов, необходимых для проведения работ, на 29%;
- сокращение аварийных работ на 31%;
- сокращение стоимости аварийных работ на 30%;
- уменьшение количества сверхурочных работ на 22%;
- сокращение срочных закупок на 29%.