Компания «Востсибуголь» построила корпоративную систему управления на базе программного продукта «1С:Управление производственным предприятием». Автоматизировано в общей сложности 8 дочерних и зависимых обществ, работающих в различных отраслях: добывающая промышленность, промышленное производство, ремонты и пр. У руководства компании появилась возможность получения оперативной информации о состоянии бизнеса для принятия обоснованных управленческих решений. Срок закрытия месяца сокращен с 7 рабочего дня до 6 календарного, количество нарушений сроков подготовки месячного календарного плана платежей снижено до нуля. Формирование ежемесячного отчёта генерального директора (состоит из 150 страниц) сокращено на 1 рабочий день.
«Компания «Востсибуголь» — одно из крупнейших предприятий угольной промышленности России, основной производитель и поставщик энергетического угля в Иркутской области. Поставляет уголь в Китай, Польшу, Японию и Южную Корею. В оперативном управлении компании семь разрезов — Мугунский, Азейский, Тулунский, Черемховский, Головинский, Ирбейский, Вереинский. Численность сотрудников — около 6 тыс. Компания входит в состав холдинга EN+ GROUP.
Цели проекта:
- повышение эффективности управления компанией за счет предоставления руководству качественной, оперативной, достоверной и достаточной для принятия управленческих решений информации;
- снижение трудоемкости ввода данных в коропративную систему управления;
- перенос ввода управленческой информации из подсистемы бухгалтерского учета в управленческие;
- сокращение трудоёмкости при формировании управленческой отчетности и ее дальнейшем анализе;
- сокращение сроков подготовки и повышение качества и оперативности всех видов отчетов;
- снижение трудоемкости планирования хозяйственной деятельности.
- сокращение совокупных транзакций при сохранении существующей аналитики.
Задачи проекта:
- создание единой корпоративной системы управления, объединяющей все блоки учета на предприятии;
- организация единого информационного пространства для хранения и обработки данных;
- автоматизация процесса консолидации данных в рамках компании;
- автоматизация бизнес-процессов в различных видах деятельности.
На момент инициации проекта на предприятии «Востсибуголь» функционировал комплекс программных продуктов, как на платформе «1С:Предприятие», так и системы, созданные своими силами. большое количество информации фиксировалось при помощи MS Excel. Средняя оценка соответствия функционала информационных систем требованиям компании составляла около 3 баллов по 5-балльной шкале.
На участках учета были следующие проблемы:
- информация по ряду функций отражалась недостаточно оперативно, вследствие различий используемых решений и платформ;
- дублирование справочников, что повышало трудоемкость обработки бюджетных форм и составление отчетности перед руководством компании;
- отсутствие связи подсистемы материально-технического обеспечения с другими участками учета, что выливалось в трудоемкие операции синхронизации, разницу в учете;
- малое количество аналитических возможностей в учете производства при высоких трудозатратах на их обработку.
Одно из главных требований при выборе программных продуктов, на которых должна быть построена корпоративная система управления,— необходимость объединения всей деятельности компании в рамках единой информационной базы. Такое решение позволяет обеспечить однократность ввода информации, уйти от сложностей и задержек в передаче информации, связанных с обменом между информационными системами.
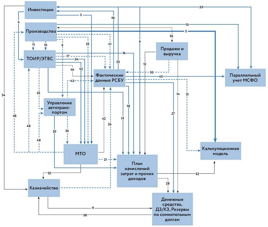
Очень важным принципом при выборе программных продуктов является возможность максимально простого обновления функционала в соответствии с изменениями Российского законодательства в области бухгалтерского и налогового учета. В результате анализа и ограничений, связанных со сроками реализации проекта автоматизации, было принято решение о построении корпоративной системы управления на базе решений «1С:Управление производственным предприятием 8», «1С:Управление автотранспортом 8» и «1С:Консолидация 8 ПРОФ», интегрированых в единую систему. Позднее в архитектуру была включена система «1С:Документооборот 8 КОРП» и также бесшовно интегрирована с единой учетной системой. Архитектура корпоративной системы управленияпоказана на рисунке.

Основные учетные функции и фискальный учет обеспечивает система «1С:Управление производственным предприятием 8». Система охватывает следующие виды деятельности:
- бухгалтерский и налоговый учет (в том числе формы статистики, НДПИ и пр.);
- управление материально-техническим обеспечением;
- складской учет;
- учет расходов на инвестиции и капитальное строительство;
- управление денежными средствами (централизованное казначейство);
- производственный учет, учет горных работ, промышленного производства и затрат (РАУЗ), а также учет наработок оборудования.
Учет автотранспорта, ГСМ, путевых листов обеспечивает система «1С:Управление автотранспортом 8». Управление оборудованием и ремонтами обеспечиваем система «1С:ТОИР Управление ремонтами и обслуживанием оборудования». Функции подготовки консолидированной отчетности по ДЗО, отчетности МСФО и фактических данных системы бюджетирования обеспечивает система «1С:Консолидация 8 ПРОФ», связанная с учетной системой при помощи встроенных механизмов конфигурации.

На схеме представлены межблочные связи подсистем корпоративной системы управления, направление информационных потоков.
Корпоративная система управления интегрирована с внешними системами:
- система «1С:Документооборот 8 КОРП», обеспечивающая функции управления договорами и документарного обеспечения бизнес-процессов компании;
- система управления персоналом и расчета заработной платы «1С:Зарплата и управление персоналом 8»
- система диспетчеризации горной техники «Карьер»;
- система диспетчеризации и отгрузки готовой продукции.
Автоматизировано в общей сложности 8 дочерних и зависимых обществ, работающих в различных отраслях: добывающая промышленность, промышленное производство, ремонты и пр.
В информационной системе работает порядка 700 пользователей, из них около 350 - одновременно.
«Востсибуголь» — большое предприятие горнодобывающей отрасли с полным циклом производства. Проект комплексной автоматизации предприятия потребовал подключения всех служб и подразделений. Проект охватил 8 дочерних и зависимых обществ, работающих в различных отраслях: добывающая промышленность, промышленное производство, ремонты и пр. При этом для реализации проекта были установлены сжатые сроки.
Решены уникальные учетные задачи по автоматизации закупочных процедур, управления казначейством, расчета инвестиций. Реализована возможность расчета различных сценариев. Реализована процедура пересчета сценария через условно-постоянные и условно-переменные расходы.
Руководство компании получило высокоэффективный оперативный инструмент принятия решений. Вся необходимая информация вводится на местах и автоматически собирается фактическая управленческая отчётность. Руководители подразделений получили доступ к сведениям, которые ранее были им доступны только по запросу в соответствующих службах, что упростило их работу. Оперативные отчеты по работе подразделений позволяют принимать своевременные решения по операционной деятельности предприятия, а также о необходимости инвестиций в развитие.
Появились новые для предприятия инструменты, позволяющие управлять закупками с целью снижения неликвидных запасов на складах, снижения количества внеплановых закупок и повышения своевременного обеспеченности подразделений. Это оперативный отчёт по обеспечению потребности от этапа заявки подразделения до передачи ТМЦ в подразделение. Кроме того, система расчитывает потребности в материалах для функциолнальных блоков управления горными работами, ТОиР, управления автотранспортом и управления инвестициями.
Количественные результаты следующие.
- Формирование ежемесячного отчёта генерального директора (состоит из 150 страниц) сокращено на 1 рабочий день. Теперь сотрудники отдела бюджетов успевают собрать отчёт в рабочее время, а освободившееся время используют для выполнения план-факт анализа.
- Срок закрытия месяца сокращен с 7 рабочего дня до 6 календарного, за счет ввода оперативной информации на местах и трансляции данных в бухгалтерский учёт, а также процедур корректировки данных текущим месяцем.
- Количество нарушений сроков подготовки месячного календарного плана платежей снижено до нуля за счет переноса ответственности за ввод и подготовку данных на руководителей и сотрудников ЦФО, пошагового контроля процесса подготовки календарного плана платежей на месяц с уведомлением о нарушениях сроков на том или ином этапе. Оперативный БДДС принимается в заданные регламентом сроки, кассовые разрывы вовремя кредитуются по более выгодным процентным ставкам.