Компания «Эко-Энергия» построила автоматизированную система электронного документооборота на базе решения «1С:Документооборот КОРП». Система позволила унифицировать процессы обработки документов делопроизводства, автоматизировать процесс согласования договорной документации, формирования и контроля поручений, сократить время обработки документов и повысить оперативность получения информации. Автоматизирован полный цикл работы с документами. В результате трудозатраты в подразделениях сократились на 20%, управленческая отчетность формируется на 25% быстрее, а производственные издержки снизились на 25%.
АО «Эко-Энергия» — системный интегратор, осуществляющий функции по инжинирингу и автоматизации бизнес-процессов предприятий ЖКХ и ТКО в различных городах РФ для повышения их операционной эффективности. Также является системным интегратором проекта «Цифровой водоканал», цель которого — рост и обеспечение прозрачности денежного потока коммунальных предприятий для собственников бизнеса.
Бизнес-цель проекта: повысить эффективность работы сотрудников «Эко-Энергия».
Задачи проекта:
- Повысить оперативность получения необходимой информации.
- Увеличить прозрачность бизнес-процессов.
- Унифицировать процессы подготовки, обработки и движения входящих, исходящих, внутренних, а также договорных документов в электронном виде.
- Автоматизировать процесс согласования договорной и закупочной документации в соответствии с заданными маршрутами.
- Автоматизировать процесс формирования и контроля поручений.
- Упорядочить работу сотрудников с документами: исключить возможность утери версий документов или пересечения фрагментов при одновременной работе, повысить качество готового материала и упорядочить работу пользователей.
- Сократить время поиска нужной информации и суммарного времени коллективной обработки документов.
- Создать замкнутый контур обмена информацией посредством интеграции «1С:Документооборот КОРП» с «1С: Зарплата и управление персоналом», который позволит:
- передавать нормативно-справочную информацию (подразделения, должности, пользователи), необходимую для ведения базы пользователей в системе «1С:Документооборот КОРП»;
- передавать даннык по отсутствиям сотрудников, необходимой для формирования прав по делегированию (замещению) в системе «1С:Документооборот КОРП».
- Создать замкнутый контур обмена информацией посредством интеграции «1С:Документооборот КОРП» с «1С: Бухгалтерия предприятия КОРП», который позволит передавать согласованную договорной документации (договора, счета на оплату), необходимой для ведения учета в системе «1С: Бухгалтерия предприятия КОРП».
До внедрения «1С:Документооборот КОРП» в компании возникали следующие проблемы:
- «Историческая» система ЭДО не позволяла проводить электронное согласование документов.
- Отсутствовал контроль исполнения поручений.
- Не обеспечивалась «прозрачность» документооборота.
- Отсутствовал единый контур управления договорными документами.
Автоматизированная система электронного документооборота, построенная на базе решения «1С:Документооборот КОРП», позволила автоматизировать следующие бизнес-процессы:
- работу с входящими, исходящими, внутренними (служебные записки, приказы и т.п.), нормативными документами;
- согласование договорной и закупочной документации;
- контроль исполнения поручений;
- организацию электронного архивного хранения.
Был разработан механизм интеграции «1С:Документооборот КОРП» с «1С: Зарплата и управление персоналом», который позволил:
- осуществлять передачу нормативно-справочной информации (подразделения, должности, пользователи), необходимой для ведения базы пользователей в системе «1С:Документооборот КОРП».
- осуществлять передачу данных по отсутствиям сотрудников, необходимых для формирования прав по делегированию (замещению) в системе «1С:Документооборот КОРП».
Также был разработан механизм интеграции «1С:Документооборот КОРП» с «1С: Бухгалтерия предприятия КОРП», который позволил осуществлять передачу согласованной договорной документации (договора, счета на оплату), необходимой для ведения учета в системе «1С: Бухгалтерия предприятия КОРП».
За время проекта:
- обучено пользователей: более 100;
- загружено документов: более 160 000;
- отработано обращений в период опытно-промышленной эксплуатации: более 150.
В проекте участвовали структурные подразделения холдинга в г.г. Волгоград, Саратов, Санкт-Петербург, Москва.
Данное решение используют более 1200 пользователей.

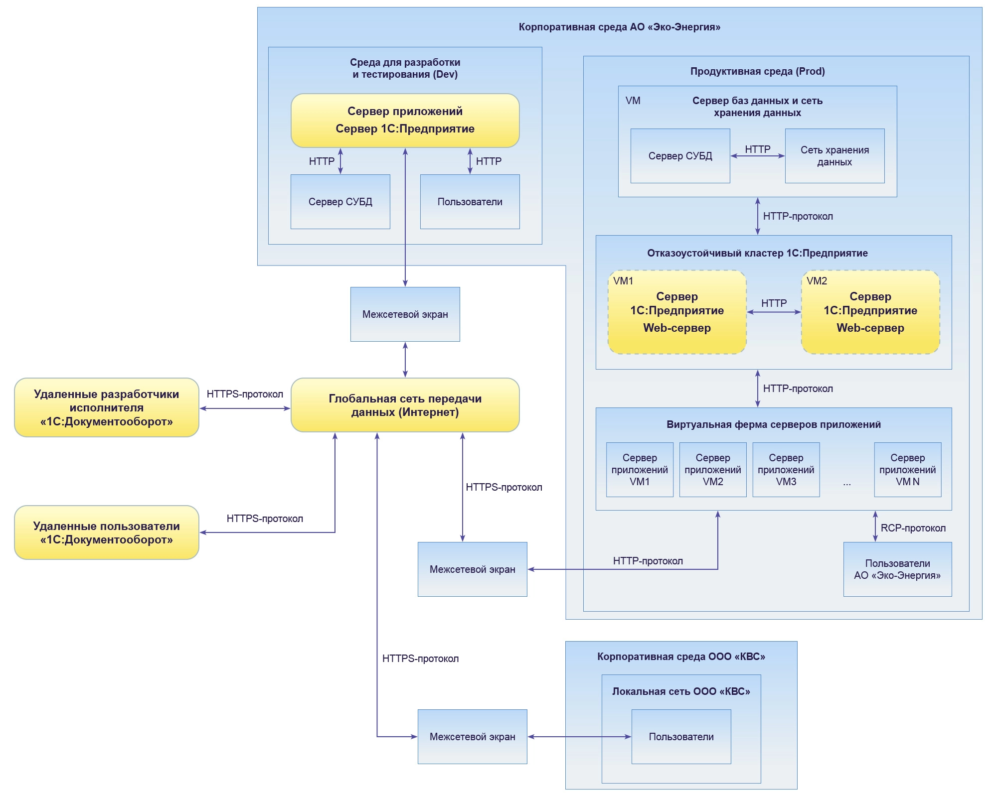
Схема архитектуры решения
На схеме изображено ООО «КВС», которое входит в подчинение УК «Лидер» так же, как и АО «Эко-энергия». ООО «КВС» выбрано в качестве объекта для пилотного внедрения.
При выполнении работ по разработке системы электронного документооборота был задействован весь основной функционал «1С: Документооборот КОРП», всего выполнено более 70 доработок, реализован ряд «отчуждаемых» доработок системы таких как:
- Механизм «Универсальный маршрут». Механизм позволяет жестко закрепить последовательность шагов, распределение ролей и ответственности при согласовании документов в зависимости от вида документа, а также существенно снизить затраты на внедрение согласования новых видов документов.
- Механизм «Резервирование регистрационных номеров». Данный механизм позволяет зарезервировать и закрепить регистрационные номера за определенным центром регистрации в разрезе видов и типов документов. Разработан регистр сведений «Резервные регистрационные номера», через который можно зарезервировать регистрационные номера по параметрам:
- организация.
- тип документа.
- вид документа.
- подразделение (центр регистрации).
- количество зарезервированных номеров.
При регистрации документа центру регистрации предоставляется возможность выбора способа регистрации документа:
- использование резервного номера из регистра сведений «Резервные регистрационные номера» в зависимости от Центра регистрации, вида и типа документа;
- регистрация документа номером по порядку.
- Механизм «Конфликт визирования». Механизм позволяет создавать конфликт визирования на этапе «Согласование» в случае, если согласующее лицо установило визу «Не согласовано». Автору документа предоставляется возможность на этапе выполнения задачи по отработке замечаний от согласующего лица создать конфликт визирования, в случае несогласия с замечаниями от согласующего лица. При создании конфликта визирования автором, документ не возвращается на согласование согласующему лицу, выдавшему замечания, а продолжает движение по заданному маршруту. На этапе «Утверждение/Подписание» подписант получает не согласованный документ с пометкой о возникновении конфликта визирования с дополнительной информацией от автора документа, на основании которой принимает решение о подписании или отказе подписания документа. В случае отказа в подписании документа, маршрут по документу завершается.
- Механизм «Контроль исполнения поручений». При доработке подсистемы «Контроль исполнения поручений» механизм был усовершенствован в соответствии с потребностями компании. Добавлена возможность указания 2 контролеров при создании контрольного поручения:
- контролера сути исполнения поручения (ответственный за проверку содержательной части исполнения контрольного поручения);
- контролера исполнительской дисциплины (ответственный за контроль сроков исполнения контрольного поручения).
При снятии поручения с контроля сначала проверку исполнения поручения осуществляет контролер сути исполнения поручения. После этого проверку осуществляет контролер исполнительской дисциплины, в случае если контролер сути исполнения принял поручение, со своей стороны. Аналогичный механизм реализован в виджете «На контроле».
- Механизм «Настройка подписантов, делопроизводителей». Механизм позволяет сократить возможность указания неверного подписанта документа, так как в типовом программном продукте «1С:Документооборот КОРП» в качестве подписанта документа возможно выбрать любого пользователя системы.
- Реализован регистр сведений «Настройка подписантов, делопроизводителей», позволяющий вести базу подписантов документов и их делопроизводителей по периодам, видам и типам документов. Доработан типовой механизм подписания документов, в соответствии с которым подписант документа выбирается из регистра сведений «Настройка подписантов, делопроизводителей» в зависимости от параметров документа.
Сокращение трудозатрат в подразделениях
Сокращение производственных издержек
Ускорение получения управленческой отчетности
Автоматизированная система электронного документооборота позволила:
- Унифицировать процессы обработки документов делопроизводства.
- Автоматизировать процесс согласования договорной документации.
- Автоматизировать процесс формирования и контроля поручений.
- Сократить время обработки документов.
- Повысить оперативность получения информации.
- Автоматизировать полный цикл работы с документами: от поступления в организацию до архивного хранения или уничтожения по истечении срока хранения.
- Создать замкнутый контур обмена информацией за счет интеграции с существующими системами организации.
Результаты проекта:
- сокращение трудозатрат в подразделениях: 20%,
- ускорение получения управленческой отчетности: 25%,
- сокращение производственных издержек: 25%.