В рамках внедрения «1С:ERP управление предприятием» в ГУП «Водоканал Санкт-Петербурга» созданы модули для управления автотранспортом, инвестиционной деятельностью предприятия и автоматизации складского учета. Решение позволило отойти от бюджетирования проектов в исторической системе и таблицах в Ms Excel. Модуль управления автотранспортом позволил автоматизировать работу автопарка и упростить подготовку документов для водителей. Автоматизация складского учета дала возможность организовать централизованное управление складским хозяйством.
ГУП «Водоканал Санкт-Петербурга» — государственное унитарное предприятие, которое обеспечивает услугами водоснабжения и водоотведения более 5 миллионов жителей Петербурга и десятки тысяч организаций. Также предприятие собирает и очищает сточные воды, обеспечивает запуск и реставрацию городских фонтанов, превращает снег в воду на снегоплавильных пунктах города.
Цели проекта
- Сократить трудозатраты за счет автоматизации ключевых бизнес-процессов предприятия на единой платформе.
- Повысить эффективность производственных процессов, благодаря централизованному хранению и обмену данными.
- Снизить риски потери информации.
- Повысить качество оказываемых клиентам услуг.
Задачи проекта:
- Создать систему, обеспечивающую автоматизацию процессов управления инвестиционной деятельностью заказчика.
- Обеспечить высокий уровня автоматизации управленческого и оперативного учета работы автопарка с расширенными возможностями (годовое планирование, расширенная отчетность, спутниковый мониторинг автотранспорта и т. д).
- Оптимизировать, стандартизировать и автоматизировать процессы складского учета для осуществления централизованного управления складским хозяйством заказчика.
- Автоматизировать строительную деятельность — от разработки проектной документации до сдачи готовых объектов.
- Упростить документооборот для технологического присоединения к сетям водоканала Санкт-Петербурга, автоматизировать и оптимиировать существующие бизнес-процессы по данному направлению.
- Автоматизировать всю цепочку процесса выдачи исходно-разрешительной документации — от приема заявления до выдачи подписанного документа клиенту, а также контроль и сопровождение исполнений по всем документам.
- Обеспечить централизованное хранение версий документов по техприсоединению.
Для обеспечения высокого качества предоставляемых услуг ГУП «Водоканал Санкт-Петербурга» необходимо своевременно планировать работы по развитию, реконструкции и модернизации существующих сетей и комплексов очистки питьевой и сточных вод, а также четко регулировать работу склада и эффективно управлять своим автопарком.
Ранее эти задачи не были полностью автоматизированы и выполнялись в разрозненных исторических системах и таблицах в Ms Excel. Данные также хранились в разных системах, а для выполнения расчетов требовалось множество ручных подготовительных работ и однообразных повторяющихся операций, что приводило к повышенному риску возникновения ошибок в результате человеческого фактора.
ГУП «Водоканал Санкт-Петербурга» придерживается стратегии цифровой трансформации и других федеральных стратегических документов по автоматизации на основе отечественного программного обеспечения. Это стало одним из ключевых факторов, побудивших предприятие перейти на платформу «1С:ERP управление предприятием».
В компании в качестве центральной информационной системы используется «1С:ERP Управление предприятием 2» на платформе «1С:Предприятие 8.3». Работа в системе осуществляется в клиент-серверном варианте с тонким клиентом «1С» с доступом через терминальный сервер. В качестве СУБД используется: Microsoft SQL Server 2019. В ежедневной работе задействован функционал разделов:
- Мониторинг и анализ показателей деятельности.
- Управление финансами и бюджетирование.
- Казначейство.
- Управление взаимоотношениями с клиентами.
- Управление закупками.
- Управление складом и запасами.
- Управление затратами и расчет себестоимости.
- Управление производством.
- Организация ремонтов.
- Планирование запасов.
- Управление автотранспортом.
Для расширения возможностей по организации взаимоотношений с клиентами в рамках проекта специалисты СИГМЫ совместно со специалистами заказчика реализовали:
- Совместное использование с «1С:Документооборот 8».
- Присоединение биллингововой системы.
- Выбраковывание документов в единую систему строительного комплекса Санкт-Петербурга.
- Выбрасывание документов из Росреестр.
- Провели интеграцию с сайтом, на котором реализован механизм личных кабинетов пользователей.
Бухгалтерский учет реализован на платформе «1С:Управление холдингом». Здесь ведется регламентированный бухгалтерский учет и учет налогообложения, а также частично осуществляется бюджетирование. Таким образом, бюджетирование используется как в «Управлении холдингом», так и в центральной системе «1С:ERP Управление предприятием 2».

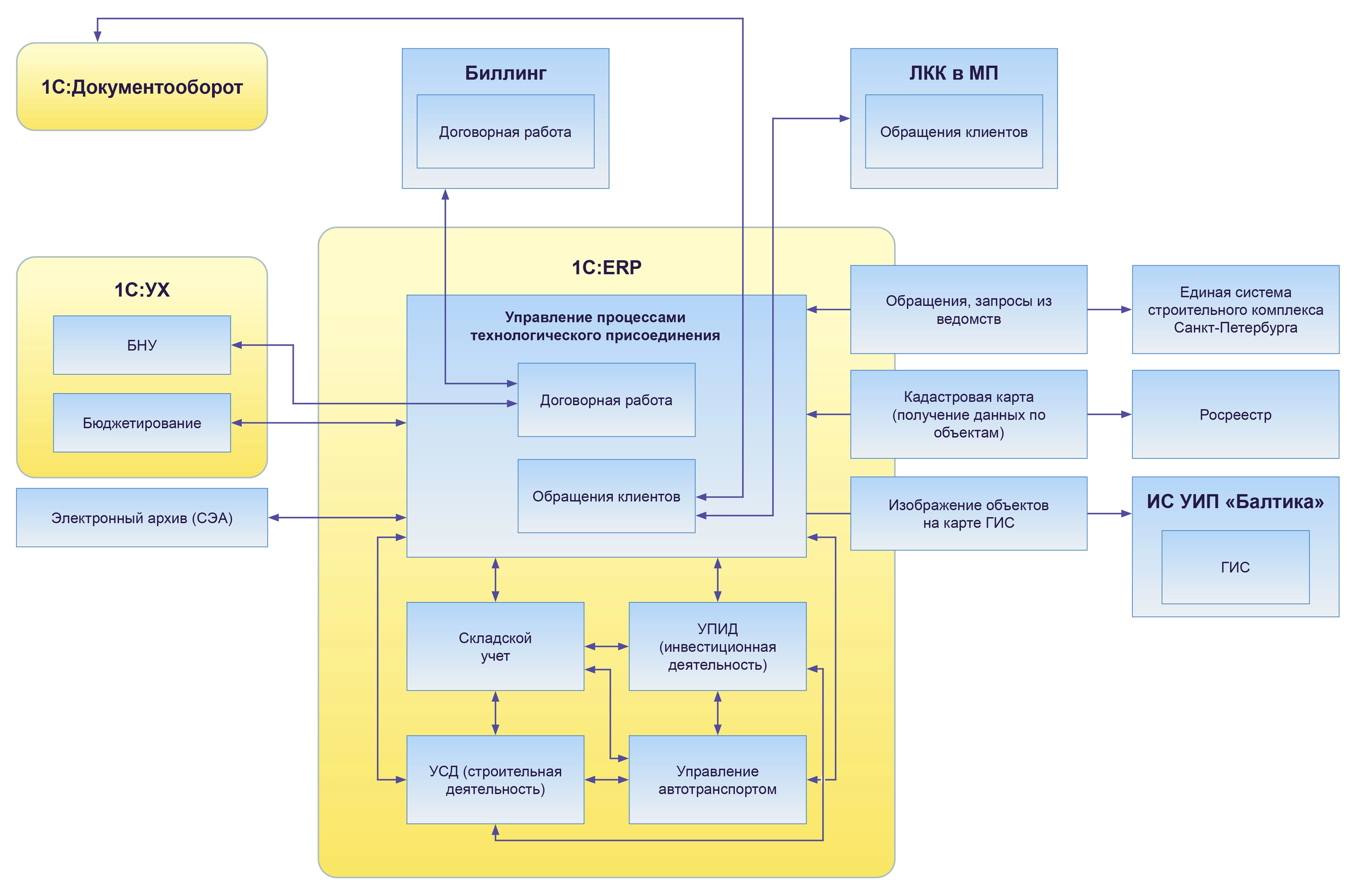
Схема архитектуры
Пояснения к схеме:
- ЛКК в МП — личный кабинет клиента в мобильном приложении.
- ИС УИП «Балтика» — информационная система управления инвестиционными проектами «Балтика».
Благодаря системе управления информационной деятельностью (УПИД) в ГУП «Водоканал Санкт-Петербурга» удалось создать единую информационную среду для ведения инвестиционной деятельности, повысить эффективность управления инвестиционными проектами и прозрачность в кросс-функциональном взаимодействии участников бизнес-процесса инвестиционной деятельности.
УПИД обладает рядом уникальных функций, которые ранее не были автоматизированы у заказчика в полной мере:
- предоставление достоверной, оперативной, плановой и отчетной информации по реализуемым инвестиционным программам и проектам предприятия;
- формирование перечня инвестиционных проектов;
- формирование целевых программ из инвестиционных проектов;
- формирование инвестиционных программ из инвестиционных проектов;
- контроль за планированием и реализацией инвестиционных проектов.
Решение «1С:Управление автотранспортом. Модуль для 1С:ERP» позволило выйти на новый уровень управления автотранспортом в ГУП «Водоканал Санкт-Петербурга» благодаря автоматизации основных процессов и добавлению новых функций, которые ранее не использовались на предприятии. Система позволяет эффективно планировать, анализировать и вести учет использования автотранспорта.
Преимущества системы:
- Планирование и оптимизация маршрутов. В системе доступна функция годового планирования, что позволяет определять необходимое количество машин, а также планировать сезонные работы. Реализуется и оперативное планирование: система позволяет оптимизировать маршруты движения транспортных средств (ТС), учитывая различные параметры (местонахождение ТС, расстояние до точки назначения). Это позволяет эффективно распределять ресурсы, сокращать время подачи транспорта и уменьшать нецелевые пробеги.
- Мониторинг транспортного парка. Система позволяет в режиме реального времени отслеживать местоположение и состояние транспортных средств, контролировать техобслуживание, планировать ремонтные работы и обновление автопарка.
- Управление рабочим временем и задачами. Система позволяет планировать рабочее время водителей, распределять задачи, контролировать выполнение заданий.
- Аналитика и отчетность. Система предоставляет возможность анализировать данные, создавать отчеты по различным параметрам (затраты, эффективность, загрузка, пробег и др.).
«1С:ERP», ред. 2.5 дала возможность выйти на новый уровень автоматизации складского учета в ГУП «Водоканал Санкт-Петербурга». Система автоматизирует бизнес-процессы по складскому учету и складским операциям для бесперебойного закрытия потребностей предприятия. Решение соответствует требованиям законодательства РФ и внутренних регламентов организации по контрольной, оперативной и аналитической деятельности. Аналитическая деятельность системы основывается на оперативных данных и позволяет выполнять складские операции на основе возникающих потребностей в оборудовании и ТМЦ. Это, в свою очередь, позитивно влияет на скорость принятия управленческих решений.
Преимущества системы:
- оптимизация использования площади склада;
- увеличение производительности труда, сокращение времени на проведение складских операций;
- повышение прозрачности и точности складского учета (по остаткам и месторасположению);
- сокращение издержек от пересортицы товара;
- избежание потерь, связанных с ограниченным сроком годности;
- резервирование товара под потребности;
- контроль неснижаемого остатка на складах;
- оперативное получение отчетности по остаткам.
Сокращение операционных и административных расходов
Ускорение получения регламентированной отчетности
Ускорение получения управленческой отчетности
- Создание программного комплекса, обеспечивающего автоматизацию бизнес-процессов управления инвестициями:
- инициацию инвестиционных проектов (ИП) и включение их в инвестиционные программы (ИПР);
- планирование показателей ИПР;
- обеспечение доступа к документации проекта за счет внутренней системы хранения данных;
- загрузку и ведение показателей фактических данных в объеме, необходимом для реализации форм раскрытия ИПР;
- ведение обосновывающих документов, хранящихся во внутренней файловой структуре;
- согласование ИПР на различных уровнях;
- формирование и согласование технического задания на разработку ИПР.
- Автоматизация исполнения существующего законодательства по ФСБУ, создание жизненного цикла существующих и вновь создаваемых основных средств на предприятии.
- Упрощение процесса сбора потребностей по развитию предприятия (автоматизация направления заявок на внесение в инвестиционную программу из геоинформационной системы).
- Настройка ролей и полномочий в ИС в целях санкционированной доступности информации.
- Реализация необходимой аналитики ИП и операций по ним в течение жизненного цикла.
- Реализация необходимой оперативной и регламентированной отчетности по блоку управления инвестициями.
- Реализация целевой функциональной архитектуры информационной системы управления ИП, включая интеграционные связи со смежными системами.
- Разработка проектной и эксплуатационной документации системы, включая инструкции пользователя по работе с системой.
- Интеграция с существующими на предприятии автоматизированными системами.
- Создан программный комплекс, обеспечивающий автоматизацию бизнес-процессов управления и учета автотранспорта.
- Автоматизировано годовое планирование использования транспортных средств.
- Снижены риски некорректной информации, ускорен процесс поиска, обработки информации и обмена ею между подразделениями за счет использования единой системы и сокращения ручных операций и бумажной отчетности.
- Создан справочник транспортных средств с учетом документов ТС.
- Автоматизирован блок по оперативному распределению транспортных средств по заказам.
- Произведена интеграция с системой спутникового мониторинга и картографическими сервисами, которые позволяют автоматически подгружать такие данные, как координаты транспортных средств, пробег, расход топлива, заправки, сливы топлива и другие события.
- Внедрено «АРМ работы с заказами на ТСиО» для отслеживания работ и контроля за транспортными средствами.
- Автоматизирована подготовка различных типов отчетов по управлению автотранспортом.
- Автоматизирован учет путевых листов с функцией печати их из системы.
- Внедрены сканеры для станций техконтроля и прохождения медосмотров водителями. В результате всю документацию, которая требуется для использования транспорта, теперь можно искать не вручную, а с помощью штрих-кодов.
- Произведена интеграция с существующими на предприятии автоматизированными системами.
- Разработан и реализован механизм сбора потребностей в ТМЦ до уровня подразделений. Реализован механизм обработки данных для формирования документов, обеспечивающих потребность в ТМЦ. Спроектировано и реализовано автоматизированное рабочее место специалистов ДМО (Департамент материального обеспечения).
- Повышена оборачиваемость ТМЦ, снижены размеры складских запасов путем контроля остатков и оптимизации возможности хранения.
- Увеличена скорость складских процессов и снижены трудозатраты на ручные операции вместе с уменьшением ошибок складской обработки.
- Унифицированы отчетные формы складского учета исходя из требований производственной необходимости и законодательства РФ.
- Разработаны и унифицированы принципы анализа оборачиваемости ТМЦ.
- Автоматизирован процесс проведения инвентаризаций и обработки результатов ТМЦ (фактическое наличие, выявленные неликвиды) и автоматизированной обработки результатов инвентаризации.
- Систематизировано ведение сведений о складских запасах в информационной системе с детализацией до уровня: номенклатурных/серийных номеров, материально ответственных лиц (МОЛ), подразделений, мест хранения на складе.
- Реализована интеграция данных с исторической системой предприятия.
Экономический эффект от внедрения:
- сокращение операционных и административных расходов на 15%;
- сокращение трудозатрат в различных подразделениях на 20%;
- ускорение получения управленческой отчетности на 25%;
- ускорение получения регламентированной отчетности на 20%.