В «Химпром» автоматизировали процессы делопроизводства и документооборота на базе решения «1С:Документооборот 8 КОРП». В ходе проекта настроено более 50 видов документов, более 150 шаблонов документов, около 200 комплексных бизнес-процессов. Создана единая база хранения документов организации. В результате автоматизации на 80% сократились трудозатраты, связанные с документными процессами в подразделениях, значительно ускорилось получение управленческой отчетности. В системе работает более 1000 сотрудников предприятия.
ПАО «Химпром» — одно из ключевых предприятий отечественной химической индустрии, чья деятельность сосредоточена на крупнотоннажной химии. Более 150 наименований и марок производимой продукции пользуется спросом на внутреннем и международном рынках. Более 20% поставок идет на экспорт. Штат компании насчитывает 3700 сотрудников.
Цели проекта:
- Сократить трудозатраты в подразделениях.
- Сократить сроки согласования и утверждения / подписания организационно-распорядительных документов до одного рабочего дня.
- Сократить сроки рассмотрения входящих документов, претензий и служебных записок до двух рабочих дней.
Задачи проекта
- Создать единую базу входящих, исходящих и организационно-распорядительных документов в организации.
- Оптимизировать маршрутные схемы для организационно-распорядительных документов (не более пяти согласующих лиц для одного документа).
Штат компании насчитывает около 3700 сотрудников, работающих с большим количеством документов. Недостаточно эффективная схема бизнес-процессов документооборота негативно влияла на сроки утверждения и подписания документов и, как следствие, затягивала введение их в действие.
Оформление всех документов на бумажном носителе, отсутствие регламентированных процедур увеличивало риск человеческих ошибок, приводило к потере документов и высоким расходам на канцелярские товары.
Автоматизированная система делопроизводства и документооборота построена на базе «1С:Документооборот КОРП» на 1000 пользователей, используется клиент-серверный вариант работы. Общее количество сотрудников компании составляет около 3700 человек.
В системе автоматизированы следующие функции:
- Делопроизводство.
- Учет и хранение документов.
- Ведение номенклатуры дел.
- Учет и контроль исполнения поручений.
- Учет рабочего времени.
- Учет договоров.
- Работа с обращениями граждан.

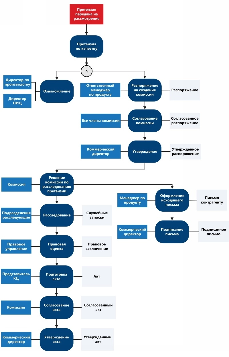
Схема второго этапа работы с претензией (реализация в «1С:Документооборот»)
Уникальность проекта обусловлена особенностями документооборота на предприятии, которые были учтены при автоматизации:
- В компании используется более 50-ти различных видов документов (приказы, распоряжения, акты, разнообразные виды служебных записок).
- Предприятие имеет обширную схему документирования внутренних бизнес-процессов, регламентированную как внешними, так и внутренними нормативными актами.
- Бизнес-процессы работы с документами могут носить как предопределенный, так и вариативный характер.
- Работа с документами подразумевает участие сотрудников всех подразделений компании, начиная от рядовых исполнителей и заканчивая топ-менеджментом.
- У компании два юридических лица, большинство сотрудников числятся в обоих.
В рамках проекта реализовано:
- Изменен бизнес-процесс работы с входящими документами, что ускорило рассмотрение документов руководством и доведение информации до исполнителей. Штрихкодирование входящей корреспонденции и автоматическая загрузка файлов позволили оптимизировать трудозатраты канцелярии.
- В системе «1С:Документооборот 8 КОРП» автоматизированы бизнес-процессы работы с документами. Заложена база для анализа и классификации документов по видам в зависимости от специфики обслуживаемых бизнес-процессов. Настроено около 200 комплексных процессов обработки документов, что позволило ускорить обработку документов авторами и упростить работу с ними.
- Маршруты движения документа привязаны к совокупности полей. Реализована функция автоматического определения руководителя первого, второго и третьего уровня по организационной структуре и подстановка их в маршрут, а также определение системой должности и подразделения сотрудника по юридическому лицу.
- Автоматизирована работа с претензиями, в ходе которой возникает большое количество документов и взаимодействий между сотрудниками. Работа с претензиями требует высокой оперативности и связана с финансовыми рисками предприятия. В системе «1С:Документооборот» настроено автоматическое формирование маршрутов согласования документов по лицам, входящим в претензионную комиссию. Устранено возможное дублирование согласующего лица в маршруте.
- Настроено более 150-ти шаблонов документов. Созданные в системе шаблоны позволяют любому подразделению создавать необходимые для него виды документов, затрачивая на это минимальное количество времени. Внесение изменений в шаблон происходит централизованно.
- Настроена интеграция с Abbyy Recognition Server, позволяющая проводить распознавание пакетов документов в потоковом режиме и сохранять их в формате PDF (текст и изображение) в системе 1С:Документооборот для дальнейшей работы. В результате большой поток входящей корреспонденции обрабатывается в полностью автоматическом режиме.
- Реализована подстановка виз согласования в шаблон документов, drug’n’drop файлов между задачами, жесткое разграничение прав доступа по рабочим группам.
- Разработан виджет «Задачи подчиненным», который дает возможность руководителю в режиме реального времени контролировать выполнение задач сотрудниками и видеть загрузку своего подразделения в целом.
- Настроена пакетная передача оригиналов и копий документов, объединенных в дела.
- Настроено и используется официальное типовое мобильное приложение «Мобильный документооборот», в котором производится работа с текущими задачами и документами.
Выросла скорость реакции на претензии
Сократились трудозатраты в подразделениях
- Цели и задачи проекта выполнены в полном объеме.
- В общей информационной базе, консолидирующей документооборот всех подразделений предприятия, работают около 1000 пользователей.
- Все процессы совместной работы с документами в рамках проекта автоматизированы.
- Сократилось время согласования документов за счет возможности параллельного согласования.
- Количество ошибок в маршрутах документов существенно сократилось.
- Скорость реакции на претензии увеличилась на 55%, неотработанные претензии отсутствуют.
- В 5 раз сокращены трудозатраты в подразделениях.
- В разы сократилось время на поддержание бумажного документооборота.