Ювелирный завод «КАРАТ» усовершенствовал систему электронного документооборота на базе решения «1С:Документооборот КОРП». Система помогла автоматизировать процесс согласования договорной документации, взять под контроль исполнение поручений, оптимизировать оперативный обмен документацией между разрозненными подразделениями. В результате производственные издержки снизились почти вполовину, существенно сократилось время подготовки отчетности, снизилась частота возникновения ошибок при формировании отчетов, сократилось время на поддержание бумажного документооборота, повысилось удобство и качество работы персонала.
Цели проекта:
- сократить сроки согласования договорной документации;
- сократить трудозатраты подразделений.
Задача проекта: внедрить и усовершенствовать «1С:Документооборот 8 КОРП» под нужды ювелирного производства.
Система электронного документооборота построена на базе «1С:Документооборот КОРП», используется клиент-серверный вариант работы.
После предварительного сбора информации и анализа требований заказчика к автоматизированной системе, были разработаны:
- Единая система учета и хранения документов.
- Более 100 шаблонов документов и автозаполнение реквизитами контрагентов.
- Индивидуальные виды отчетов по закупкам драгметаллов и драгоценных камней.
- Разграничение по правам доступа.
- Оперативный поиск по документации.
- Обмен между «1С:Документооборот КОРП» и «1С:ERP Управление предприятием».
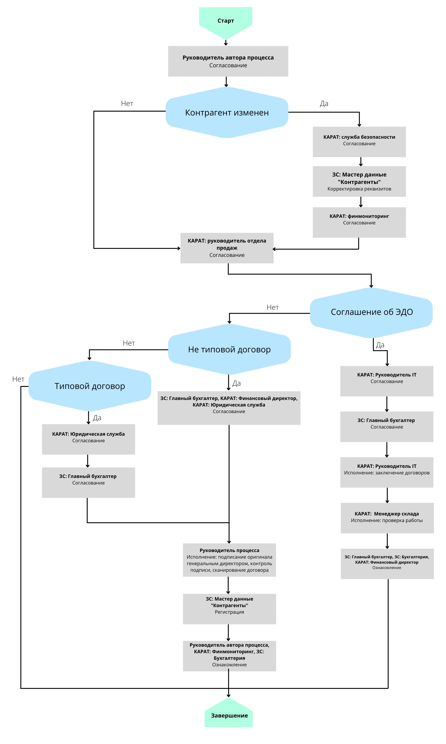
Отдельное внимание было уделено процессам согласования документов. Из них можно выделить:
- Согласование договора поставки по каждому филиалу.
- Согласование договора комиссии по каждому филиалу.
- Согласование договора купли-продажи по каждому филиалу.
- Маршруты согласования приказов отделов хозяйственной деятельности.
- Согласование документов реализации в зависимости от области реализации.

Основной задачей на момент реализации проекта было наладить единые маршруты обработки документов, так как основным требованием заказчика стало разработать удобную систему согласования документов как между внутренними отделами, так и между удаленными филиалами.
Отдельное внимание было уделено разработке уникальных маршрутов согласования документов в соответствии с регламентом ювелирного производства:
- Согласование договора купли-продажи драгоценных камней.
- Согласование договора купли-продажи драгоценных металлов.
В результате внедрения системы:
- сократилось время на поддержание бумажного документооборота;
- повысилось удобство и качество работы персонала;
- снизилась частота возникновения ошибок при формировании отчетов;
- ускорился процесс согласования документов;
- появилась возможность оперативно находить интересующие документы.
Внедрение решения на базе «1С:Документооборот» позволило повысить исполнительность сотрудников за счет системы контроля задач по всем бизнес-процессам и в разы ускорило процессы согласования документации. Мы полностью удовлетворены работой специалистов и планируем продолжать сотрудничество с компанией «БИГ».