Типография «Мегафлекс» построила систему автоматизации управленческого и производственного учета на базе решения «1С:Полиграфия 2». В ней учтены особенности удаленного взаимодействия сотрудников и создан функционал, который позволяет взаимодействовать удаленно без потери качества коммуникации. Все пользователи работают в единой среде, по четко понятным правилам и регламентам, что позволяет исключить ошибки на всех этапах работы. В результате внедрения системы появились четкие правила взаимодействия между подразделениями , прозрачность и контролируемость прохождения заказа на любом этапе — от расчета заказа до отгрузки продукции. Уменьшилось время, которое менеджеры тратят на расчет заказа. Выросла прибыль компании на 10%, а себестоимость продукции снизилась на 10%.
Типография «Мегафлекс» работает на российском рынке самоклеящейся этикетки с 1998 года. Это современная, динамично развивающаяся и превосходно зарекомендовавшая себя на рынке флексопечати типография. Клиентами компании являются ведущие компании различных регионов России и стран СНГ: «Первое Решение», «Русское море», «Экопродукт», «Фармамед», «Мильстрим», «РостАгроКомплекс», «ФерЭльГам», «Московская кофейня на паяхъ» и многие другие.
Целью проекта является построение программно-аппаратного комплекса, решающего задачу комплексной автоматизации предприятия.
Оновная задача — создать единую информационную систему предприятия с общей базой данных, которая бы объединила все отделы и производство, включая склад, в единое целое. Функционал выбранного программного продукта должен обеспечивать:
- Нормирование всех технологических операций и автоматизация расчета полиграфических заказов.
- Управление заказами на полиграфическую продукцию от «расчёта» до «отгрузки».
- Закупки (снабжение) и управление отношениями с поставщиками.
- Функционал заказов на производство продукции с учетом актуальных норм, цен на материалы и складских остатков.
- Планирование потребности в материалах.
- Учет затрат на производство, расчет нормативной себестоимости, расчет фактической себестоимости.
- Система планирования производства с учетом текущей загрузки производства и поэтапной диспетчеризации выполнения заказов (MES-планирование).
- Фиксация и учет бракованных продукции и материалов.
- Формирование графиков отгрузки, графиков частичной отгрузки готовой продукции.
- Мониторинг полиграфических заказов в производстве в режиме реального времени.
- Автоматизацию складского учета, позволяющей сократить складские остатки и увеличить оборачиваемость склада.
- Синхронизацию новой системы автоматизации с системой бухгалтерского учета «1С:Бухгалтерия 8».
Типография «Мегафлекс» работает с 1998 года и специализируется на печати самоклеящейся этикетки. В парке типографии работают флексографская и цифровая печатная техника, имеется большой парк отделочного послепечатного оборудования. До внедрения в типографии системы автоматизации «1С:Полиграфия 2» использовали собственную информационную систему, которая состояла из нескольких программ: «1С:Бухгалтерия» — для целей бухгалтерского и налогового учета, собственная программа MegaFlex-M 2017 — для оперативного управления основным производством и бизнес-процессами типографии, «1С:Зарплата и управление персоналом» — для кадрового учета и расчета заработной платы, программы Microsoft Excel и Microsoft Word — для создания вспомогательных расчетов и печатных форм.
Текущий уровень автоматизации не отвечал требованиям заказчика, так как используемый набор программных продуктов не создавал необходимое «бесшовное» информационное пространство для полного отображения финансово-хозяйственной деятельности предприятия, не охватывал основные бизнес-процессы. Существенным недостатком являлась длительность обучения работе персонала компании, разрозненность инструментов для получения необходимой информации.
Кроме того, постоянно требовались ресурсы для обновления и поддержки всего ПО, что вызывало еще больше трудностей по мере расширения бизнеса и необходимости быстрой реакции на запросы клиентов. Типографии стала необходима единая информационная система с более мощным функционалом и с учетом отраслевой специфики. Последняя должна обеспечить, прежде всего, автоматизацию расчета заказов, их отслеживание на производстве и построение понятной и эффективной системы управленческой отчетности.


Система автоматизации управленческого и производственного учета построена на базе «1С:Полиграфия 2».
Автоматизированы фунцкии:
- Управление персоналом и кадровый учет (HRM):
- расчет зарплат;
- учет рабочего времени;
- планирование занятости сотрудников: отпусков и/или других мероприятий;
- управление продажами, логистикой и транспортом (SFM, WMS, TMS).
- Склад и логистика:
- управление складскими запасами;
- резервирование ТМЦ;
- анализ запасов ABC/XYZ.
- Продажи (сбыт), сервис, маркетинг:
- ценообразование, прайс-листы;
- оформление заказов покупателей;
- Взаиморасчеты с покупателями;
- анализ продаж ABC/XYZ.
- Закупки (снабжение) и управление отношениями с поставщиками:
- взаиморасчеты с поставщиками;
- различная отраслевая специфика.
- Производство, услуги:
- планирование потребности в материалах;
- учет затрат на производство;
- расчет нормативной себестоимости;
- расчет фактической себестоимости;
- диспетчеризация производства на уровне цеха.
- Управление полиграфическим производством:
- учет номенклатуры, оборудования, материалов и готовой продукции по различным аналитическим признакам: материалы – формат, плотность, расход краски; оборудование – производитель, вид, скорость печати; продукция – вид продукции, формат и т.д. Для выпускаемой номенклатуры реализована система хранения и поиска ссылок на макеты и на изображения;
- управление заказами на полиграфическую продукцию:
- нормирование стоимости производственных операций в разрезе оборудования, тиража, формата, красочности, свободных параметров полиграфической продукции;
- автоматический расчет стоимости операций препресса, пресса, постпресса;
- автоматический расчет техпотерь и приладки прессовых и постпрессовых операций;
- расчет планового количества материалов по заказу (бумаги, пленки, краски, материалов постпресса);
- резервирование материалов под заказ;
- расчет сложносоставных заказов;
- формирование формы заказа, технологической карты и технологической диаграммы;
- предварительное планирование и планирование производства полиграфической продукции;
- система шаблонов заказов;
- анализ информации по внесению изменений в заказы и состоянии заказов;
- функции разграничения доступа к полиграфическим заказам на разных стадиях их выполнения;
- фиксация согласованной суммы заказа;
- гибкий механизм работы со скидками/наценками в заказах;
- управление оборудованием и его обслуживанием:
- профилактика и ремонт оборудования по норме выработки заданных параметров (листопрогонному тиражу, количеству операций, времени печати и т.д.);
- учет простоев оборудования;
- учет заказов на выполнение работ по обслуживанию оборудования.
- управление производством:
- нормирование приладки и технологических потерь печатного оборудования по времени печати или по листопрогонному тиражу в разрезе формата, красочности, плотности, свободных параметров полиграфической продукции;
- нормирование технологических потерь послепечатного оборудования с учетом формата и количества операций;
- рабочее место оператора производства для оперативного выполнения заказов на продукцию;
- функционал плановой загрузки рабочих центров (оборудования и подразделений) по заказам на полиграфическую продукцию;
- отражение фактической занятости оборудования по операциям и заказам на полиграфическую продукцию;
- формирование бланков сменно-суточного задания для каждого рабочего центра;
- план-фактный анализ выполнения заказов и загрузки оборудования. Диаграмма загрузки рабочих центров полиграфии (план/факт).
В конфигурации «1С:Полиграфия 2» были реализованы управленческий и производственный контуры деятельности заказчика, складской учет (в том числе учет готовой продукции).
При проведении нормирования были учтены особенности и нюансы каждой производственной операции (более 100 операций), все операции были протестированы и, при необходимости, скорректированы, совместно с сотрудниками «Мегафлекс», что позволило получить точные расчеты заказов.
Реализованы расчеты сборных спусков, как последовательных, так и смешанных. Это позволило проводить менеджерам расчеты любой категории сложности и охватить всю деятельность типографии
Создана уникальная система MES-планирования, которая позволяет быстро и корректно менять очередность заказов для производства.
Cоздан функционал отгрузки, который позволяет учесть специфику работы типографии Мегафлекс (частичная отгрузка, построение графика отгрузки).
Реализоваy функционал, который позволяет фиксировать начало и окончание рабочей смены для каждого сотрудника Производства.
Также настроена система обмена Банк-клиент, что позволило компании производить финансовый контроль и учет на основании документов, создаваемых в «1С:Полиграфия 2» Бухгалтерская и налоговая отчетность формируются в программе «1С:Бухгалтерия», что позволяет комфортно использовать необходимую информацию, полученную из «1С:Полиграфия 2», давая возможность учитывать специфику бухгалтерского и управленческого учетов. Так как заработная плата у заказчика вычисляется сложным образом (бонусы, проценты от сделок, выработка, KPI), Заказчик принял решение производить расчет заработной платы в конфигурации «1С:Зарплата и управление персоналом».

Схема архитектуры
В настоящее время закуплено, установлено и введены в эксплуатацию следующее дополнительное оборудование:
- мониторы Touch Screen, 3 единицы. По одному такому монитору используется во флексопечатном цехе, цехе цифровой печати и отделе постпресса;
- сканеры штрих-кода, 5 единиц. Все сканеры установлены на производстве и используются для сканирования печатных форм, для фиксации начала и окончания времени работы исполнителя.
В компании проведено тщательное предпроектное обследование, которое позволило учесть все недостатки текущей рабочей системы и учесть достоинства внедряемой конфигурации, а также реализовать все особенности специфики работы, связанные с его основной деятельностью — производство полиграфической продукции методом флексопечати.
- Учтены особенности удаленного взаимодействия сотрудников и создан функционал, который позволяет взаимодействовать удаленным друг от друга сотрудникам без потери качества коммуникации.
- При проведении нормирования учтены особенности и нюансы каждой производственной операции, все операции были протестированы и скорректированы совместно с сотрудниками «Мегафлекс», что позволило получить более точные расчеты.
- Была учтена специфика отрасли и типографии при расчете заказов, весь функционал расчетов был адаптирован под работников.
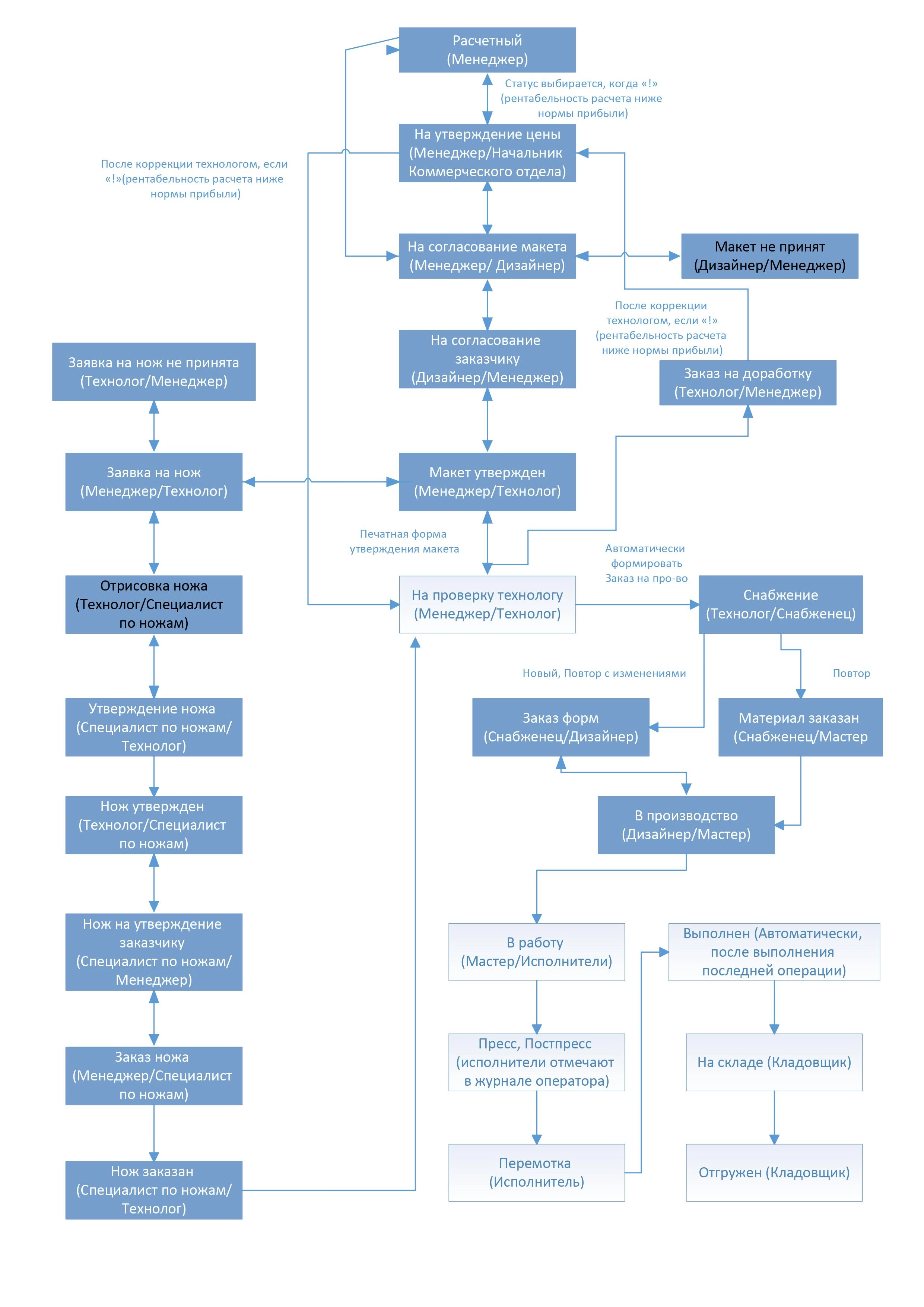
- Была описана и настроена система статусов заказа, которая позволяет отслеживать все стадии прохождения заказа.
- Создана уникальная система MES-планирования, которая позволяет быстро и корректно менять очередность заказов для производства.
- Под каждого сотрудника, работающего в программе «1С:Полиграфия 2» настроены права доступа и возможности программы таким образом, чтобы каждый сотрудник мог наиболее эффективно выполнять свою деятельность, при этом скрыв не нужный для работы сотрудника функционал.
- Создан функционал отгрузки, который позволяет учесть специфику работы типографии (частичная отгрузка, построение графика отгрузки).
- Реализован функционал, который позволяет фиксировать начало и окончание рабочей смены для каждого сотрудника производства.
- В итоге была получена уникальная система, которая позволила комфортно работать всем подразделениям в едином информационном контуре.
Увеличилась прибыль компании
Снизилась себестоимость
Ускорилась обработка заказов
Выросла производительность
Создана единая система автоматизации управленческого и производственного учета на базе «1С:Полиграфия 2». Все пользователи работают в единой среде, по четко понятным правилам и регламентам, что позволяет исключить ошибки на всех этапах работы.
Результатом проекта является введенная в эксплуатацию автоматизированная система управления предприятием, имеющая следующие функциональные возможности:
- работа с нормами полиграфических операций, используемыми для расчета стоимости, себестоимости и планового времени выполнения заказов;
- функционал заказов на производство продукции с учетом актуальных норм, цен на материалы и складских остатков;
- система планирования производства с учетом текущей загрузки производства и поэтапной диспетчеризации выполнения заказов;
- функционал складского учета материалов и готовой продукции;
- расчет заработной платы и ведение кадрового учета;
- система управления взаимоотношениями с клиентами (CRM);
- управление запасами и закупками;
- логистика и доставка;
- управленческий и производственный учет.
Особое внимание было уделено следующим аспектам:
- работа с нормами, используемыми для расчета стоимости, себестоимости и планового времени выполнения заказов;
- возможность оформления заказов на производство продукции с учетом актуальных норм, цен на материалы и складских остатков;
- работа системы планирования производства с учетом текущей загрузки производства и поэтапной диспетчеризации выполнения заказов;
- работа системы учета материалов и готовой продукции;
- расчет заработной платы и ведение кадрового учета;
- работа системы управления взаимоотношениями с клиентами (CRM);
- управление запасами, управление закупками;
- управленческий и производственный учет;
- логистика и доставка.
В результате внедрения системы появились четкие правила взаимодействия между подразделениями , прозрачность и контролируемость прохождения заказа на любом этапе — от расчета заказа до отгрузки продукции. Уменьшилось время, которое менеджеры тратят на расчет заказа.
Экономический эффект от внедрения:
- на 15% сократились трудозатраты в подразделениях;
- на 15% быстрее формируется управленческая отчетность;
- на 25% ускорилось формирование регламентированной отчетности;
- на 5% уменьшились объемы материальных запасов;
- на 10% сократились расходы на материальные ресурсы;
- на 10% снизились производственные издержки;
- на 10% сократились операционные и административные расходы;
- на 12% выросла оборачиваемость складских запасов
- на 15% уменьшились сроки исполнения заказов / оказания услуг;
- на 10% снизилась себестоимость продукции / услуг;
- на 20% вырос объем выпускаемой продукции / оказываемых услугЖи
- на 10% увеличилась прибыль;
- на 20% ускорилась обработка заказов;
- на 12% выросла производительность труда в производстве;
- на 15% сократилась длительность простоев оборудования;
- на 5% сократился производственный брак;
- на 20% снизилась дебиторская задолженность.