На ВДНХ автоматизировали бухгалтерский и налоговый учет, включая распределение муниципальных и федеральных субсидий, согласование договорных документов, а также весь входящий, исходящий и внутренний электронный документооборот, казначейство и корпоративные закупки по 223 ФЗ и 44 ФЗ. Ядром новой ИТ-инфраструктуры стали решения фирмы 1С, интегрированные с внешними системами. В качестве отдельного подпроекта на ВДНХ было внедрено решение «1С:Управление недвижимостью и арендой КОРП. Модуль для 1С:Управление холдингом 8», обеспечивающее комплексную автоматизацию процессов, связанных с управлением недвижимостью.
Выставка достижений народного хозяйства — крупнейший экспозиционный, музейный и рекреационный комплекс в мире. На территории расположено более 300 крупных объектов различного назначения и типа, в которых располагаются более 300 постоянных арендаторов и более 200 сезонных арендаторов на площади более 70 тыс. кв.м. Ежегодно проводятся более 100 выставок различного характера и тематики.
Основные цели проекта:
- Создание и внедрение единой корпоративной информационной системы управления бизнес-процессами ВДНХ.
- Автоматическая передача информации в государственные информационные системы и ресурсы.
- Повышение уровня управляемости процессами и контроля за финансами группы компаний ВДНХ.
- Повышение эффективности использования имущественного комплекса ВДНХ.
- Улучшение качества и увеличения количества оказываемых услуг и сервисов на территории ВДНХ.
- Сокращение бумажного документооборота, переход на электронный документооборот, повышение качества и скорости согласования, повышение исполнительской дисциплины.
Задачи проекта:
- Перевод функций бухгалтерского учета и налоговой отчетности, контроля и управления финансовыми потоками предприятия на единую платформу «1С:Предприятие 8.3».
- Автоматизация закупочной деятельности согласно 44-ФЗ и 223-ФЗ.
- Автоматизация договорной деятельности и формирование электронного архива в рамках единой корпоративной информационной системы документооборота.
- Автоматизация процессов управления имущественным комплексом ВДНХ.
- Автоматизация процессов управления арендными площадями и взаиморасчетами с арендаторами.
- Автоматизация процессов управления МТО, запасами и складами.
- Автоматизация процессов управления автотранспортом и транспортными услугами.
- Интеграция с внешними информационными системами государственных органов и фондов.
- Интеграция между собственными информационными системами на платформе «1С:Предприятие 8.3».
- Интеграция с торговым и складским оборудованием.

До начала проекта на предприятии сложилась следующая ситуация с автоматизацией:
- Невозможность достижения стратегических целей развития выставки на 2021-2023 гг. средствами действующей КИС ERP-класса.
- Отсутствие автоматизации большинства процессов, большой объем бумажного документооборота.
- Множественные нестыковки в корпоративных данных.
- Отсутствие автоматического формирования отчетных форм для руководства ВДНХ.
- Трансформация бухгалтерского и управленческого учета в ряде случаев вручную.
- Отсутствие возможности быстрой интеграции с другими информационными системами выставки.
- Неудовлетворительная скорость процессов работы с данными в текущей КИС.
- Значительная доля ручной обработки данных.
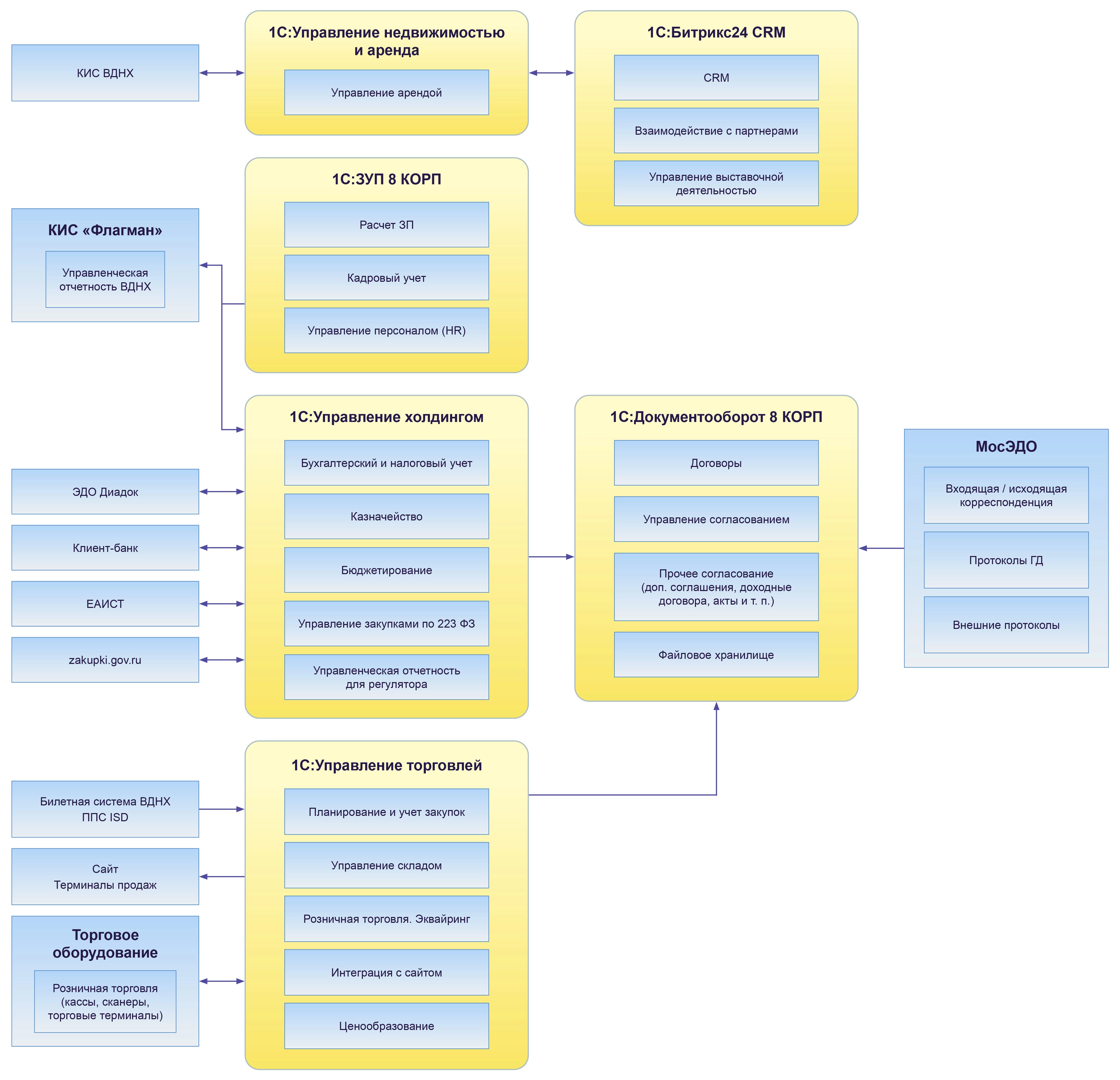
Единая корпоративная информационная система построена на базе нескольких решений.
«1С:Управление холдингом 8»:
- Бухгалтерский и налоговый учет.
- Казначейство.
- Управление централизованными закупками.
- Управленческая отчетность.
- Подсистема НСИ.
- Интеграция с билетной системой.
- Учет субсидий.
«1С:Документооборот 8 КОРП»:
- Корреспонденция.
- Согласование и учет договоров.
- Завки на закупку.
- Учет простых и усиленных ЭЦП.
- Контроль за исполнением догворов, учет банковских гарантий.
- Регистрация доп. соглашений, расторжение договоров.
- Электронный архив финансовых документов.
- Интеграция с МосЭДО.
- Интеграция с решениями «1С:Предприятие 8».
«1С:Управление недвижимостью и арендой КОРП»:
- Учет объектов недвижимости.
- Взаиморасчеты с арендаторами.
- Начисление и контроль платежей.
«1С:ERP Управление предприятием 2.0»:
- Управление запасами.
- Интеграция с «1С:Управление холдингом».
«1С:Розница»:
- Розничная торговля.
- Интеграция с ККМ.
«1C:Аналитика»: BI отчетность для правительства Москвы.
«Сервис 1С-ЭДО»: обмен документами с контрагентами.

Целевая функциональная архитектрура КИС ВДНХ
Выставка достижений народного хозяйства (ВДНХ) — крупнейший выставочный, музейный и рекреационный комплекс в мире, а также наиболее посещаемый городской объект в Москве, который принимает более 20 млн гостей в год. Особенностью проекта является уникальность и масштаб самого выставочного комплекса ВДНХ, на территории которого объединены различные зоны для посещения и развлечения для разных групп посетителей. Подобного уникального комплекса сооружений нет на территории РФ, соответственно нет опыта комплексной автоматизации таких объектов.
Переход с платформ сторонних производителей на единую информационную платформу «1С:Предприятие 8.3» в составе программных продуктов: «1С:Управление холдингом 8», «1С:Документооборот 8 КОРП» версии 3.0, «1С:Управление недвижимостью и арендой КОРП», «1С:ERP Управление предприятием», «1С:Аналитика», «1С:Розница» позволил ВДНХ повысить качество управления финансами, своевременно отчитываться по субсидиям, улучшить качество ведения оперативного учета, улучшить взаиморасчеты с контрагентами, уйти от бумажного документооборота, ускорить процессы согласования, провести подготовительную работу и провести международную выставку форум «РОССИЯ». Выполнен большой объем интеграции как между программными продуктами на платформе «1С:Предприятие 8.3», так и с государственными информационными ресурсами г. Москвы.
Решение поставленных задач происходило в несколько этапов:
- Внедрение «1С:Управление холдингом 8». На первом этапе CorpSoft24 настроила и внедрила типовой функционал «1С:Управление холдингом 8». Решение, ставшее ядром новой ИТ-инфраструктуры, было интегрировано с внешними системами.
- Автоматизация электронного документооборота и дальнейшее сопровождение. Специалисты CorpSoft24 провели интеграцию системы электронного документооборота с «1С: Управление холдингом», а также реализовали специфическую интеграцию с модулем «Аренда». Потребовалась унификация процессов, доработка функционала для поддержки модулей «Казначейство» и «Бюджетирование», а также функционала по контролю исполнения резолюций и поручений. После завершения работ CorpSoft24 взяла систему на сопровождение.
- Внедрение «1С:Управление недвижимостью и арендой». Решение поможет управлять более чем 300 объектами различного назначения и типа, в которых располагаются более 300 постоянных арендаторов и более 200 сезонных арендаторов на площади более 70 тыс. кв.м.
- Автоматизация бухгалтерского и налогового учета.
Для повышения эффективности работы предприятия ВДНХ получила программу, в которой одновременно работают от 300 до 550 пользователей.
Ускорение получения управленческой отчетности
Сокращение трудозатрат в различных подразделениях
Ввод в промышленную эксплуатацию комплексной информационной системы проводился в несколько этапов в течение 2023 года и в феврале 2024 года. В результате выполнения программы проектов были решены следующие задачи:
- Создано единое информационное пространство для работы всех подразделений ВДНХ.
- Оптимизированы бизнес-процессы компании.
- Выполнен перевод ведения регламентного учета и отчетности на новую платформу «1С:Предприятие 8.3».
- Автоматизирована СЭД, создан электронный архив.
- Автоматизированы закупочные процедуры по 223 ФЗ и 44 ФЗ.
- Автоматизированы казначейские операции.
- Внедрена подсистема НСИ.
- Выполнены требования законодательства для розничной торговли.
- Автоматизировано управление недвижимостью и арендой.
- Автоматизирован складской учет и МТО.
- Сотрудники парка обучены и готовы к работе в системе.
- Настроена двусторонняя интеграция между решениями на базе «1С:Предприятие 8.3» и другими системами.
- Настроена интеграция с торговым оборудованием.
- Выполнена интеграция с сайтом на базе 1С-Битрикс, с билетной системой
- Выполнена интеграция с государственными и муниципальными информационными ресурсами.
Показатели экономической эффективности:
- ускорение получения управленческой отчетности в 2,5 раза,
- ускорение получения регламентированной отчетности в 1,5 раза,
- сокращение трудозатрат в различных подразделениях на 10%,
- сокращение операционных и административных расходов на 5-10%.