В Томской распределительной компании внедрили решение «1С:Энергетика. Управление распределительной сетевой компанией» в рамках развития системы управления производственными активами. В процессе внедрения упор делался на максимальное использование типового функционала системы с минимумом его доработки. Реализованная система позволяет в дальнейшем тиражировать ее на другие филиалы компании «Россети». Во время реализации проекта максимально унифицирована НСИ и автоматизировано ее ведение. Автоматизированы все необходимые методики, утвержденные Министерством энергетики. Полностью автоматизированы такие важные для компании бизнес-процессы, как паспортизация процесса учета дефектов оборудования, в т.ч. электронный журнал дефектов, формирование технических паспортов ПС и ЛЭП.
Публичное акционерное общество «Томская распределительная компания» входит в группу компаний «Россети». Это региональная энергетическая компания, оказывающая услуги по передаче и распределению электроэнергии субъектам рынка Томской области. Протяженность линий электропередачи (по трассе) — 17 864 км, количество центров питания 35/110 кВ — 136 шт., подстанций 10/0,4 кВ — 3148, суммарная трансформаторная мощность — 3 859 МВА. Списочная численность персонала компании – 1564 чел.
Цели проекта :
- Снизить трудозатраты сотрудников предприятия, непосредственно работающих в системе управления активами (СУП).
- Увеличить прибыль предприятия за счет повышения уровня автоматизации труда и исполняемых процессов, в рамках развития системы управления производственными активами ПАО «ТРК» на основе планов развития СУПА утвержденного ПАО «Россети» на 2019-2021 гг.
Задачи проекта:
- Автоматизировать ведение нормативно-справочной информации.
- Автоматизировать процесс учета сетевого оборудования (паспортизация).
- Автоматизировать процесс учета дефектов оборудования, в т.ч. электронный журнал дефектов.
- Автоматизировать формирование технических паспортов ПС (подстанций) и ЛЭП (линий электропередачи).
- Автоматизировать процедуры расчета объемов обслуживания в условных и объемообразующих единицах.
- Автоматизировать методики проведения оценки готовности субъектов электроэнергетики к работе в отопительный сезон.
- Привести функциональность АСУ ТОиР (автоматизированной системы управления техническим обслуживанием и ремонтами) к единой регламентации учета затрат на выполнение работ по техническому обслуживанию, диагностике, техническому освидетельствованию.
- Автоматизировать методики, разработанные Минэнерго РФ.
- Автоматизировать системы управления техническим перевооружением и реконструкцией.
- Автоматизировать методики прогнозирования изменения надежности электроснабжения потребителей и технического состояния активов, в зависимости от располагаемых ресурсов.
- Разработать функциональность в части планирования мероприятий по диагностике и дополнительной автоматизации отчетных и печатных форм, в т.ч. автоматизировать типовые формы протоколов испытаний/измерений по объектам испытаний, группам и видам оборудования.
До внедрения «1С:Предприятие 8. Энергетика. Управление распределительной сетевой компанией» (далее 1С:УРСК) в компании использовалась система «1С:ТОиР» (техническое обслуживание и ремонт), внедренная собственными силами. Однако возникли сложности ее развития, что привело к отставанию в планах развития системы управления производственными активами (СУПА), утвержденного ПАО «Россети» на 2019-2021 гг. В итоге развитие исторической системы оказалось минимальным. Многие методики Минэнерго не использовались в системе, что в свою очередь влекло за собой резкое снижение автоматизации труда. С учетом текущей ситуации было принято решение о переориентации развития СУПА на более совершенное ПО.
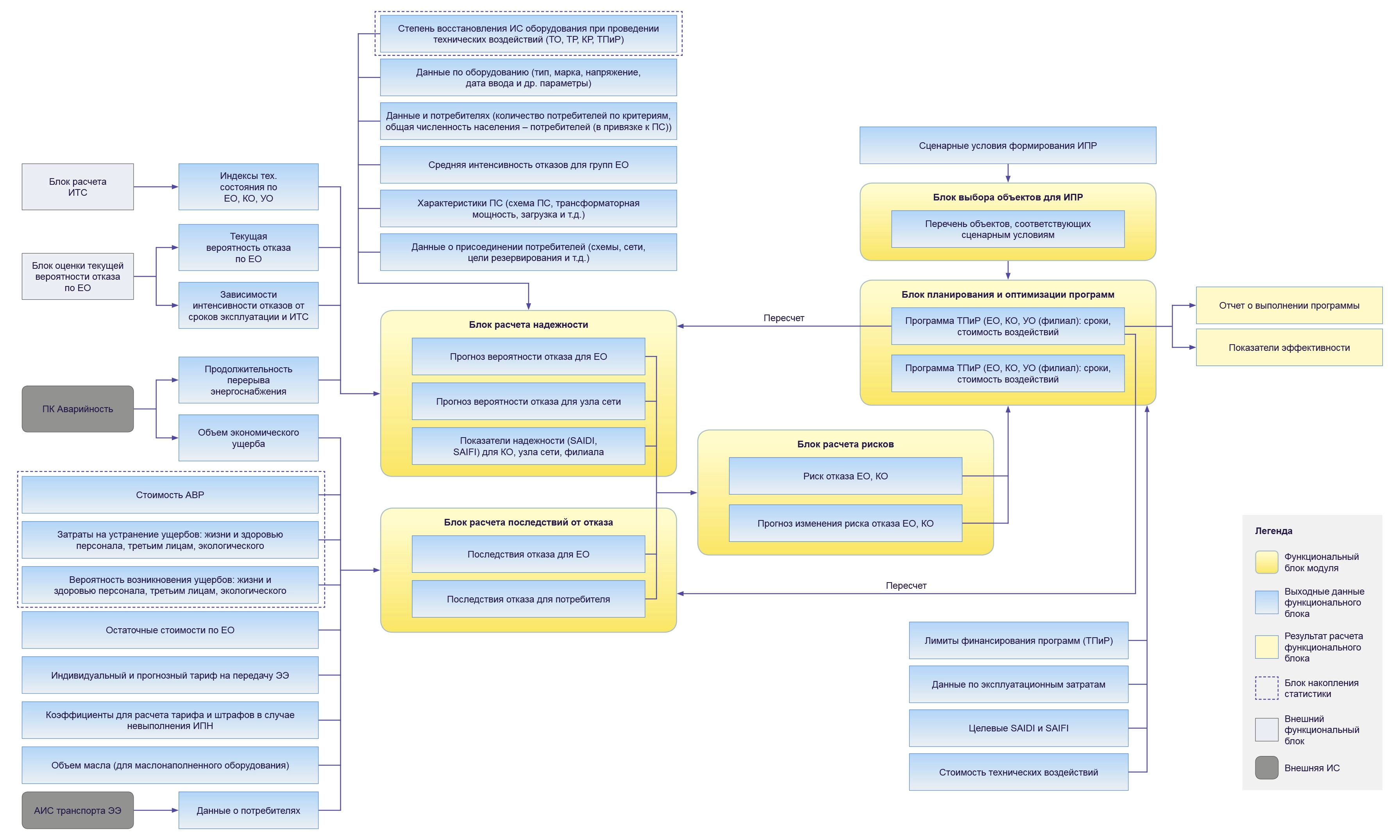
Архитектура системы включает следующие функциональные блоки:
- Расчет индекса технического состояния.
- Оценка текущей вероятности отказа.
- Расчет надежности.
- Выбор объектов.
- Планирование и оптимизация программ.
- Расчет рисков.

Схема архитектуры
Пояснения к рисунку:
- ИТС — индекс технического состояния,
- ЕО — единица оборудования,
- КО — комплексный объект,
- УО — управленческий объект,
- ПК Аварийность — программный комплекс для регистрации аварийных отключений,
- АВР — аварийно-восстановительные работы,
- ЭЭ — электроэнергия,
- АИС транспорта ЭЭ — автоматизированная информационная система транспорта электроэнергии,
- ТО — техобслуживание,
- ТР — текущий ремонт,
- кр — капитальный ремонт,
- ТПиР — техническое перевооружение и реконструкция,
- ПС — подстанция,
- КО — комплексный объект,
- ИПН — источник постоянного напряжения.
В процессе внедрения «1С:Предприятие 8. Энергетика. Управление распределительной сетевой компанией» (далее 1С:УРСК) упор делался на максимальное использование типовой функциональности системы с минимумом ее доработки. Такой подход к реализации потребовал от компании:
- Пересмотра бизнес-процессов и методик ведения учета, применявшихся в исторической системе.
- Нормализации и стандартизации НСИ.
В процессе реализации проекта:
- Максимально унифицирована НСИ и автоматизировано ее ведение.
- Автоматизированы все необходимые методики, утвержденные Министерством энергетики.
- Полностью автоматизированы такие важные для компании бизнес-процессы, как:
- паспортизация процесса учета дефектов оборудования, в т.ч. электронный журнал дефектов,
- формирование технических паспортов ПС и ЛЭП и др. процессы.
- С помощью системы были максимально автоматизированы следующие функциональные блоки:
- расчет индекса технического состояния;
- оценка текущей вероятности отказа;
- расчет надежности;
- выбор объектов;
- планирование и оптимизация программ;
- расчет рисков.
- Реализованы интеграционные механизмы с системами:
- ПК Аварийность;
- АИС транспорта ЭЭ.
Доработка типовой функциональности системы была произведена с минимальным изменением типовой конфигурации и потребовалась для реализации:
- инструмента по формированию отчетных форм электронного журнала дефектов, согласно порядку фиксации и классификации дефектов;
- механизма регистрации дефектов оборудования на основании первичных документов, в т.ч. листов осмотра к ним;
- автоматизации процесса формирования технических паспортов объектов электросетевого хозяйства, в том числе с использованием данных, имеющихся в различных модулях или блоках информационной системы ПАО «ТРК»;
- автоматического формирования в системе отчетных форм технических паспортов объектов электросетевого хозяйства с возможностью их настройки пользователями для использования информации в процессе планирования работ по ТОиР и ТПиР ЛЭП, ТП и оборудования ПС;
- развития в части планирования мероприятий по диагностике и дополнительной автоматизации отчетных и печатных форм, в т.ч. автоматизации типовых форм протоколов испытаний/измерений по объектам испытаний, группам и видам оборудования;
- обеспечения формирования мероприятий (приоритезированного перечня объектов) для включения в программу ТПиР, направленных на замену оборудования на основании данных о техническом состоянии оборудования, оценки коэффициента риска (вероятности и последствий отказа элементов сети) с учетом сценарных условий и стоимости владения производственными активами.
- Благодаря внедрению «1С:Предприятие 8. Энергетика. Управление распределительной сетевой компанией», сотрудники ПАО «ТРК» ведут планирование ремонтной программы, согласно плану развития системы управления производственными активами на 2019-2021 гг. в установленные сроки.
- Реализованная система позволяет в дальнейшем тиражировать ее на другие филиалы компании «Россети» без внесения существенных изменений в системную архитектуру и модель данных.
- Существенная часть документов формируется и анализируется не на бумаге или по электронной почте, а в системе.
- Значительно сократилось время реализации следующих процессов относительно исторической системы:
- время регистрации дефектов по всему предприятию в целом уменьшилось с 47 минут до 8 минут;
- время на расчет данных в системе и формирование аналитических отчетов;
- время на обновление системы типовыми релизами.
Экономический эффект от внедрения составил:
- маржинальность по операционной прибыли — 43%;
- маржинальность по чистой прибыли — 10,08%.