Сеть клиник «Скандинавия» построила комплексную информационную система управления финансами на базе решения «1С:ERP Управление предприятием 2.5». В новую систему перенесено более 50 000 номенклатур с сериями по 140 складам, сроками годности, а также контрольными идентификационными знаками (КиЗ) по лекарственным препаратам. Настроен бесшовный обмен данными по движению лекарственных препаратов с ФГИС МДЛП («Честный знак»). Есть возможность автоматического создания документов поступления на основании данных, полученных из МДЛП, и наоборот. Организован раздельный учет НДС для облагаемого и необлагаемого вида деятельности.
Сеть клиник «Скандинавия» и «Скандинавия АВА-ПЕТЕР» работает на рынке частной медицины с 1996 года. На протяжении многих лет она входит в топ-10 лучших частных медицинских сетей в России. Это одна из крупнейших компаний частной медицинской помощи Северо-Запада РФ. Клиники расположены в трех городах России, открыто 19 отделений с 80 направлениями работы.
Цели проекта:
- сократить сроки и трудоемкость обработки данных;
- оптимизировать существующие процессы с сокращением временных и трудовых затрат на их выполнение;
- улучшить качество ведения учета, снизить количество ошибок и повысить информативность отчетных данных.
Задачи проекта:
- внедрить новую систему на базе «1С:ERP Управление предприятием», сохранив текущую функциональность исторической системы;
- улучшить процесс обмена данными движения лекарственных препаратов с ФГИС МДЛП («Честный знак»);
- автоматизировать процессы, связанныхес обеспечением раздельного учета расходов, компенсируемых за счет средств фонда ОМС;
- автоатизировать управленческий учет и подготовку управленческой отчетности;
- автоматизировать ранее неавтоматизированные бизнес-процесы;
- обеспечить партионный учет, оперативный расчет потребности подразделений и исполнение заказов подразделений.
В связи с прекращением поддержи с 2026 года со стороны фирмы «1С» программного продукта «1С:Управление производственным предприятием» сети клиник «Скандинавия» потребовался переход на более современное решение вендора.
На момент начала сотрудничества финансовый учет в компании велся в информационной системе «1С:Управление производственным предприятием», подвергшейся серьезной кастомизации. Развитие 1С:УПП было остановлено разработчиком еще в 2018 году. Соответственно, ИТ-подразделению группы компаний клиник «Скандинавия» пришлось самостоятельно дорабатывать и улучшать функциональность для продуктивной работы пользователей. Заказчик своевременно понял, что идти по пути доработок невыгодно — это еще более увеличит дальнейшую стоимость неизбежного перехода на современную автоматизированную систему.
Более того, для динамичного развития бизнеса требовалось связать кросс-функциональные процессы в единую цепочку.
Рассмотрев имеющуюся информационную инфраструктуру заказчика, специалисты WiseAdvice-IT сделали вывод о недостаточно высоком уровне автоматизации существующих бизнес-процессов. В ходе обследования выявили необходимость в оптимизации и дополнительной автоматизации управленческих и учетных процессов. Отсутствовал функционал для комплексного планирования и управления финансовыми и материальными ресурсами «Скандинавии», включая целевое финансирование. Для сбора и анализа расходов, финансируемых за счет средств ОМС, использовались ручные обработки и корректировки данных при помощи электронных таблиц, что увеличивало вероятность ошибок, сроков и трудозатрат на обработку данных. Перечисленные факторы приводили к увеличению сроков на подготовку управленческой и аналитической отчетности, что препятствовало принятию оперативных и своевременных управленческих решений.
В целом, не все бизнес-процессы финансового управления были автоматизированы в соответствии с текущими потребностями бизнеса.
До старта совместного проекта перехода с 1С:УПП заказчик уже приобрел программный продукт «1С:ERP Управление предприятием» и самостоятельно внедрил модуль «Управление персоналом и расчет заработной платы».

Комплексная информационная система управления финансами реализована на классической трехуровневой архитектуре: клиентская часть, сервер приложений, сервер баз данных.
- Улучшение прозрачности и контроля над финансовыми операциями за счет планирования платежей, прохождения маршрутов согласования по заявкам, что повысит контроль за ними и снизит риски финансовых ошибок.
- Сокращение времени на обработку финансовых операций за счет автоматизации процесса формирования заявок на оплату напрямую по планируемым поступлениям, что позволит оперативно отслеживать финансовые обязательства.
- Существенная работа была выполнена по закупкам и управлению складами, реализована значительная доработка стандартной библиотеки 1С:МДЛП для обеспечения прозрачной и быстрой обработки движения лекарственных препаратов:
- оптимизирован процесс обмена данными движения лекарственных препаратов с национальной системой маркировки и прослеживания продукции «Честный знак» по направлению «Лекарственные препараты» (ФГИС МДЛП). Уведомления из ИС «Честный знак» связали с документами оперативного учета, что позволило оперативно создавать документы поступлений на основании уведомлений и наоборот;
- реализован процесс сканирования внутри документов оперативного учета, учитывая различные алгоритмы работы пользователей (с ручным подбором номенклатуры, заполнением номенклатуры в табличных частях документов сканированием и с использованием других сложных алгоритмов работы пользователей);
- процесс хранения данных контрольных идентификационных знаков (КиЗ) в разрезе номенклатуры, КИЗ, серии, характеристики;
- процесс прослеживания движения номера КиЗ в разрезе складов от стадии поступления до выбытия: созданы регистры накопления, добавлены во все документы опер учета осуществляющие движение номенклатуры, разработан отчет по движению номеров КиЗ;
- печать этикеток для организации списания утерянных упаковок;
- процесс пересчета данных и передачи их между документами опер учета и уведомлениями МДЛП;
- процесс отслеживания исполнения, обеспечения и автоматического закрытия заказов на перемещения. Автоматическое закрытие заказов на перемещение осуществляется в том числе документом «Приобретение товаров и услуг». При этом алгоритм автоматически выбирает и закрывает нужный заказ;
- процесс пакетного автоматического создания документов «Внутреннего потребления» по методу FEFO;
- процесс автоматического подбора номенклатуры, характеристики и серии в документах перемещения и списания по методу FEFO. Как в рамках всего документа, так и построчно;
- процесс создания документов «Приобретения товаров и услуг» по 10 различным форматам файлов, получаемых от поставщиков;
- реализован комплексный отчет, позволяющий собирать реестр поступлений, списаний, счетов-фактур с формированием стоимости по себестоимости данных регламентированного учета.
- добавлен новый тип операции «Отражение доходов от фонда ОМС в управленческом учете» для отражения доходов от фонда ОМС без формирования проводок в регламентированном учете;
- обеспечен раздельный учет для косвенных услуг, финансируемых по ОМС пропорционально доле услуг ОМС в общем объеме;
- реализовано отражение финансирования по программам фонда ОМС как в оперативном учете, так и на регламентированном плане счетов в разрезе «Управленческий учет»;
- после проведения процедур закрытия месяца в управленческом учете рассчитывается финансовый результат деятельности с учетом доходов и расходов по программам целевого финансирования фонда ОМС в аналитических разрезах: Подразделение, Направление деятельности, Медкоманда или Вид деятельности стационара;
- реализован учет прямых и косвенных расходов ОМС с использованием типового документа «Отражение прочих доходов и расходов» для учета операций с начислением, корректировкой, списанием расходов и доходов;
- в системе отражены операции переноса как прямых, так и косвенных расходов на счет 86 «Целевое финансирование», а также отражены операции передачи расходов на ОМС в филиалы;
- в системе формируется отчет «Расходы по ОМС», который позволяет анализировать информацию о составе расходов на ОМС, в разрезе направлений деятельности (программ целевого финансирования), в разрезе статей расходов ОМС;
- в системе реализована возможность отражения целевого финансирования приобретения основных средств (полного или частичного), при проведении документа «Принятие к учету ОС» в 1С:ERP создаются проводки, формирующие доход будущих периодов в корреспонденции со счетом 86 «Целевое финансирование» на сумму привлеченных целевых средств.
В связи с масштабами деятельности сети клиник «Скандинавия» при внедрении выделили 2 очереди:
- 1-я очередь. Обеспечение перехода с 1С:УПП в 15 подразделениях: формирование НСИ, управление складами и запасами (включая МДЛП), регламентированный учет, управленческий учет, учет затрат и расчет себестоимости,казначейство;
- 2-я очередь. Развитие системы: управление договорами и бесшовная интеграция с системой «1С:Документооборот», бюджетирование. Доработка дополнительной функциональности, отложенной с 1-й очереди проекта.
За основу комплексной автоматизации взята технология корпоративного внедрения фирмы 1С, адаптированная под стандарты проектного офиса департамента автоматизации WiseAdvice-IT. Внедрение включало в себя следующие этапы: Этап 1. Предпроектное обследование. Этап 2. Моделирование. Этап 3. Разработка частных технических заданий. Этап 4. Разработка и тестирование. Этап 5. Ввод в действие. Этап 6. Промышленная эксплуатация. По итогам 1-й очереди в 1С:ERP обеспечен функционал, который эксплуатировался в системе 1С:УПП (с 01.01.2023 г. не используется):
- Закупки товарно-материальных ценностей и складской учет с учетом особенностей интеграции с системой 1С:МДЛП.
- Регламентированный учет с учетом особенностей учета целевого финансирования из средств фонда ОМС.
- Учет затрат и расчет себестоимости оказанных услуг и полуфабрикатов (ооцитов).
- Интеграционные механизмы (F3TAIL (СПАРГО), МЕДИАЛОГ, BI, Web-сайт, Itilium, СУМО) выполнены силами ИТ-службы сети клиник «Скандинавия».
Системы ITILIUM, TechDep используются для организации процессов управления ИТ-услугами.
Система СУМО представляет собой базу данных оборудования компании (ИТ, медицинское оборудование) и на базе системы СУМО автоматизированы процессы, связанные с эксплуатацией оборудования.
Ежедневно из системы F3TAIL (СПАРГО) передается информация по следующим операциям с лекарственными препаратами: поступление от поставщика, перемещение, реализация, списание.
В целевой системе на базе «1С:ERP Управление предприятием» обеспечена для всех организаций сети клиник:
- автоматизация управленческого учета (ведение управленческого учета на плане счетов регламентированного учета);
- регистрация корректировок в управленческом учете и формирование управленческой отчетности;
- автоматизация функций казначейства: формирование заявок на расходование денежных средств, согласование платежей;
- автоматизация движения и мониторинга лекарственных препаратов с передачей данных в ФГИС МДЛП («Честный Знак»);
- доработана типовая функциональность в связи с особенностями целевого финансирования из фонда ОМС;
- автоматизация регламентированного и налогового учета, раздельного учета НДС для облагаемой и необлагаемой деятельности, формирования бухгалтерской и налоговой отчетности.
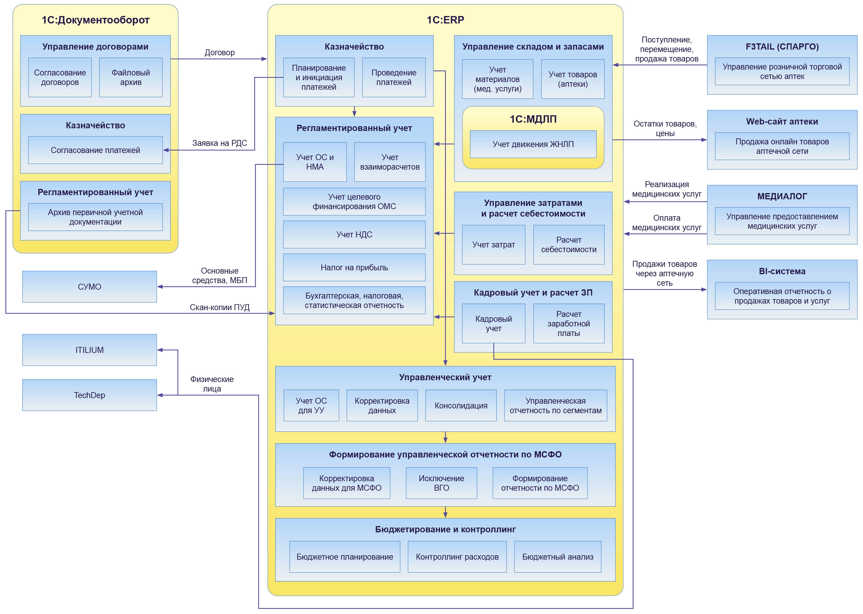
Схема архитектуры системы
Пояснения к схеме:
ПУД — это первичные учетные документы.
Заявка на РДС — это заявка на расходование денежных средств.
Сокращение трудозатрат
Ускорение обработки заказов
В результате проекта создана единая комплексная информационная система на базе «1C:ERP Управление предприятием 2.5» по управлению бизнес-процессами в территориально-распределенной компании по 3 городам России, оказывающей широкий спектр медицинских услуг. С максимально возможным сохранением типовой функциональности 1C:ERP создано уникальное решение, наработки которого можно использовать при автоматизации медицинских клиник и предприятий сервисного обслуживания, финансируемых сторонними организациями.
Ключевые итоги:
- с 3 января 2023 года в плановые сроки система 1С:ERP была запущена в промышленную эксплуатацию и закрыт доступ в прежнюю историческую систему 1C:УПП;
- в новую систему перенесено более 50 000 номенклатур с сериями по 140 складам, сроками годности, а также контрольными идентификационными знаками (КиЗ) по лекарственным препаратам;
- обеспечен бесшовный обмен данными по движению лекарственных препаратов с ФГИС МДЛП («Честный знак»). Есть возможность автоматического создания документов поступления на основании данных, полученных из МДЛП, и наоборот;
- организован раздельный учет НДС для облагаемого и необлагаемого вида деятельности;
- обеспечен учет доходов и расходов целевого финансирования в управленческом и регламентированном учете с переносом прямых и распределением косвенных расходов (материалов, работ и услуг, заработной платы);
- рассчитана себестоимость и закрыт период по 4 юридическим лицам и 3 филиалам группы компаний;
- сформированы данные для управленческого отчета по доходам и расходам организаций группы компаний.
Экономический эффект от внедрения:
- сокращение трудозатрат в подразделениях: 15%
- ускорение получения управленческой отчетности: 20%
- ускорение получения регламентированной отчетности: 30%
- ускорение обработки заказов: 20%

