«Космос Отель Групп» построила объединенную финансовую систему учета для 50 юрлиц на базе «1С:Управление холдингом» Унифицирована нормативно-справочная информация. Сближены учеты по РСБУ, МСФО, управленческий учет, USALI. Настроены маршруты согласования заявок на расход денежных средств, синхронизация и загрузка данных из внешних информационных систем. В результате отчетность формируется на 15% быстрее.
Cosmos Hotel Group — крупнейший гостиничный оператор России. В портфель компании входят 36 отелей. Cosmos Hotel Group осуществляет операционное управление активами с номерным фондом порядка 10 тыс. единиц.
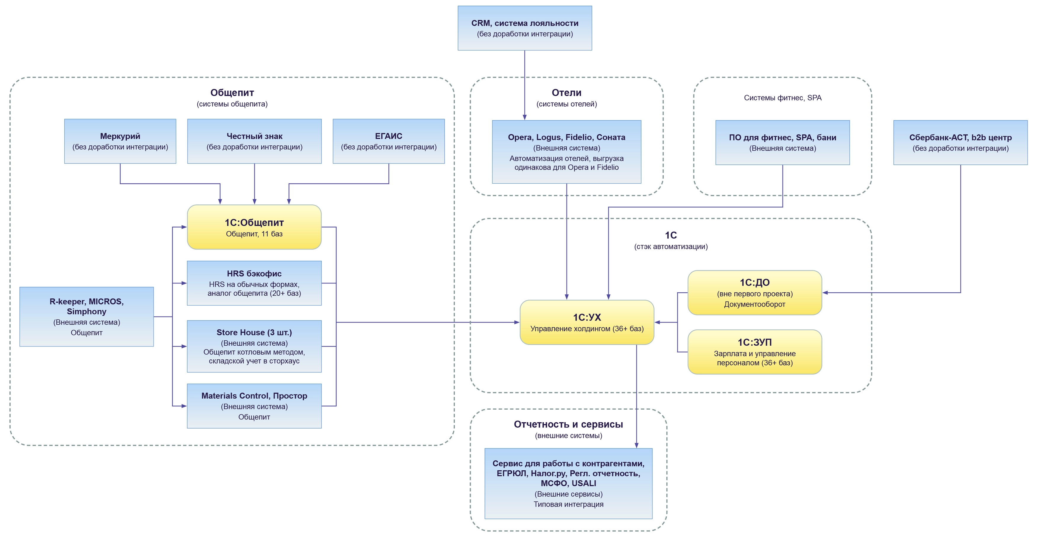
Цели проекта:
- Централизовать финансовый учет в единой информационной системе (из 50 с лишним систем бухгалтерского учета и информационных систем отелей и ресторанов).
- Централизовать управление нормативно-справочной информацией.
- Централизовать казначейство.
Задачи проекта:
- Обеспечить оперативный сбор управленческих данных по выручке и себестоимости.
- Автоматически формировать управленческую отчетность по группе компаний в едином формате.
В 2023 году АО «Космос Отель Групп» приобрела сеть из 10 отелей Wenaas (Radisson), что в сумме с собственными отелями и отелями сети «РГС» дало 36 отелей, в которых функции бухгалтерии дублировались в каждом отеле. Это приводило к обособленному и разрозненному ведению бухгалтерского и управленческого учета в разных базах «1С:Бухгалтерия».
По ряду отелей бюджетирование выполнялось в иностранном ПО, которое планировалось отключить. Вследствие этого общая отчетность по группе отелей собиралась разрозненно, требовала объединения и синхронизации после подготовки. Было принято решение о реализации проекта внедрения единой системы управления финансовыми процессами и отчетностью компании на базе «1С:Управление холдингом».
Проект выполнялся совместной командой: ИТ служба заказчика, функциональные заказчики верхнего звена, консультанты и разработчики подрядчика. В момент старта проекта были определены предпосылки и цели проекта, а задачи и функциональный объем менялись в ходе проекта, поэтому была применен гибкий подход к управлению проектами и поставки результатов.
За счет гибкого подхода и финансирования T&M (финансирование по контракту Time & Material предполагает оплату за фактически использованные ресурсы), в моменты повышенной нагрузки, команда проекта активно масштабировалась с кратным увеличением до 50 исполнителей как со стороны заказчика, так и со подрядчика. При этом, функциональные сотрудники заказчика были подключены и на проектные работы: нормализация НСИ, сверка корректности тестовых расчетов, обучение сотрудников своих функций в смежных юридических лицах.
Запуск системы в опытно-промышленную эксплуатацию был выполнен с 08:00 01.01.2024, для поддержки на новогодние праздники предварительно был составлен график дежурств консультантов заказчика и подрядчика, и ключевых пользователей, организованы канала приема обращений: выделенная электронная почта, канал в Telegram, а также телефонная линия по вопросам ежедневного отражения выручки отелей, поступающей из фронт-систем Opera и Fidelio в бэк «1С:Управление холдингом».
Во многом успех проекта определен вовлеченностью функциональных заказчиков, наделенных полномочиями принимать решения по методологическим, техническим, организационным и финансовым вопросам.
В целях экономии бюджета после запуска в ОПЭ постепенно в ИТ службе заказчика формировался свой центр компетенций, который в последствии принял на себя поддержку и развитие «1С:Управление холдингом».
Ускорилось формирование отчетности
В результате реализации проекта:
- Выполнен перевод 50 юридических лиц из исторических информационных систем в единую систему.
- Унифицирована нормативно-справочная информация.
- Сближены учеты по РСБУ, МСФО, управленческий учет, USALI.
- Настроен управленческий учет и учет по USALI.
- Настроены маршруты согласования заявок на расход денежных средств.
- Настроена синхронизация и загрузка данных из внешних информационных систем.
- Автоматизировано более 1000 АРМов.
Экономический эффект от внедрения:
- Снижение зависимости от зарубежного ПО: 100%.
- Ускорение получения управленческой отчетности: +15%.
- Ускорение получения регламентированной отчетности: +15%.
