В компании «Франдеса» с помощью «1С:CRM. Модуль для 1С:ERP» решена задача поддержания постоянных коммуникаций с клиентами (в том числе в CRM работают сотрудники «в полях») и управления продажами продукции с участием отдела продаж и агро сопровождения. Внедрение модуля помогло компании существенно улучшить управление и контроль за существующими процессами продаж, а также регламентировать взыскание просроченной дебиторской задолженности.
Компания «Франдеса» — признанный лидер на рынке производителей средств защиты растений. Работает с 2006 года. Занимается разработкой и производством химических средств защиты растений для рынков Республики Беларусь, Российской Федерации и других стран.
Цели проекта:
- Повысить продажи за счет выстраивания взаимоотношений с клиентами.
- Улучшить качество планирования продаж за счет сбора и сегментации данных о потенциальных клиентах.
Задачи проекта:
- Автоматизировать сбор агрономической информации и статистики продаж по конечным потребителям ХСЗР (средства защиты растений).
- Сегментировать и определять ключевых конечных потребителей (хозяйства, агрохолдинги) наших ХСЗР.
- Определять стратегии взаимодействия с клиентами при движении по «воронке продаж». Организовать работу менеджеров отдела продаж и отдела по работе с клиентами (агро сопровождения) в рамках выбранной стратегии.
- Анализировать эффективность выбранных стратегий с последующей модификацией.
- Контролировать и управлять менеджерами по работе с клиентами (региональные представители и менеджер по ключевым клиентам).
До момента внедрения модуля CRM коммуникации с клиентами не носили периодического характера. Отсутствовал удобный инструмент планирования коммуникаций. Сотрудники «в полях» не имели постоянного доступа к базе сопровождаемых клиентов. Подготовка еженедельного отчета о встречах с клиентами занимало более 4-х часов у каждого менеджера.
В компании качестве центральной информационной системы используется «1С:ERP Управление предприятием 2». В ежедневной работе задействован функционал разделов:
- Бюджетирование и планирование.
- Продажи.
- Закупки.
- Склад и доставка.
- Казначейство.
- Финансовый результат и контроллинг.
Для расширения возможностей по организации взаимоотношений с клиентами в рамках проекта специалисты СмартЭксперт:
- встроили модуль 1С:CRM в существующую базу 1С:ERP;
- подключили почтовые ящики к 1С;
- оказали помощь ИТ-службе компании по установке мобильного приложения iCRM на мобильные устройства сотрудников;
- настроили карточкупартнера CRM с уникальным набором реквизитов, отвечающих специфике деятельности компании.
Автоматизировано:
- создание документов «Демо-опыт» и «Агропрогноз», позволяющих учитывать препараты защиты растений, переданные заказчикам и отмечать результат использования препаратов + отчеты для контроля данного процесса;
- создание мнтересов по сценариям продаж для различных отделов (вгроном и продавец работают со своими сценариями), в том числе для юридической службы (полный цикл обработки просроченной дебиторской задолженности);
- обмен данных между подразделениями через функционал соисполнителей (интерфейс «Связанные партнеры») по интересам для ведения продажи сотрудниками отделов продаж и сопровождения. Организовано взаимодействие в модуле CRM так называемых «торговых команд»;
- планирование коммуникаций через АРМ «Календарь пользователя», где производится оперативное планирование взаимодействий с клиентами. Доработан интерфейс взаимодействия для оперативного контроля завершенных взаимодействия со стороны руководителей;
- создание оповещений пользователю при возникновении событий и задач;
- интеграция с торговыми площадками и биржей для работы с тендерами через АРМ «Мои продажи».

Схема архитектуры
Специфика работы компании:
- в единой системе на базе «1С:ERP Управление предприятием» работают сотрудники белорусского и российского офиса. В ERP жестко разграничены права доступа на различные объекты системы;
- сотрудники двух отделов (продаж и агросопровождения), ведущих сделку, одновременно обрабатывают документ «Интерес клиента». При этом модуль 1С:CRM должен в автоматическом режиме сообщать о необходимости подключить к процессу продажи того или иного коллегу для решения текущих задач по продвижению сделки.
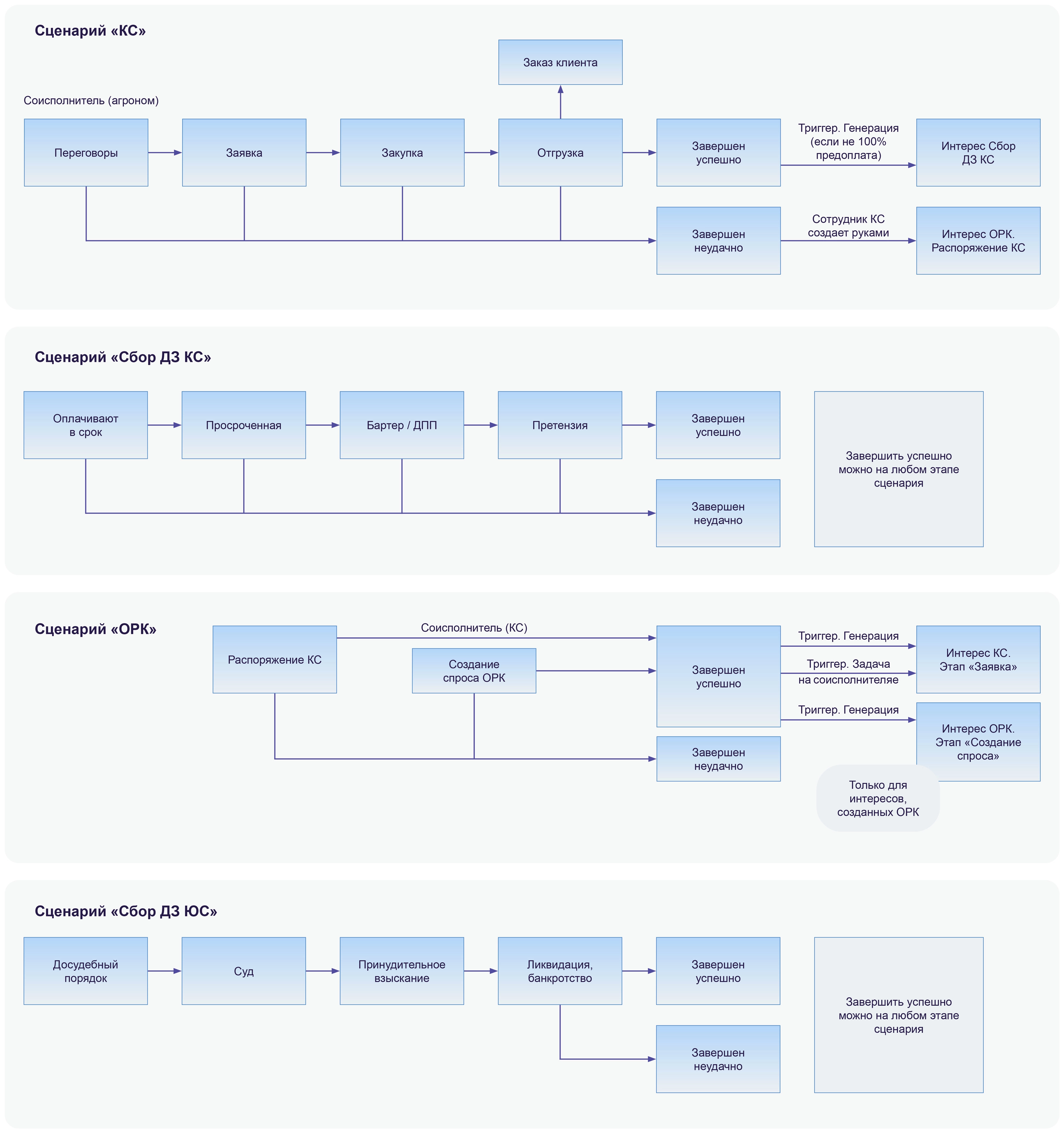
Используются следующие сценарии отработки потенциальных и текущих сделок (интересов) с клиентами:
- Сценарий «КС» — сценарий обработки интересов для коммерческой службы (КС имеет второе название «отдел продаж»).
- Сценарий «Сбор ДЗ КС» — сценарий работы с дебиторской задолженностью для коммерческой службы (КС).
- Сценарий «ОРК» — сценарий обработки интересов для отдела по работе с клиентами (ОРК имеет второе название «отдел агросопровождения»).
- Сценарий «Сбор ДЗ ЮС» — сценарий работы с дебиторской задолженностью для юридической службы (ЮС).

Достигнуты следующие результаты:
- Планирование и отслеживание коммуникаций через АРМ «Календарь пользователя» привели к сокращению трудозатрат в подразделениях на 80%. В частности, подготовка еженедельного отчета о встречах с клиентами занимает не более 0,5 часа у каждого менеджера.
- Ведение документов «Демо-опыт» и «Агропрогноз», а также аналитических отчетов к ним позволило ускорить получение управленческой отчетности на 70%.
- Отслеживание интересов по сценариям продаж, на основании которых формируются заказы клиента в разделе «Продажи», ускоряет обработку заказов на 20%.
- Проработка интересов по сценарию для юридической службы (полный цикл обработки просроченной дебиторской задолженности) привело к сокращению дебиторской задолженности на 10%.
- Внедрение модуля 1С:CRM КОРП помогло компании существенно улучшить управление и контроль за существующими процессами продаж, а также регламентировать взыскание просроченной дебиторской задолженности.


Денис Гусаревич, начальник отдела развития и сопровождения ИТ-систем
Внедрение «1С:CRM. Модуль для 1С:ERP» помогло нашей компании существенно улучшить управление и контроль за существующими процессами продаж, а также повысить исполнительскую дисциплину через предоставление удобных инструментов планирования коммуникаций с клиентами. В частности затраты времени руковолителей отделов на проверку еженедельных отчетов по взаимодействиям с клиентами снизились более чем в 2 раза. Планируется развитие функционала CRM: интеграция с трекингом, улучшения настройки интерфейсов, разработка АРМ «Биопотенциал» для консолидации данных о клиенте в одном рабочем месте.