В компании «Наш Инструмент» автоматизировано финансовое планирование и детализированный учет затрат на закупку продукции. Особенностью проекта стала необходимость учета сложных логистических операций с использованием морского и железнодорожного транспорта с пересечением границ. Проведена адаптация ERP-системы для обеспечения корректного учета всех этапов поставок — от формирования заказа до финальной оплаты.
ООО «Наш Инструмент» занимается оптовой торговлей ручным строительным инструментом. География работы компании — вся Россия. Обеспечивает комплексные поставки, включая логистику и сервисное обслуживание.
Цели проекта:
- Создать гибкий механизм финансового планирования, учитывающий нестандартные условия оплаты и особые правила соглашений
- Оптимизировать взаиморасяеты, доработать механизмы взаимозачетов с поставщиками для снижения ошибок и ускорения процессов.
Задачи проекта:
- Автоматизировать учет затрат, перейти к детализированному учету не только по заказам поставщикам, но и в разрезе каждого контейнера с товаром.
- Адаптировать платежный календарь под требования заказчика
- Исключить ручной труд.
- Отказаться от использования Ms Excel для контроля логистики.
- Интегрировать все процессы в «1С:ERP Управление предприятием».
Компания столкнулась со сложной ситуацией в части финансового планирования закупочной деятельности, ввиду того, что изначально стандартные механизмы платежного календаря ERP-системы не могли учесть особенности работы в том числе:
- необходимость учета сложных логистических операций с использованием различных способов доставки;
- необходимость в ручном контроле логистических процессов с использованием Ms Excel;
- необходимо было учитывать изменение условий на всех этапах любых параметров соглашений (изменение поставщика, номенклатуры, сроков, стоимости продукции, стоимость услуг и прочее).
В рамках проекта были выполнены следующие работы:
- Проведен глубокий анализ ERP-системы на базе «1С:ERP Управление предприятием» компании-заказчика.
- Автоматизировано формирование платежных документов при прохождении закупаемой продукции ключевых точек логистического маршрута.
- Адаптирован платежный календарь, выполнена доработка системы под нестандартные условия оплаты.
- Доработан механизм автоматического оперативного пересчета платежей на любом этапе в случае любых изменении условий поставок, при изменениях в количестве, качестве продукции, изменению условий соглашений или замене поставщика.
- Усовершенствована система взаимозачетов с поставщиками.
- Реализован детализированный учет затрат по каждому контейнеру с товаром.
Внедренные решения затронули работу более 200 пользователей в 10+ компаниях холдинга.
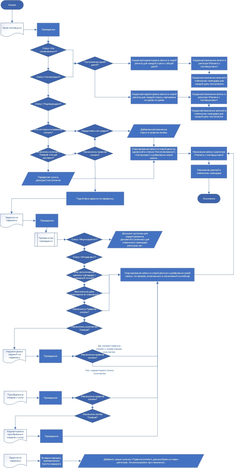
Схема реализации бизнес-процессов (кликните, чтобы увеличить)
Доработка затронула базу ERP управляющей компании, в которой происходит учет процесса закупки для всех компаний холдинга (на момент проекта — 15 компаний в регионах РФ и Казахстана).
Проект был реализован в условиях сложных бизнес-процессов:
- Сложные логистические цепочки поставок продукции. Соглашение может включать не только стандартные варианты оплаты, такие как «предоплата» или «кредит», но и сложную схему дополнительных контрольных точек маршрута, при достижении которых возникает необходимость в оплате части заказа. Например, при достижении таможни в стране получателе или при отправке из порта контейнера по морю. Реализован механизм, позволяющий добавлять любое количество точек для оплаты, с учетом выполненных предоплат, отсрочек и других переменных факторов — Изменение количества, качества, состава продукции, вплоть до замены соглашения и поставщика.
- Разнородные составы заказов в контейнерах. Ввиду большого логистического плеча и длительных сроков производства — состав отправляемого контейнера может содержать только часть товаров по заказу, или быть смешанным из нескольких заказов. Был реализован механизм, позволяющий отслеживать необходимость оплат на всех этапах движения контейнера по логистической цепочке в разрезе каждого отдельного заказа. С учетом выполненных предоплат, отсрочек, возможного изменения товара в контейнере по количеству, качеству, или номенклатурному составу в любой момент движения.
- Необходимость учета различных условий соглашений с поставщиками, работа с разными видами транспорта, большого количества вовлеченных пользователей (200+) в географически распределенных компаниях холдинга.
После адаптации система стала полностью соответствовать потребностям заказчика, охватив все этапы — от закупки до оплаты. Несмотря на сложность, все поставленные задачи были успешно решены, система соответствуют бизнес-процессам заказчика и продолжает эффективно работать в текущей эксплуатации.
Сократились кассовые разрывы
Уменьшилась дебиторская задолженность
Проект оптимизировал управление денежными средствами, ускорил процессы и повысил финансовую устойчивость компании. В ходе работы были получены следующие результаты.
Автоматизация финансовых процессов:
- Внедрен автоматизированный учет затрат по каждому контейнеру с детализацией по заказам, номенклатуре и поставщикам.
- Исключен ручной ввод данных в Ms Excel — все операции теперь выполняются в ERP-системе.
- Повышение точности финансового планирования:
- Платежный календарь адаптирован под нестандартные условия оплаты и логистические маршруты.
- Устранены ошибки, связанные с ручным учетом и несвоевременным отражением изменений.
- Оперативный контроль платежей:
- Документы на оплату формируются автоматически при достижении товаром контрольных точек доставки.
- Внедрен механизм мгновенного пересчета сумм при изменении условий поставки, замене поставщика или корректировке заказов.
- Оптимизация работы с поставщиками:
- Упрощен и ускорен процесс взаимозачетов за счет автоматизированного учета выполненных обязательств.
- Снижены риски финансовых расхождений и конфликтных ситуаций.
Проект обеспечил значительную экономическую эффективность за счет:
- сокращения кассовых разрывов на 40%;
- ускорения согласования платежей с 3 дней до 4 часов;
- повышения точности прогнозирования (снижение ошибок с 15% до 3%),
- уменьшения дебиторской задолженности на 20–35%.
Обеспечена единая система учета для всех регионов, включая сложные логистические схемы. Внедренные изменения значительно повысили эффективность финансового управления, обеспечив точность планирования, контроль исполнения обязательств и снижение операционных рисков.
