В судоходной компании «Волжское пароходство» построена единая информационная среда оперативного учета на базе «1С:ERP Управление предприятием 2». Создана масштабная система по управлению флотом и судоходной компанией. Она охватывает все подразделения компании, в том числе 2 удаленных офиса в городах Бор и Волжский, а также 200 самоходных единиц флота. На платформе «1С» построена уникальная отраслевая подсистема учета. В едином контуре обеспечен учет всех направлений работы флота: нефтеналивного, речного и морского сухогрузного.
Акционерное общество «Судоходная компания «Волжское пароходство» (АО «Волга-флот») — одна из крупнейших судоходных компаний России, выполняющая грузовые перевозки на внутренних водных путях России, в сообщении «река-море» и международных морских направлениях. В навигацию работают более 250 судов сухогрузного и танкерного флота.
Цели проекта:
- Обеспечить пользователей оперативной и достоверной информацией о работе флота, необходимой для быстрого принятия управленческих решений на всех уровнях компаний.
- Организация эффективного контроля и управления бизнес-процессами со стороны руководства компании.
- Снижение затрат на поддержку информационных систем за счет их унификации.
- Снижение стоимости миграции процессов в корпоративные системы учета.
Задачи проекта:
- Оптимизация трудозатрат на подготовку консолидированной информации о выполненных перевозках за счёт сквозного процесса обработки документов.
- Реализация планирования и учета работы всех видов флота, включая барже-буксирные составы;
- Масштабируемость системы для возможности в дальнейшем добавлять дополнительные организационные единицы, данные и функциональность.
До начала проекта в компании начался процесс трансформации бизнес-процессов. Трансформация потребовала изменений: необходимо было IT-решение, которое бы поспособствовало завершению структурных изменений в компании, объединило учет по всем подразделениям компании и помогло дальнейшему росту и развитию бизнеса.
До этого на предприятии использовалось до 7 информационных систем по обработке финансовых документов и оперативных данных. Сбор отчетности был трудоемким и занимал до 7 дней.
Руководство компании ставило перед бизнесом и IT задачи оперативного получения качественной и достоверной информации для принятия управленческих решений. Необходимо было привести инвентаризацию и оптимизацию существующих в компании процессов к целевому состоянию, что потребовало внедрения универсального программного решению для учета работы флота.
На российском рынке ПО не нашлось современного решения по управлению флотом и судоходными компаниями, позволяющего выполнять все функции в едином контуре. Были изучены как наработки сообщества, так и собственный многолетний опыт автоматизации, который в итоге и было решено объединить и создать отраслевое решение на технологической платформе «1С» и на базе «1С:ERP Управление предприятием 2».
Для реализации поставленных задач по созданию единой информационной среды оперативного учета в АО «Судоходная компания «Волжское пароходство» был выбран программный продукт «1С:ERP Управление предприятием 2».
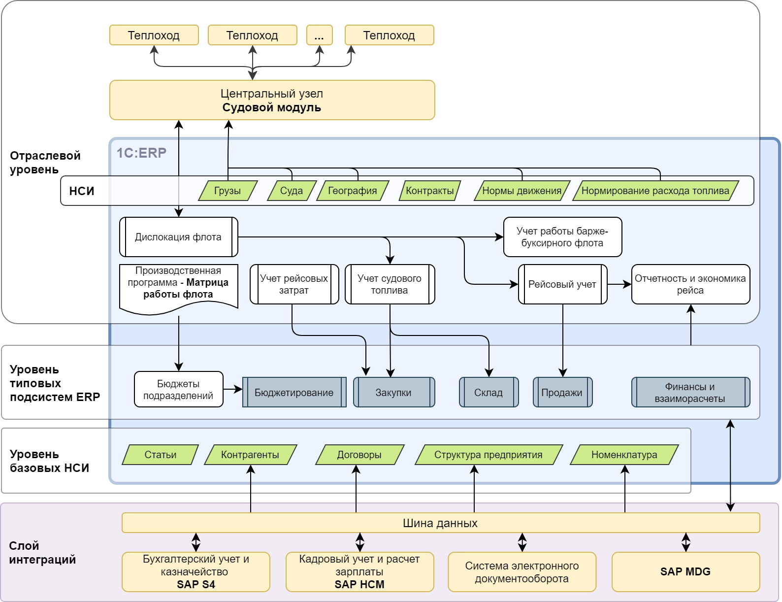
Особенность проекта по внедрению системы «1С:ERP Управление предприятием 2» заключается в масштабе компании и охватываемых системой подразделений, в том числе 200 судов, на которых развёрнут отдельный программный продукт — «Судовой модуль».
Команде внедрения удалось создать необходимый функционал на платформе «1С:Предприятие 8» и встроить его в типовые механизмы 1С:ERP. Так, например, Судовой модуль полностью интегрирован в единое информационное пространство.
Разработана сложная отраслевая функция по контролю денежных средств и лимитов по нескольким подразделениям и бюджетным статьям внутри одного документа.
Технологии и программные продукты:
- HTTP и веб-сервисы;
- распределенные информационные базы;
- доступ на уровне записей (оптимизированный вариант БСП);
- регулярные выражения;
- 1С:Аналитика.
Все подсистемы реализованы в виде модулей с возможностью расширения объектов интеграции.

Масштаб проекта:
- Команда проекта — до 25 человек одновременно.
- 200 удаленных подразделений (теплоходы)
- Автоматизировано — 700 рабочих мест (АРМ)
- Месячный объем отражаемых операций:
-
- до 600 заказов клиентов;
- до 460 рейсов;
- до 3700 первичных финансовых документов;
- до 25000 хозяйственных операций.
- Уникальная отраслевая система.
Разработана масштабная и уникальная система по управлению флотом и судоходными компаниями, позволяющего выполнять все функции оперативного учёта в едином контуре. Разработан отраслевой функционал для учета работы флота, позволяющий:
- получать первичные данные по работе флота и выполнения плана перевозок;
- вести НСИ в части судов, рейсов, сложных условий фрахтовых контрактов, географии, эксплуатационных операций, норм расхода топлива и ходового времени по маршрутам;
- отражать и контролировать выполнение производственно-финансового плана каждого отдельного подразделения флота и в целом по компании;
- рассчитывать и выставлять штрафные санкции (демередж) несколькими способами;
- отслеживать текущее состояние и местонахождение судов, вести дислокацию флота;
- организовать взаимодействие береговых служб и судов в единой информационной среде;
- формировать сложную структуру затрат по грузоперевозкам барже-буксирными составами, распределять затраты по времени, расстоянию, грузообороту;
- вести учет судового топлива, бункеровок и расчета акцизов к возмещению.
Разработан дополнительный функционал учитывающий особенности каждого из видов флота — нефтеналивного, морского и речного сухогрузного.
Разработан механизм планирования (производственная программа) в виде матрицы работы флота по рейсам и грузопотокам.
- Масштаб организационных изменений.
В период проекта произошли 3 серьезных организационных изменения:
- завершилась трансформация организационной структуры управления и переход к целевой модели бизнес-процессов;
- проведено объединение судоходных активов внутри Транспортного холдинга. Это привело к необходимости объединить учетные системы;
- передача функций бухгалтерского учета, налогового учёта, кадрового администрирования и расчёт заработной платы на аутсорсинг.
Вышеприведённые изменения учитывались в ходе реализации проекта и поддерживались на уровне программного продукта.
- Распределенная система.
Система охватывает транспортный комплекс компании, в который входит более 200 судов работающих в условиях неуверенного приёма связи. Для них были разработаны дополнительные инструменты контроля обменов, распределенной базы и каналы получения информации.
Ускорилась обработка заказов клиентов
Снизились трудозатраты в подразделениях
Ключевые итоги проекта:
- Создана масштабная система с уникальным отраслевым функционалом на базе «1С:Предприятие 8».
- Настроены процессы согласования и контроля БДДС. Настроены роли участников процесса.
- Обработка рейсов и грузоперевозок (заказов клиентов) ускорилась на 10%. За счет формирования и отслеживания графиков платежей улучшилась работа с дебиторской задолженностью.
- Время закрытия рейсов (подведения итогов) сократилась на 20%.
- Повысилась достоверность информации по компании.
- Трудозатраты в подразделениях по обработке производственных операций сократились на 5% за счет сокращения дублирования информации в разных информационных системах.
- Сократилось время сбора и обработки рейсовых данных с теплоходов на 10%
- Время на получение оперативной и сводной рейсовой и статистической отчетности по перевозкам сократилось на 15%.