В Самарской городской больнице № 4 автоматизирована финансово-хозяйственная деятельность. Использовались решения: «1С:Бухгалтерия государственного учреждения», «1С:Зарплата и кадры государственного учреждения», «1С:Аптека», «1С:Управление автотранспортом», «1С:Документооборот». В результате автоматизации повысилось качество медицинских услуг для граждан, уменьшилось время на согласования документов, бумажный документооборот сократился на 50%, снизился «человеческий» фактор (уменьшилось количество ошибок). Процесс согласования заявок на закупку стал более прозрачен, стала возможным определить на каком этапе согласования происходит задержка.
Государственное бюджетное учреждение Самарской области «Самарская городская больница № 4» состоит из круглосуточного стационара и поликлиники. В больнице проводятся различные медицинские осмотры и освидетельствования, в том числе на наличие медицинских противопоказаний к управлению транспортным средством, владению оружием, оформление «Санитарных книжек», периодические профилактические осмотры.
Цели проекта :
- Повысить качество оказания медицинских услуг для граждан.
- Выполнить показатели единого цифрового контура в сфере здравоохранения Российской; Федерации посредством модернизации и разработки функционала для информационной поддержки принятия управленческих решений.
Задача проекта: комплексная автоматизация финансово-хозяйственной деятельности в Самарской городской больнице № 4.
До старта проекта в учреждении не использовалась информационная база с профильными конфигурациями, в связи с чем сотрудники учреждения выполняли двойную работу. Например, сотрудник осуществляющий списание лекарственных средств, вручную создавал отчет об поступивших ему лекарственных средствах и списанных им, далее подавал эти сведения в бухгалтерию, где бухгалтер в учетной системе создавал необходимые записи для отражения движения лекарственных средств на счетах бухгалтерского учета.
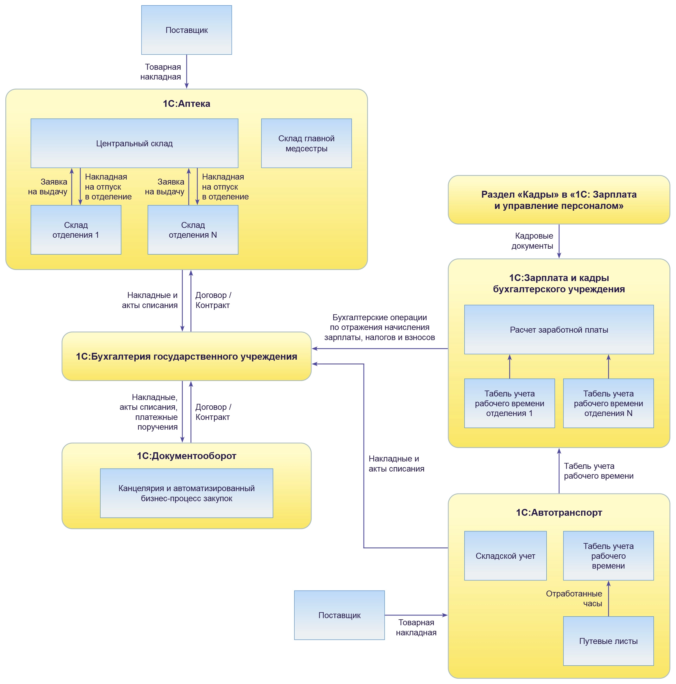
Система автоматизации финансово-хозяйственной деятельности учреждения построена на базе следующих решений:
- «1С:Бухгалтерия государственного учреждения».
- «1С:Зарплата и кадры государственного учреждения».
- «1С:Аптека».
- «1С:Управление автотранспортом».
- «1С:Документооборот».
Для каждой вышеперечисленной конфигурации были созданы отдельные информационные базы.
Автоматизированы области:
- Учет лекарств и изделий медицинского назначения.
- Учет рабочего времени водителей с использованием путевых листов, складской учет запчастей, шин и агрегатов.
- Бизнес-процесс формирования заявки на закупку.
- Электронная форма табеля учета рабочего времени.

Схема взаимодействия
Первичные документы вносятся в профильную конфигурацию пользователем 1 раз и затем первичный документ в виде объекта передается в соответствующую учетную подсистему. Также в учреждении внедрены электронные табели учета рабочего времени, т.е. автоматизирован сбор табелей для расчета заработной платы.
Количество рабочих мест:
- «1С:Бухгалтерия государственного учреждения» — 6 пользователей;
- раздел «Кадры» в «1С:Зарплата и управление персоналом. — 7 пользователей (планово-экономический отдел и отдел кадров);
- «1С:Зарплата и кадры государственного учреждения». — около 60 пользователей (27 отделений, администрация учреждения, расчетная группа);
- «1С:Аптека» — около 30 пользователей (отделения и центральный склад);
- «1С:Управление автотранспортом» — 2 пользователя; «1С:Документооборот» — 40 пользователей (отдел закупок, инициаторы закупок, руководители отделов).
- Работу с разделами системы осуществляют профильные специалисты.
- контроль за фондом оплаты труда и штатным расписание осуществляют экономисты в разделе «Кадры» в «1С:Зарплата и управление персоналом»;
- кадровый учет персонала осуществляют сотрудники отдела кадров в разделе «Кадры»;
- в «1С:Бухгалтерия государственного учреждения» расчетная группа бухгалтерии осуществляет ТОЛЬКО расчет заработной платы.
- в «1С:Учет автотранспорта» главный механик осуществляет учет:
- отработанного времени водителей на основании путевых листов,
- учет расхода ГСМ,
- учет ремонтов,
- складской учет шин, агрегатов.
- в «1С:Аптека» учет лекарственных средств осуществляют фармацевты и медицинские работники.
- Автоматизирован бизнес-процесс согласования заявки на закупку. С последующей трансформацией заявки на закупку в договор/контракт и использованием полученного договора/контракта в системах «1С:Бухгалтерия государственного учреждения» и «1С:Аптека».
- Исключена двойная работа сотрудников, когда одна и та же информация обрабатывается в бумажном виде разными сотрудниками.
- Автоматическое формирование документов в конфигурации БГУ на основании полученных данных из других профильных ИБ.
- Единая НСИ для всех используемых в учреждении информационных системах.
Сократился бумажный документооборот
После реализации проекта значительно выросло качество оказания медицинских услуг для граждан.
- Снижена трудоемкость работы медицинского персонала за счет сокращения потерь рабочего времени на выполнение работ по сбору, систематизации, подготовке и оформлению информационно-справочных и отчетно-статистических документов.
- Уменьшено количество ошибок в бухгалтерском учете за счет снижения «человеческого» фактора.
- Процесс согласования заявок на закупку стал более прозрачен, стала возможным определить на каком этапе согласования происходит задержка.
- Справочник НСИ с помощью оптимизации уменьшился на 30% и приведен в соответствие к федеральным стандартам.
- Учреждение отказалось от ведения внутреннего бумажного документооборота на 50%.
