В международной корпорации Kartli построили и внедрили единую систему управления на базе решения «1C:ERP Управление предприятем». Ввод, подготовка и хранение первичных документов и нормативно-справочной информации всех предприятий группы организованы в единой базе данных. Реализован механизм ведения и загрузки национальных курсов валют стран регистрации предприятий группы «KARTLI», а такж механизм универсального хранилища иностранных представлений справочников. После внедрения прибыль компании выросла на 15%, а себестоимость снизилась на 6%.
«KARTLI» — это транснациональная корпорация, включающая 11 компаний оптовой торговли полимерным сырьем и IT-компанию. Ежегодно группа «KARTLI» отгружает более 400 тысяч тонн полимерного сырья. Подразделения группы зарегистрированы в Швейцарии, Беларуси, Российской Федерации, Казахстане, Узбекистане, Украине, Грузии, Турции, США, Китае.
Цели проекта:
- Разработать систему управления транснациональной корпорацией «KARTLI», основанную на принципах распределения ответственности за использование активов группы «KARTLI» (объект управления → субъект управления → показатели, где объектом управления является «компания — вид продукции», субъектом — руководитель отдела группы «KARTLI»), в частности:
- механизм управления активами группы KARTLI;
- механизм получения всей необходимой управленческой информации (финансового результата, прибыли от продаж, складских остатках) в режиме реального времени.
- Создать механизм управления транснациональной корпорацией «KARTLI», в частности:
- единую базу для хранения всей первичной, нормативно-справочной, договорной документации по группе «KARTLI»;
- единую удобную систему визуализации управленческих данных на мобильных и стационарных устройствах с широким использованием графических инструментов;
- единую базу данных для хранения всех внутренних нормативных документов группы «KARTLI».
- Разработать механизм организации мультивалютного учета.
- Оптимизировать процесс логистики: создать на базе «1C:ERP» механизм оформления мультимодальных и морских перевозок.
Задачи проекта: построить и внедрить единую систему управления транснациональной корпорацией на базе решения «1C:ERP Управление предприятем».
В связи с непрерывным ростом поставок за рубеж за последние 1,5 года и особенностями импортно-экспортных сделок группа «KARTLI» столкнулась с необходимостью разработки единой системы управления транснациональной корпорацией и механизма организации мультивалютного учета.
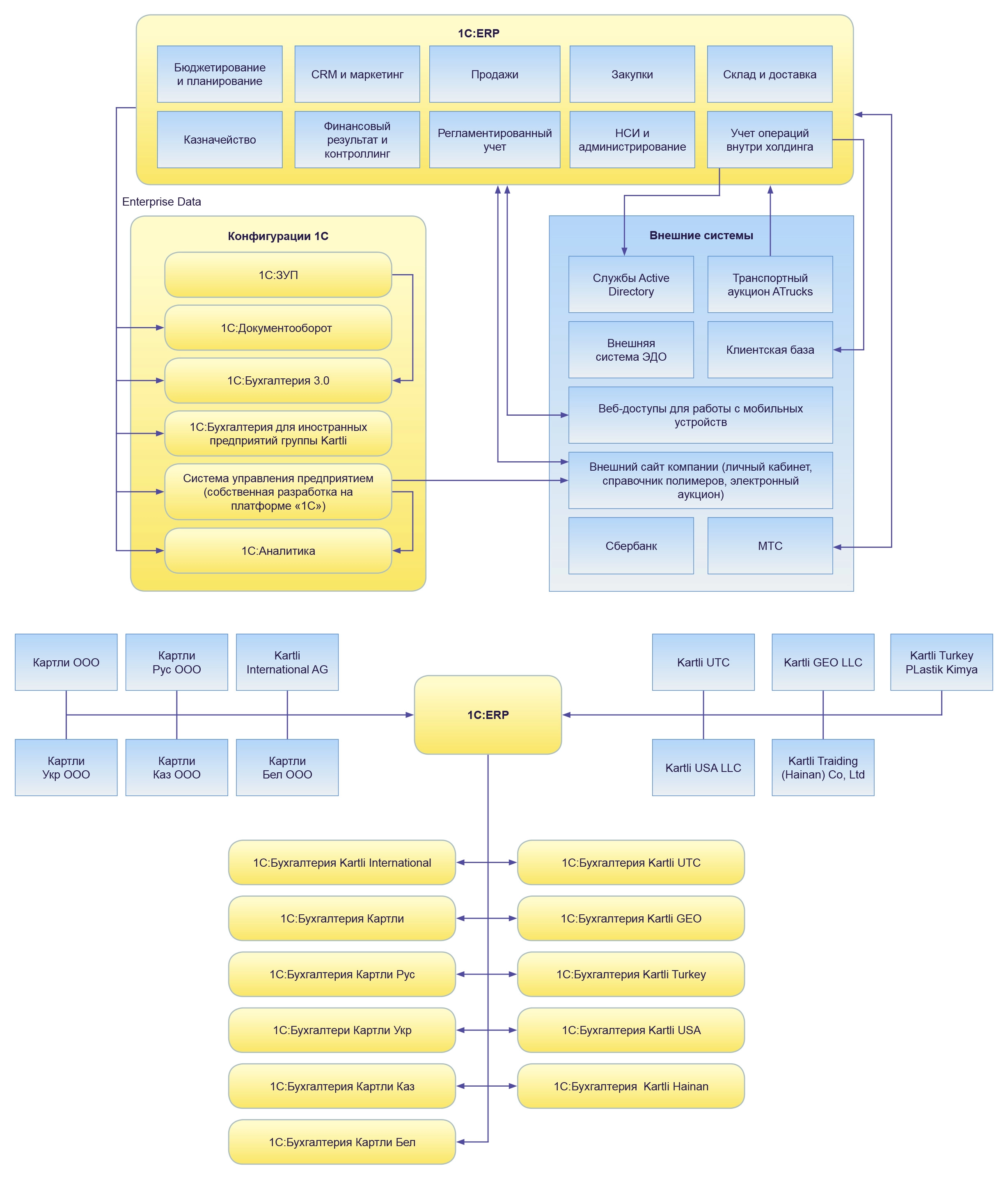
Единая система управления построена на базе следущих решений:
- «1С:ERP Управление предприятием»:
-
- управление производством;
- управление финансами и бюджетирование;
- казначейство;
- регламентированный учет;
- управление продажами;
- управление взаимоотношениями с клиентами;
- управление закупками;
- управление складом и запасами.
- «1С:Зарплата и управление персоналом КОРП».
- «1С:Бухгалтерия».
- «1С:Бухгалтерия 8 для Казахстана».
- «1С:Бухгалтерия 8 для Беларуси».
- 1С:Бухгалтерия 8 для Узбекистана.
Архитектура взаимодействия информационных систем (кликните, чтобы увеличить)
- Ведение и загрузка национальных курсов валют.
- Универсальное хранилище иностранных представлений справочников и их реквизитов.
- Система согласования, формирования, отправки, проверки, хранения сканов и оригиналов первичных и договорных документов.
- Учет оперативных остатков на складах организаций.
- Учет движения товаров в пути на основе логистических данных при долговременных доставках.
- Расчет оценочной себестоимости остатков на складах и формирование финансового результата продаж в нескольких валютах. Для целей оперативной оценки деятельности (оптовые продажи) и учета основного актива (товары на складах) были спроектированы отчеты в нескольких валютах (валюте регламентированного учета группы компании – рубли, валюте регламентированного учета организации, валюте продажи, валюте закупки) с учетом дополнительных нормативных и фактических затрат.

Снизилась себестоимость
Увеличилась прибыль
Сократилась дебиторка
- Ввод, подготовка и хранение первичных документов и нормативно-справочной информации всех предприятий группы «KARTLI» организованы в единой базе данных на основе конфигурации «1С:ERP Управление предприятием 2.4».
- Реализован механизм ведения и загрузки национальных курсов валют стран регистрации предприятий группы «KARTLI».
- Реализован механизм универсального хранилища иностранных представлений справочников «1С:ERP».
- Спроектирована и разработана система учета первичных, договорных и иных документов на основе механизма присоединённых файлов и разработанных бизнес-процессов.
- Организована система хранения и архивации документов.
- В «1С:ERP» реализован отдельный контур оперативного учет остатков на складах и товаров в пути на основании статусов документа «транспортная накладная» с возможностью получения информации о складских остатках в режиме реального времени.
- Реализован механизм расчета прогнозируемых остатков на складах организации группы «KARTLI», исходя из данных о количестве товара, ранее заказанного / зарезервированного, планируемого к доставке на склад / покупателю, а также к перемещению на другой склад.
- Спроектированы отчеты по учету оценочной стоимости остатков на складах и финансовый результат продаж в нескольких валютах с использованием как данных обработки первичных документов (УПД, ТТН, ГТД, платежных документов и т.д.), так и нормативных данных (ставка кредита, стоимость хранения на складе (на тонну), стоимость погрузочно-разгрузочных работ (на тонну)), а также с учётом всех затрат (закупочной стоимость товара, стоимости погрузочно-разгрузочных работ, стоимости хранения на складах, расходов на банковские услуги, стоимости доставки и т.д.).
- Разработан механизм управления активами группы «KARTLI»: спроектированы отчеты по расчету средней стоимости активов на ежедневной основе, расчету рентабельности активов на основании основного инструмента управления группой «KARTLI» — матрицы ответственности.
- Разработан механизм оформления мультимодальных перевозок с возможностью формирования нескольких транспортных накладных по одной «Реализации товаров и услуг».
- Разработан механизм оформления морских перевозок: для логистов группы «KARTLI» разработан новый документ «лот», содержащий информацию о номере резервирования судна, перевозчике, базисе поставки, плановой дате отбытия и прибытия судна и т.д.
- Разработан механизм онлайн-выставления счёта клиенту, когда при отправке печатной формы из «1С:ERP» документ становится доступным к скачиванию в личном кабинете покупателя.
- Для оперативного управления в «1С:ERP» разработан ряд управленческих отчетов с целью контроля достижения организацией группы «KARTLI» её стратегических целей, контроля качества и полноты ввода необходимых в «1С:ERP» данных, а также своевременного принятия мер при наличии в системе отклонений / ошибок.
- Доработан типовой механизм конфигурации «1С:Бухгалтерия 3.0»: для корректного ведения бухгалтерской и налоговой отчетности по всем организациями е корпорации е разработан механизм загрузки в стандартную конфигурацию курсов национальных банков стран государственной регистрации компании группы.
- Для внешних (поставщиков и покупателей группы «KARTLI») и внутренних пользователей (сотрудников группы KARTLI) разработаны сервисы «Личный кабинет» и механизм выгрузки отчетов из «1С:ERP» в личный кабинет пользователя.
- Для взаимодействия с иностранными агентами продаж группы в разных часовых поясах разработан личный кабинет иностранного агента продаж.
- Произведена адаптация использования сервисов «Личный кабинет» как на стационарных, так и на мобильных устройствах, разработана мощная система визуализации данных с широким использованием графических инструментов (круговых диаграмм, графиков, гистограмм и т.д.).
- На основе «1С:БСП» разработана конфигурация «Система управления предприятием» для структурирования разного рода данных (таблиц в формате .xlsx, структурированных по каталогам файлов) из разных источников («1С:ERP Управление предприятием 2.4», «1С:Зарплата и управление персоналом 3.1»).
- Настроен обмен документами между организацией группы «KARTLI» и контрагентами напрямую из «1С:ERP» с использованием внешней ЭДО-системы.
Экономический эффект от внедрения:
- сокращение трудозатрат в подразделениях — 30%;
- ускорение получения управленческой отчетности — 80%;
- ускорение получения регламентированной отчетности — 25%;
- снижение объемов материальных запасов — 17%;
- сокращение расходов на материальные ресурсы — 6%;
- сокращение производственных издержек — 18%;
- сокращение операционных и административных расходов — 10%;
- рост оборачиваемости складских запасов — 10%;
- сокращение сроков исполнения заказов / оказания услуг — 25%;
- снижение себестоимости продукции / услуг — 6%;
- увеличение объема выпускаемой продукции / оказываемых услуг — 40%
- рост прибыли — 15%;
- ускорение обработки заказов — 25%;
- рост производительности труда в производстве 20%;
- сокращение дебиторской задолженности 20%.
