Команда «1С-Корпоративные системы управления» по заданию АО «Электронная Москва» г. Москвы создала облачный сервис автоматизации деятельности государственных унитарных и казенных предприятий, акционерных обществ, автономных некоммерческих организаций и фондов в городе Москве, который обеспечивает возможность единовременной работы большого количества пользователей с использованием тонкого клиента технологической платформы «1С:Предприятие» на базе технологии «1С:Fresh». За счет повышения уровня автоматизации оптимизирован процесс расчета заработной платы, бухгалтерского и налогового учета; автоматизированы процессы учета и формирования бухгалтерской и налоговой отчетности; настроены процессы интеграции данных с внешними и внутренними системами.
Акционерное общество «Электронная Москва» — ведущий поставщик комплексных ИТ-решений регионального масштаба для государственных структур и коммерческих организаций города Москвы. Оказывает услуги по организации доступа к единой системе электронного документооборота и обеспечивает подключение к облачному сервису автоматизации.
Цели проекта:
- Повысить эффективность управления и улучшение контроля качества данных.
- Упростить и автоматизировать процесс сдачи отчетности контролирующим органам.
- Обеспечить возможность получения сквозной аналитики.
Задачи проекта:
- Создать систему управления всеми организациями, работающими в сервисе.
- Унифицировать и стандартизировать учет.
- Централизовать сдачу регламентированной отчетности.
До старта проекта более 18 организаций: государственных унитарных и казенных предприятий, акционерных обществ, автономных некоммерческих организаций и фондов в городе Москве работали в локальных информационных базах с разной методологией ведения учета и имели собственную лоскутную автоматизацию бизнес-процессов на базе программных продуктов
- «1С:Бухгалтерия предприятия» (редакция 3.0),
- «1С-Рарус:Бухгалтерия для некоммерческой организации 5»,
- «БИТ:Строительство» (редакция 3.0),
- «1С:Зарплата и управление персоналом» (редакция 3.1).
Команда «1С-Корпоративные системы управления» по заданию АО «Электронная Москва» г. Москвы создала облачный сервис автоматизации деятельности государственных унитарных и казенных предприятий, акционерных обществ, автономных некоммерческих организаций и фондов в городе Москве, который обеспечивает возможность единовременной работы большого количества пользователей с использованием тонкого клиента технологической платформы «1С:Предприятие» на базе технологии «1С:Fresh».
В рамках работ по подключению к сервису унифицирована и формализована методология ведения учета в учреждениях в соответствии с требованиями органов исполнительной власти г. Москвы.
В рамках облачного сервиса для автоматизации ведения бухгалтерского и налогового учета используются программные продукты «1С:Бухгалтерия некоммерческой организации 8 КОРП» (редакция 3.0), «1С:Бухгалтерия 8 КОРП» (редакция 3.0), «Управление недвижимостью и арендой КОРП на базе 1С:Бухгалтерия 8», для автоматизации зарплатно — кадрового учета используется программный продукт «1С:Зарплата и управление персоналом КОРП» (редакция 3.1).
Были выполнены настройки интеграции между программными продуктами:
- «1С:Зарплата и управление персоналом КОРП» (редакция 3.1) и «1С:Бухгалтерия 8 КОРП» (редакция 3.0);
- «1С:Зарплата и управление персоналом КОРП» (редакция 3.1) и «1С:Бухгалтерия некоммерческой организации 8 КОРП» (редакция 3.0);
- «1С:Зарплата и управление персоналом КОРП» (редакция 3.1) и «Управление недвижимостью и арендой КОРП на базе 1С:Бухгалтерия 8».
Также настроена интеграция с локальными информационными системами организаций, такими как:
- «1С:Управление холдингом 8 КОРП»;
- BI-системы организаций (ADVANTA, Modus BI и др.);
- Подсистема информационного взаимодействия «Автоматизированная система управления городскими финансами» (ПИВ АСУ ГФ).

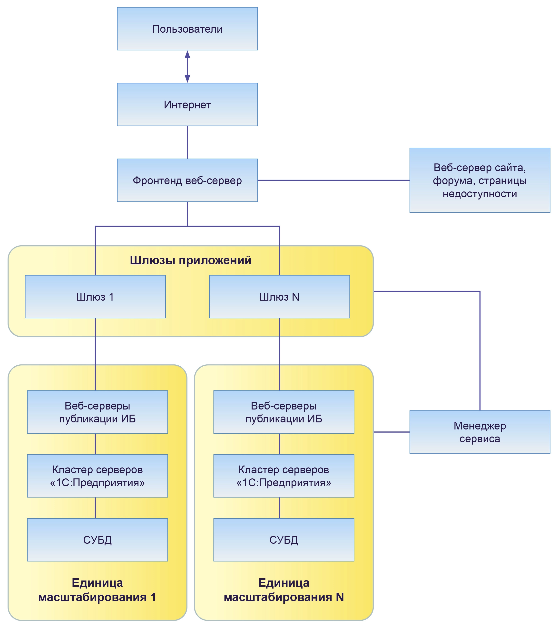
Схема архитектуры
Технология корпоративного облака позволила стандартизировать бизнес-процессы организаций и создать единый уникальный продукт, применяя гибкий подход в разработке и адаптируя ее к потребностям каждой из организаций.
Это обеспечило:
- оптимальное использование вычислительных мощностей и памяти. Ресурсы облачного сервиса позволяют масштабировать базу данных в соответствии с потребностями проекта;
- строгие меры безопасности для защиты данных. Шифрование данных, регулярное резервное копирование и защиту от несанкционированного доступа;
- высокую доступность и отказоустойчивость информационных баз. Использование резервных серверов и автоматических механизмов восстановления;
- гибкость и мобильность для пользователей. Облачные информационные базы доступны из любой точки, где есть подключение к интернету.
- возможность совместной работы. Облачные информационные базы позволяют нескольким пользователям одновременно работать с данными, что облегчает совместную работу и повышает эффективность;
- широкий спектр дополнительных возможностей. Хранилище данных, машинное обучение и аналитика, которые можно легко интегрировать с облачными информационными базами.
Сокращение трудозатрат в подразделениях
Ускорение получения управленческой отчетности
Уменьшение расходов на материальные ресурсы
В результате создания сервиса и перехода организаций в облачные информационные базы заказчик получил единое информационное пространство и надежный инструмент по централизованному управлению и оперативному сбору данных для контролирующих органов власти.
За счет повышения уровня автоматизации:
- оптимизирован процесс расчета заработной платы, бухгалтерского и налогового учета;
- автоматизированы процессы учета и формирования бухгалтерской и налоговой отчетности;
- настроены процессы интеграции данных с внешними и внутренними системами;
- разработаны процессы обмена банковскими документами с подсистемой информационного взаимодействия «Автоматизированная система управления городскими финансами» (ПИВ АСУ ГФ);
- разработаны процессы интеграции с BI-системами организаций;
- созданы механизмы гибкой настройки проводок в документах;
- разработаны инструменты для возможности изменения формы документа;
- поддержка актуального состояния систем, благодаря своевременному осуществлению обновлению;
- снижено влияние человеческого фактора на процессы;
- улучшено качество работы пользователей;
- обеспечено оперативное и точное предоставление информации для принятия управленческих решений.
В ЦИФРАХ:
- 80% — сокращение трудозатрат в подразделениях;
- 15% — ускорение получения управленческой отчетности;
- 35% — ускорение получения регламентированной отчетности;
- 20% — сокращение расходов на материальные ресурсы;
- 8% — сокращение операционных и административных расходов;
- 100% — снижение зависимости от зарубежного ПО.
Оксана Попова, администратор проектов управления по развитию облачных сервисов департамента перспективных проектов АО «Электронная Москва»
Подключение организаций к корпоративному облачному сервису позволило унифицировать и стандартизировать бизнес-процессы ведения учета, своевременно производить обновления систем в связи с изменениями законодательства, а также упростить подготовку и сбор данных в единую систему аналитики.