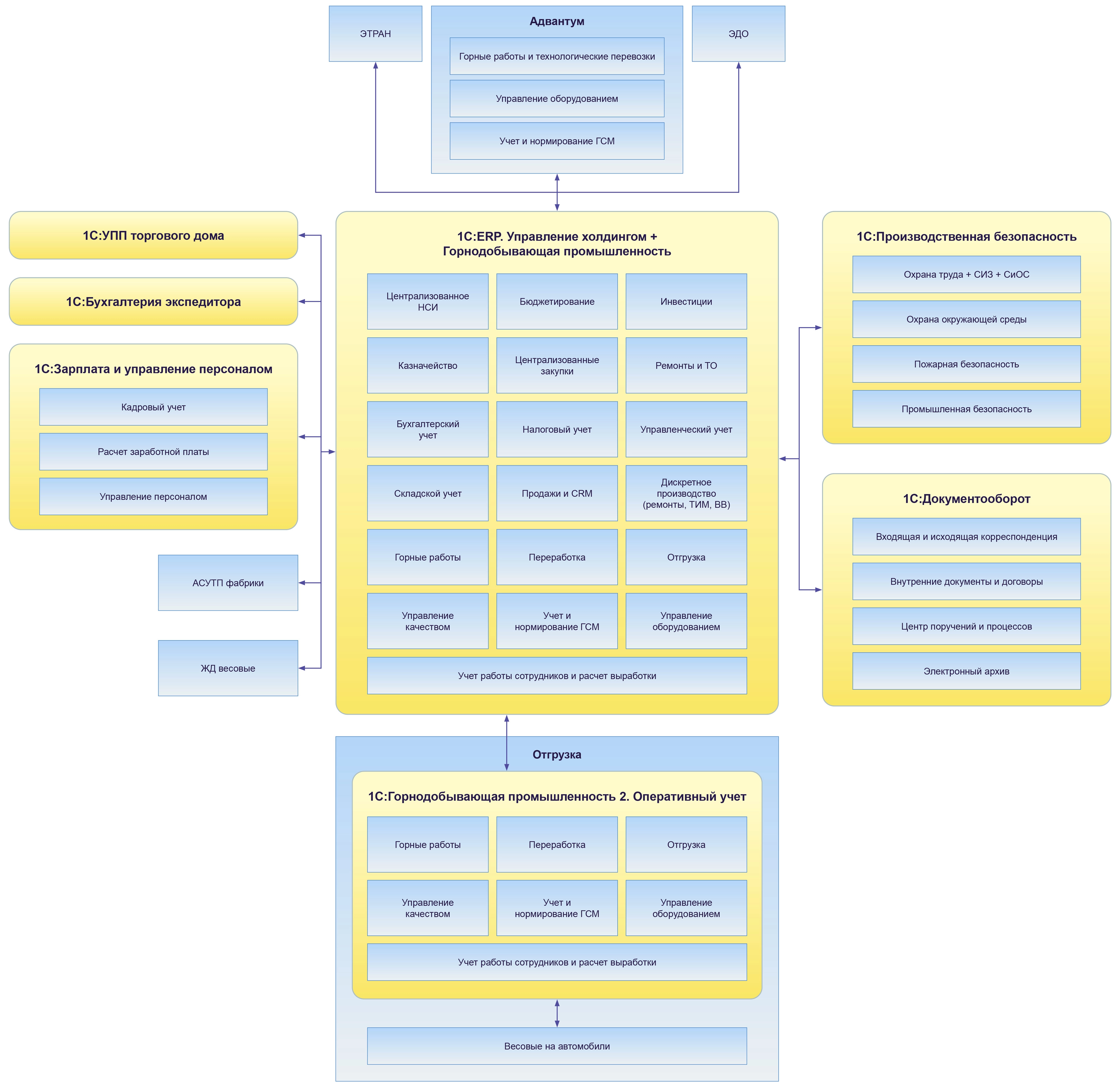
В компании «Ураласбест» построили систему комплексной автоматизации производственных процессов на базе «1С:Корпорация». На предприятии внедрена система, которая охватывает ключевые показатели финансового, управленческого, регламентированного и производственного учета, а также системы бюджетирования и управления финансами. В процессе автоматизации существенное развитие получили отраслевые подсистемы оперативного производственного учета программного продукта «1С:Горнодобывающая промышленность 2» для решения ряда дополнительных нетиповых задач.
Публичное акционерное общество «Уральский асбестовый горно-обогатительный комбинат» — это крупнейшее оснащенное современным оборудованием горно-обогатительное предприятие. Работает на базе богатейшего Баженовского месторождения. В корпоративную структуру ПАО входят 10 структурных единиц и 16 дочерних предприятий.
Цели проекта: снизить трудозатраты на ведение учета и формирование отчетности, а также расходы на поддержку ИТ-инфраструктуры за счет внедрения единого информационного пространства для управленческого, бухгалтерского, налогового и оперативного производственного учета.
Задачи проекта:
- стандартизировать и унифицировать процессы учета и формирования отчетности на предприятии в едином информационном пространстве;
- сократить сроки подготовки отчетности;
- обеспечить получение оперативных данных по разделам учета и повысить их достоверность;
- повысить качество отчетности путем унификации аналитических разрезов и процедур учета;
- повысить эффективность работы заинтересованных служб благодаря технологической централизации ведения учета и подготовки отчетности;
- обеспечить интеграцию учетных систем предприятия и автоматизированных систем управления оборудованием и весовыми комплексами.
В компании ПАО «Ураласбест» на старте проекта функционировало большое количество информационных систем (более 40). Процесс обмена данными между отделами и службами был очень трудоемким и сложным, усложнен контроль за исполнением поставленных задач и отслеживанием плановых и фактических показателей деятельности предприятия. Организация сложных систем интеграции на предприятии затрудняла выгрузку данных между информационными системами. Не было прозрачности в ключевых показателях производственных процессов и, соответственно, осуществление контроля также было затруднено.
Руководство предприятия четко понимало, что проект необходим для повышения эффективности ключевых процессов производственного и учетного цикла.
В рамках проекта внедрения автоматизированы следующие процессы:
- Управление финансами и бюджетирование:
- управление инвестиционной деятельностью;
- управление финансовой структурой группы компаний;
- управление бюджетной моделью;
- управление процессом бюджетирования;
- централизованное казначейство;
- управление договорными обязательствами;
- управление структурой владения.
- Управленческий, налоговый, бухгалтерский учет:
- учет ТМЦ;
- учет основных средств и нематериальных активов;
- учет кассовых и банковских операций с интеграцией с системами клиент-банк;
- учет займов и кредитов;
- учет продаж, в т.ч. экспортных отгрузок и расчетов по таможенным декларациям и продаж через агентов с интеграцией с базой учета агентских услуг «Бухгалтерия экспедитора»;
- налоговый учет и учет НДС, с частичной автоматизацией расчета НДПИ;
- расчет себестоимости, в т.ч. по плановым ценам;
- формирование бухгалтерской, налоговой и статистической отчетности.
- Ремонты и обслуживание оборудования.
- Оперативный производственный учет:
- планирование и учет производства взрывчатых материалов;
- планирование и учет производства теплоизоляционных материалов;
- планирование и учет горных работ, технологических перевозок, учет результатов маркшейдерских замеров;
- планирование и учет переработки продукции с интеграцией с системой управления обогатительной фабрикой «Каскад»;
- планирование и учет отгрузки продукции железнодорожным и автомобильным транспортом с интеграцией с весовыми системами и системой оперативного управления внутренними железнодорожными перевозками «Адвантум», двустороннему обмену информацией с системой ЭТРАН, учетными системами на базе «1С:Предприятие» торгового дома «Эковер»;
- планирование и учет работы оборудования с интеграцией с системой оперативного управления оборудованием «Адвантум»;
- нормирование и учет автошин на оборудовании и складах;
- нормирование и учет ГСМ;
- учет отбора проб и результатов лабораторных анализов;
- учет времени работы сотрудников и формирование табеля учета рабочего времени;
- формирование данных для расчета заработной платы на основе данных оперативного производственного учета и интеграция с программным продуктом «1С:Зарплата и управление персоналом», ред. 3.1;
- формирование производственной отчетности;
- отражение данных оперативного производственного учета в управленческом и регламентированном учете.
Для отгрузки автотранспортом запущена в эксплуатацию отдельная информационная база «1С:Горнодобывающая промышленность 2. Оперативный учет», позволившая обеспечить необходимый уровень доступности сервиса и предоставляющая данные об отгрузке в центральную базу.
В ходе проекта были выполнены работы по нагрузочному тестированию, анализу и оптимизации производительности на базе инструментов платформы «1С:Предприятие 8 КОРП» и программного продукта «1С:Корпоративный инструментальный пакет 8».
Схема архитектуры
В процессе автоматизации существенное развитие получили отраслевые подсистемы оперативного производственного учета программного продукта «1С:Горнодобывающая промышленность 2» для оптимизации решения ряда дополнительных нетиповых задач заказчика.
Выполнена интеграция с системой оперативного управления внутренними железнодорожными перевозками «Адвантум», системой управления железнодорожными перевозками «ЭТРАН», АСУ ТП обогатительной фабрики, весовыми системами.
Направление отгрузок железнодорожным транспортом и интеграции с системой «ЭТРАН» получило существенное развитие в рамках проекта по автоматизации ПАО «Ураласбест». На сегодняшний день реализован двусторонний обмен документами между «ЭТРАН» и внедренной системой автоматизации на базе программного продукта «1С:Горнодобывающая промышленность» в части заявок на перевозку грузов и железнодорожных накладных. Внедрённое решение позволяет отслеживать статусы и состояние вагонов, их перемещение от отправки вагонов грузоотправителем и контроля их дислокации до получения груженых вагонов грузополучателем. Появилась возможность планирования отгрузки в количественном и качественном выражении по способам отгрузки, направлениям, контрагентам и другим аналитикам отгрузки. Заполнение документов разгрузки и погрузки вагонов производится напрямую с помощью загрузки данных из весового оборудования.
Сокращение дебиторской задолженности
На предприятии внедрена система, которая охватывает ключевые показатели финансового, управленческого, регламентированного и производственного учета, а также системы бюджетирования и управления финансами.
Экономический эффект от внедрения:
- сокращение дебиторской задолженности — 12%;
- ускорение получения управленческой отчетности — 10%;
- ускорение получения регламентированной отчетности — 15%.
