Омский государственный университет им. Ф.М. Достоевского построил систему электронного документооборота на базе «1С:Документооборот государственного учреждения». Переход на подписание документов электронной цифровой подписью обеспечил конфиденциальность, юридическую значимость и целостность электронных документов. Снизились трудовые и временные издержки сотрудников, участвующих в процессе документооборота, нивелировались риски, связанные с искажением или потерей данных.
Омский государственный университет имени Ф. М. Достоевского — высшее учебное заведение в г. Омске; первое учебное заведение города, имеющее статус университета с момента основания. В состав ОмГУ входят 8 факультетов и 1 институт. А также центр делового образования (обособленное подразделение).
Основные бизнес-цели проекта:
- Улучшить взаимодействие между подразделениями (скорость обмена документами между факультетами, кафедрами, администрацией).
- Обеспечить соответствие требованиям регуляторов (ФЗ «Об электронной подписи», приказы Минобрнауки).
- Уменьшить бумажный документооборот и связанные с ним затраты (печать, хранение, доставка).
- Автоматизировать рутинные процессы (согласование, подписание, регистрация).
- Минимизировать потери и ошибки в документах (версионность, журналирование изменений.
- Контролировать сроки исполнения документов и дисциплину сотрудников.
- Упростить аудит и отчетность (все действия фиксируются в системе).
Задачи проекта:
- Провести обследование процессов делопроизводства университета.
- Осуществить загрузку нормативно-справочной информациию.
- Настроить документы и обработки по маршрутам согласования в соответствии с потребностями функциональных заказчиков.
- Обеспечить интеграцию с целью актуализации структуры предприятия и сотрудников из внедряемой системы кадрового учета.
До реализации проекта, для автоматизации ведения делопроизводства использовался программный продукт «Парус-Бюджет 8» (модуль «Управление деловыми процессами»).
Эксплуатирующийся модуль «Управление деловыми процессами» обеспечивал только регистрацию и учет входящей и исходящей корреспонденции, а также осуществлял хранение сканов присоединённых файлов (приказы, распоряжения и прочее).
В рамках реализации проекта были автоматизированы бизнес-процессы:
- Обработка входящих документов.
- Обработка обращений от граждан.
- Формирование и обработка исходящих документов на угловом бланке университета.
- Формирование и обработка исходящих документов на иностранном языке.
- Формирование и обработка гарантийных писем.
- Формирование и обработка служебных записок.
- Формирование и обработка служебных записок на командировочные расходы преподавателям и студентам.
- Формирование и обработка приказов по основной и административно-хозяйственной деятельности.
- Формирование и обработка распоряжений.
- Формирования и обработка положений.
- Формирование и обработка проектов договоров с контрагентами.
- Формирование и обработка соглашений.

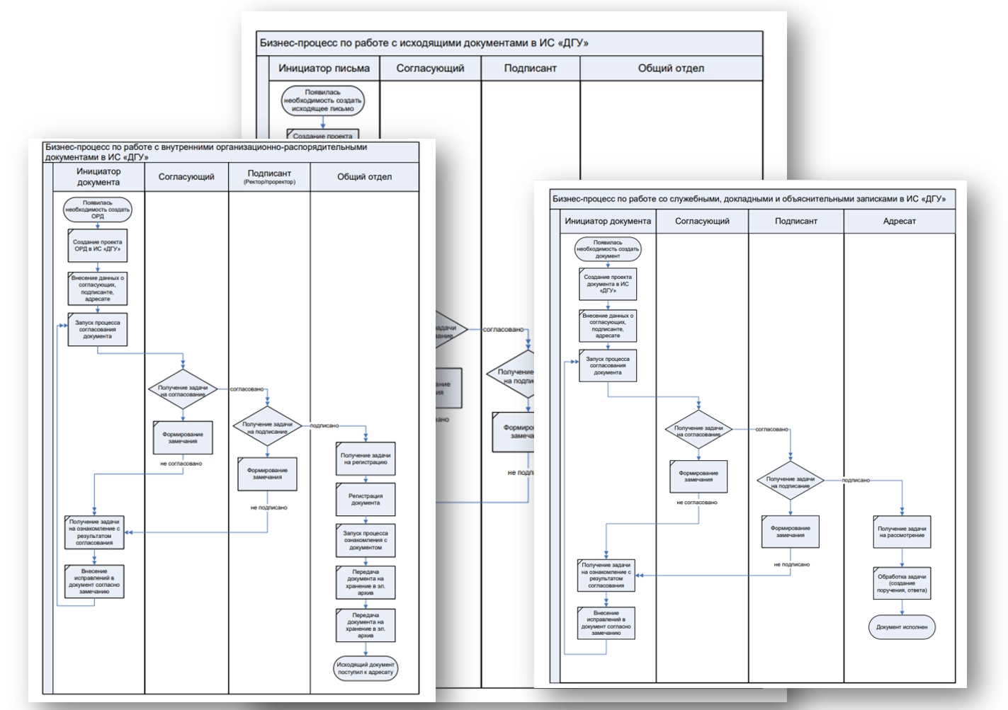
Примеры маршрутов обработки документов
Настроены специализированные формы отчетов:
- «О расходовании ЗПО»;
- «Отчет по возврату корреспонденции»;
- «Отчет по услугам почтовой связи»;


Схема интеграции
Реализован механизм контроля в рамках изменений загружаемых объектов из 1С:ЗКГУ:
В рамках реализации проекта можно отметить:
- Построение архитектуры ИС ДГУ преимущественно на основе типового функционала, прибегая только к минимальным доработкам системы (для дальнейшего снижения трудозатрат на обновление системы).
- Миграцию исторических данных из модуля «Управление деловыми процессами». (с учетом особенностей исторической системы на базе СУБД Oracle, сложности с получением данных).
- Смену ключевого руководителя проекта по внедрению на стороне заказчика уже на стадии реализации проекта, оперативное решение вопроса.
- Работу с возражениями со стороны сотрудников университета на пути перехода на электронный документооборот. Принятие волевых решений руководством вуза для массового старта работы с электронным документооборотом.
Внедрение «1С:Документооборот государственного учреждения, редакция 3.0» в ОмГУ им. Ф.М. Достоевского позволило решить широкий спектр задач:
- Переход на подписание документов электронной цифровой подписью позволил обеспечить конфиденциальность, юридическую значимость и целостность электронных документов.
- Снизились трудовые и временные издержки сотрудников, участвующих в процессе ведения документооборота, а также нивелировались риски, связанные с искажением или потерей данных.
- Появилась возможность для руководства осуществлять контроль над исполнительской дисциплиной сотрудников.
Экономический эффект от внедрения:
- Уменьшение затрат на бумажный документооборот на 50%. Ранее электронный документооборот в организации не использовался.
- Сокращение времени обработки документов на 40%, за счет оптимизации маршрутов согласования.
- Снижение количества операционных ошибок на 15% за счет стандартизации форм документов.
- Повышение исполнительской дисциплины за счет формирования соответствующей отчетности руководителями структурных подразделений университета.
