Группа «Россети» построила автоматизированную информационную систему управления казначейскими операциями на базе решения «1С:Управление холдингом». В результате в одной системе сосредоточен автоматизированный контроль всех входящих и исходящих платежей группы, реализована возможность использования в каждом дочернем обществе одного из четырех различных вариантов организации платежного процесса. Полностью автоматизирован процесс загрузки и обработки выписок по нескольким сотням банковских счетов всех дочерних и зависимых обществ группы. Трудозатраты на подготовку отчетности сократились на 80%, а операционные и административные расходы снизились на 20%. Обеспечена прозрачность процесса контроля за платежами дочерних обществ на уровне управляющей компании.
ПАО «Россети» — крупнейшая в России и мире энергетическая компания, обеспечивающая передачу и распределение электроэнергии. Протяженность линий электропередачи насчитывает 2,3 млн км. Компания владеет и управляет своими дочерними и зависимыми обществами — Межрегиональными распределительными сетевыми компаниями, Федеральной сетевой компанией, научно-исследовательскими и проектно-конструкторскими институтами, строительными организациями.
Цель проекта: повышение эффективности процесса управления финансовыми потоками компаний группы.
Задачи проекта:
- Стандартизация процессов принятия и погашения финансовых обязательств.
- Автоматизация процессов принятия и погашения финансовых обязательств части:
- планирования и исполнения платежей;
- управления банковскими и небанковскими счетами.
- Управление ликвидностью и финансовыми сделками.
- Оперативное формированиесоответствующей казначейской отчетности.
До внедрения «1С:Управление холдингом» функции казначейского контроля на уровне группы не были автоматизированы. Для решения задач по управлению ликвидностью использовался Excel. Сетевая отчетность от дочерних и зависимых обществ по финансовым сделкам собиралась с помощью шаблонов Excel-файлов и консолидировалась вручную
Автоматизированная информационная система управления казначейскими операциями (АИС УКО) построена на базе решения «1С:Управление холдингом». Автоматизированы следующие функции:
- Учет договоров.
- Учет и хранение документов.
- Формирование отраслевой отчетности.
- Бюджетирование, финансовое планирование.
- Консолидация данных.
- Управление денежными средствами (казначейство).
- Управление ликвидностью и краткосрочным внутригрупповым финансированием.
- Интеграционные решения с банками: Сбербанк, Газпромбанк, Банк ВТБ, АБ Россия.
- Управление финансовыми сделками.
- Учет банковских и небанковских счетов.
- Учет договоров расчетно-кассового обслуживания и полномочий.
- Валютный контроль.
- Управление оповещениями.
- Ведение и управление нормативно-справочной информацией.
Организационный объем проекта включает все дочерние и зависимые общества .
Количество автоматизированных рабочих мест — 2300.
Одновременно работающих — до 1000 пользователей.
Система подключена к шлюзам одновременно 4 банков для загрузки выписок в онлайн режиме (Сбербанк, Газпромбанк, ВТБ, АБ Россия).
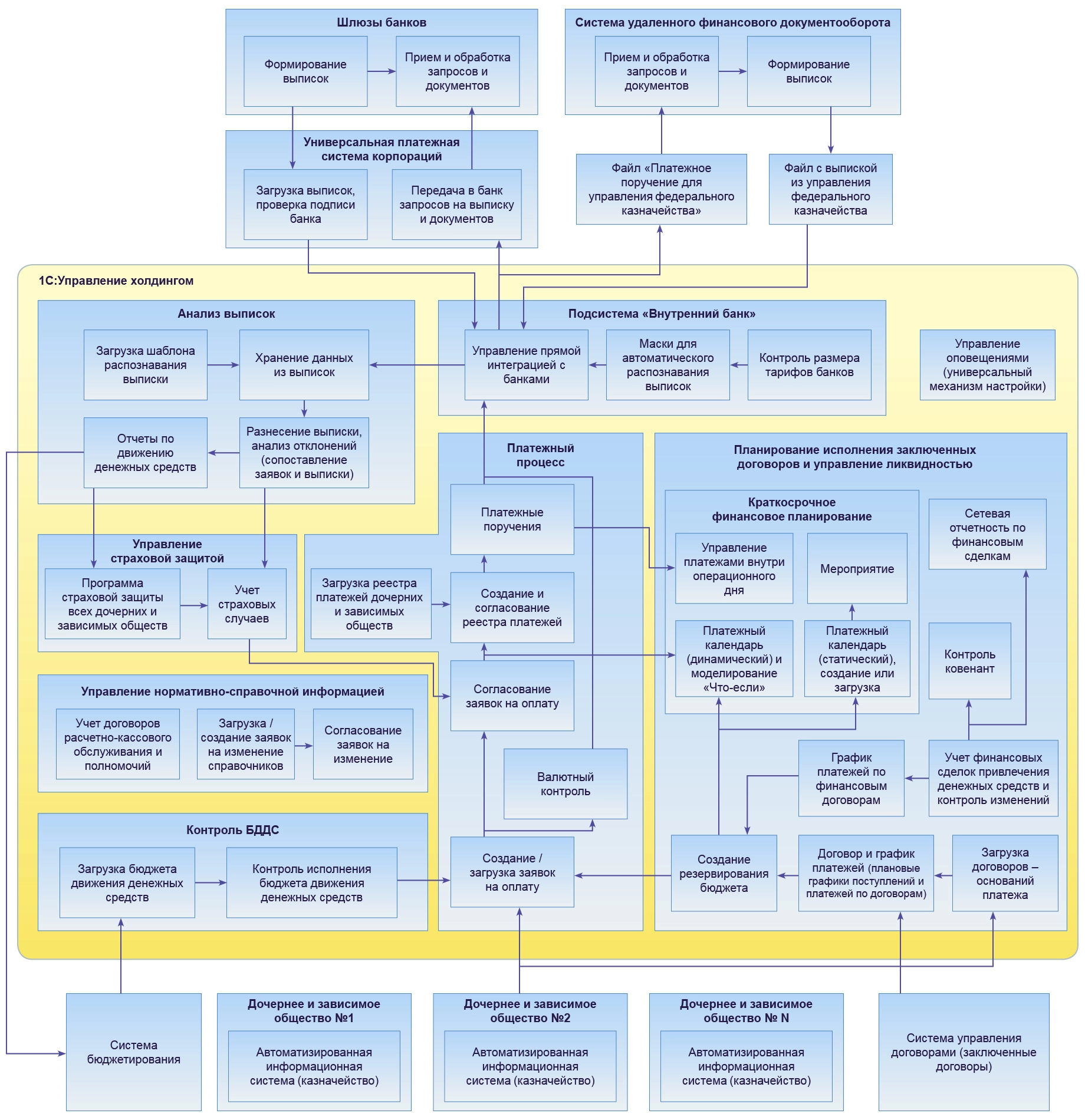
Функциональная архитектура системы представлена на схеме. На ней отражены наиболее крупные блоки системы.
Функциональная архитектура системы
Уникальность проекта обоснована следующим:
- В одной системе были сосредоточен автоматизированный контроль всех входящих и исходящих платежей группы.
- Без использования ручного труда автоматизирован процесс загрузки и обработки выписок по нескольким сотням банковских счетов всех дочерних и зависимых обещств группы, которые открыты в банках.
- В одной системе реализована возможность использования в каждом дочернем обществе одного из четырех различных вариантов организации (моделей) платежного процесса.
- В результате внедрения системы сетевая отчетность по финансовым сделкам в Microsoft Excel, ведение которой отнимало существенное время, была отменена. Функция консолидации отчетности по финансовым сделкам, которая выполнялась вручную, была полостью автоматизирована, что позволило трудозатраты сконцентрировать на проверке представленных из дочерних и зависимых обществ данных и на их анализе.
- С участием Центра корпоративной технологической поддержки был успешно выполнен нагрузочный тест на возможность одновременной работы 1000 пользователей по более чем 20 ключевым операциям.
Сокращение трудозатрат в подразделениях
Ускорение формирования управленческой отчетности
Сокращение операционных и административных расходов
Реализация проекта позволила получить следующие результаты:
- ПАО «Россети» и все дочерние и зависимые переведены на работу в обновленной системе в части обеспечения платежного процесса и контрольных процедур, включая миграцию данных.
- Полный контроль поступлений и платежей всех компаний группы осуществляется в одной системе, в том числе с отбором по уровню существенности.
- Обеспечивается автоматический контроль достаточности капитала у банков-эмитентов банковских гарантий.
- Отчетность по финансовым сделкам формируется в новой системе.
- Повысился контроль дочерних и зависимых обществ за своими финансовыми потоками за счет внедрения подсистемы финансового планирования.
- Появилась возможность гибкого определения модели работы дочерних и зависимых обществ в системе и смены этой модели без внесения изменений в код.
- Исключены трудозатраты на выполнение загрузки и распознавания выписки по счетам в банках по всем дочерним и зависимым обществам группы за счет ее полной автоматизации с помощью универсальной платежной системы корпораций по технологии host-to-host.
- На 80% сокращены трудозатраты на подготовку отчетности.
- Обеспечена прозрачность процесса контроля за платежами дочерних зависимых обществ на уровне управляющей компании.
Количественные результаты проекта:
- на 20% сократились трудозатраты в подразделениях;
- на 80% ускорился процесс получения управленческой отчетности;
- на 20% сократились операционные и административные расходы.