«Объединенная больница c поликлиникой» Управления делами Президента РФ построила комплексную медицинскую информационную систему. Решение построено на базе программных продуктов линейки «1С:Медицина»: «1С:Медицина.Больница» и «1С:Медицина.Больничная аптека». Проект охватил 55 структурных подразделений лечебного учреждения: 750 рабочих мест, порядка 1200 сотрудников. Переход всех подразделений со старой системы на новую комплексную систему с соблюдением преемственности данных был осуществлен в рекордно короткие сроки - менее,чем за год. Было обеспечено единое функционирование всех медицинских и фармацевтических бизнес-процессов, а также полная интеграция с административно-хозяйственной деятельностью медицинской организации. В результате реализации проекта были достигнуты следующие экономические эффекты от внедрения: сокращение трудозатрат в подразделениях на 20 %, ускорение получения управленческой отчетности на 100 %, ускорение получения регламентированной отчетности на 100%, снижение объемов материальных запасов на 20%, сокращение расходов на материальные ресурсы на 10%, сокращение сроков оказания услуг на 30%, снижение себестоимости услуг на 10%, увеличение объема оказываемых услуг на 15%.
«Объединённая больница с поликлиникой» была основана в 1976 году и является ведущим лечебно-профилактическим многопрофильным учреждением в структуре Управления делами Президента РФ, оказывающем медицинскую помощь пациентам по большинству медицинских направлений и специальностей. В поликлинике работают врачи более 30 специальностей. В стационар госпитализируются сложные в диагностическом и лечебном отношении больные, для обследования которых используется высокоинформативная, дорогостоящая, недоступная многим больницам аппаратура, а для лечения применяются сложные комплексные методы, в том числе эфферентные, хирургические, эндоскопические. Учреждение обслуживает более 4000 человек в год.
Цели проекта:
- увеличить объем предоставляемой медицинской помощи за счет оптимизации процессов планирования, оформления и оказания медицинской помощи пациентам;
- снизить себестоимость оказываемых услуг, в т.ч. за счет введения элементов автоматизированного и персонифицированного контроля заказа и списания лекарственных средств и медицинских расходных материалов;
- снизить время оформления персоналом необходимой медицинской и сопутствующей документации;
- упростить и ускорить получение регламентированной и административной отчётности по оказанным в учреждении медицинским услугам.
Задачи проекта:
- создать, внедрить и поддерживвть комплексную медицинскую информационную систему, обеспечивающую единое функционирование медицинских и фармацевтических бизнес-процессов «Объединенной больницы с поликлиникой», а также их интеграцию с административно-хозяйственной деятельностью учреждения;
- создать единую защищенную стандартизованную базу данных электронных медицинских документов пациентов, наблюдающихся в медицинской организации;
- организовать контролируемый доступ к электронным медицинским документам пациентов, наблюдающихся в учреждении.
На момент старта проекта в «Объдиненной больнице с поликлиникой» функционировали следующие системы, поддерживающие операционную деятельность. Для автоматизации медицинской деятельности использовалась самописная информационная система управления лечебно-диагностическим процессом на базе программного продукта АИС «ПРОФИ» (реализована на основе технологий DELPHI XE2, с применением СУБД IBM INFORMIX DYNAMIC SERVER). Для учета медикаментов, перевязочных средств и расходных материалов использовались средства автоматизации на базе платформы «1С:Предприятие 8».
Анализ основных бизнес-процессов подразделений «Объединенной больницы c поликлиникой», механизмов и схем автоматизации деятельности подразделений с использованием указанных систем выявил предпосылки к переходу на новую комплексную медицинскую информационную систему:
- ограниченный функционал работы договорного отдела, бухгалтерии, регистратуры и приемного отделения,
- сложности и недостатки в части администрирования системы, получения оперативной и статистической отчетности, учета медикаментов, перевязочных средств и расходных материалов.
В части врачебной работы в выводимой из эксплуатации системе полностью отсутствовали:
- возможность создания структурированной электронной медицинской карты пациента,
- механизмы ввода сведений об оказании медицинских услуг,
- возможность внесения и использования стандартов оказания медицинской помощи,
- возможность просмотра данных об оказанных медицинских услугах в разрезе пациента,
- возможность указания нескольких диагнозов одному пациенту,
- возможность агрегировать результаты оказания медицинских услуг в один документ (сводный протокол, выписной эпикриз),
- механизмы информирования лечащего врача об обнаружении у пациента патологии в результате проведения назначенного обследования (исследования),
- механизмы учета заболеваемости и смертности пациентов,
- возможность автоматического создания записей на будущие посещения при курсовом назначении,
- возможность автоматизированного учета дневников и этапных эпикризов пациентов, механизмы автоматизированного формирования форм согласия на медицинское вмешательство и на обработку персональных данных.
Кроме того, отсутствовала возможность интеграции с внешними системами (лабораторная информационная система, хранилище изображений и т.п.).
Комплексная информационная медицинаская система построена на базе тиражных решений «1С:Медицина.Больница», ред.1.1 и «1С:Медицина. Больничная аптека» ред.1.1.
Проектом были охвачены все 55 структурных подразделений больницы (порядка 1200 сотрудников):
- руководство и административная часть,
- общебольничный персонал (включая больничную аптеку, производственный отдел и торгующую аптеку),
- центральная регистратура,
- отделение медицинской статистики,
- отдел договорной медицинской деятельности и маркетинга,
- отдел экспертизы, контроля качества медицинской помощи и мониторинга медицинских программ,
- поликлинические подразделения (26 специализированных отделений/кабинетов),
- подразделения стационара (23 специализированных отделения/кабинета).
Количество автоматизированных рабочих мест – 750.
Планирование и учет медицинских услуг, ведение договоров и маркетинг
Внедрен механизм планирования медицинских услуг с учетом ограничений их доступности в зависимости от зарегистрированных в системе соглашений об оказании медицинских услуг.
Внедрены различные порядки ведения договоров контрагентами:
- с юридическими лицами по фактически выполненным услугам,
- с физическими лицами по депозитной схеме,
- по прикрепленным пациентам,
- договора разового стационара,
- абонентские договора,
- договора медицинских программ с фиксированной стоимостью.
Используются скидки/наценки в разрезе договоров и индивидуальных соглашений. Для отслеживания выполнения условий контрактов используется квотирования услуг и списки прикреплённого контингента и гарантийных писем, которые приходят из страховых компаний.
Обеспечено подключение и функционирование ККТ в соответствии с 54-ФЗ.
Электронные медицинские карты и медицинские изображения
Внедрено ведение электронной медицинской карты пациента во всех подразделениях больницы. Для быстрой разработки и настройки протоколов оказания медицинских услуг используется конструктор шаблонов медицинских документов. Для диагностических исследований (КТ/МРТ, УЗИ) к протоколам можно добавлять изображения.
Внедрено штрихкодирование медицинской, маршрутной и связанной с ними финансовой документации.
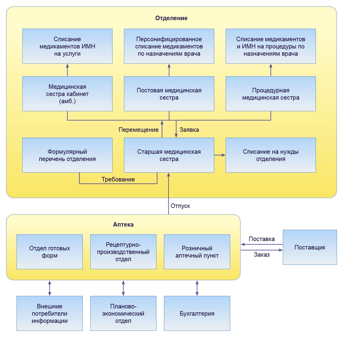
Обеспечение лекарствами и расходными медицинскими материалами
В результате выполнения проекта с целью оптимизации изменен процесс обеспечения лекарствами и расходными медицинскими материалами:
- внедрен двухуровневый учет лекарственных средств и медицинских расходных материалов: на уровне складов и отделений, в т.ч. в разрезе источников финансирования;
- внедрен персонифицированный учет расходования лекарственных средств и медицинских расходных материалов;
- внедрен учёт льготного отпуска лекарственных средств;
- организовано ведение операционных журналов движения и расходования лекарственных средств и медицинских расходных материалов;
- внедрён оперативный контроль остатков номенклатуры и постоянная актуализация данных учёта;
- ведется сбор и анализ потребностей отделений в лекарственных средствах и медицинских расходных материалах.
Для уменьшения трудозатрат осуществляется загрузка электронных накладных от поставщиков.

Рис. 1. Архитектурная схема лекартсвенного обеспечения
Интеграция с внешними системами
Осуществляется обмен данными со следующими системами:
- «1С:Бухгалтерия государственного учреждения» (в части учета поступлений безналичных денежных средств по договорам);
- «1С:Зарплата и кадры государственного учреждения» (в части загрузки сведений о кадровых движениях сотрудников);
- лабораторной информационной системой «Алтей» (передача заявок, получение результатов).
Отличительной особенностью проекта является масштабный единовременный и комплексный перевод крупного медицинского учреждения (55 структурных подразделений, 750 АРМ, порядка 1000 сотрудников) на новую медицинскую информационную систему с соблюдением преемственности данных при переходе с системы, выводимой из эксплуатации.
Следует отдельно отметить полную интеграцию новой системы с имеющейся лабораторной информационной системой. Все это при следующем обязательном условии внедрения: не более 20% изменений штатного функционала программных продуктов «1С:Медицина. Больница» и «1С:Медицина. Больничная аптека».
Ускорение получения отчетности
Сокращение сроков оказания услуг
Снижение себестоимости услуг
Сокращение трудозатрат
Главными результатами внедрения комплексной медицинской инфомационной системы стала автоматизация всех этапов медицинского и фармацевтического бизнес-процессов и их глубокая интеграция с административно-хозяйственной деятельностью учреждения.
Экономический эффект от внедрения:
- сокращение трудозатрат на ведение истории болезни пациента и внутренний документооборот в подразделениях на 20%;
- ускорение получения управленческой отчетности на 100%;
- ускорение получения регламентированной отчетности на 100%;
- снижение объёмов материальных запасов на 20%;
- сокращение расходов на материальные ресурсы на 10%;
- сокращение сроков оказания услуг на 30%;
- снижение себестоимости услуг 10%;
- увеличение объема оказываемых услуг на 15%.
