Шереметьево Хэндлинг построил систему управления бизнес-процессамим на базе «1С:ERP. Управление холдингом». Автоматизированы управления закупками, запасами, сбытом, автотранспортом, техобслуживанием и ремонтом оборудования, персоналом, а также процессы казначейства, бюджетирования, управленческого, регламентированного, международного учетов. В результате повысилась прозрачность управленческих процессов, выросла скорость принятия управленческих решений.
ООО «Шереметьево Хэндлинг» специализируется на предоставлении полного спектра услуг по наземному обслуживанию воздушных судов и пассажиров на базе Международного аэропорта Шереметьево
Цель проекта — создать единую автоматизированную систему управления бизнес-процессами холдинга. Это позволит повысить прозрачность и скорость принятия решений за счет оперативного доступа к актуальной информации и стандартизации учетных и управленческих процедур.
Задачи проекта:
- Автоматизировать основные бизнес-процессы с целью снижения ошибок и сокращения ручного труда.
- Снизить общую стоимость владения ИТ-инфраструктурой за счет консолидации систем, оптимизации расходов на поддержку и развитие.
- Обеспечить гибкость и масштабируемость системы для будущего роста бизнеса.
До внедрения проекта «Шереметьево Хэндлинг» применялась собственная учетная система и программные решения сторонних производителей. Существенными недостатками предыдущего ПО были отсутствие интеграции с системами учета, закупок и управления запасами, а также отсутствие автоматизированных механизмов для планирования, технического обслуживания, ремонта и заказа запасных частей.
Нехватка связи между системами управления автотранспортом и ремонтом ограничивала возможности оперативного планирования доступности техники для производственных подразделений. Информационная технологическая структура базировалась на продуктах разных производителей и отличалась отсутствием нормализованных нормативно-справочной информации и сквозной интеграции между системами.
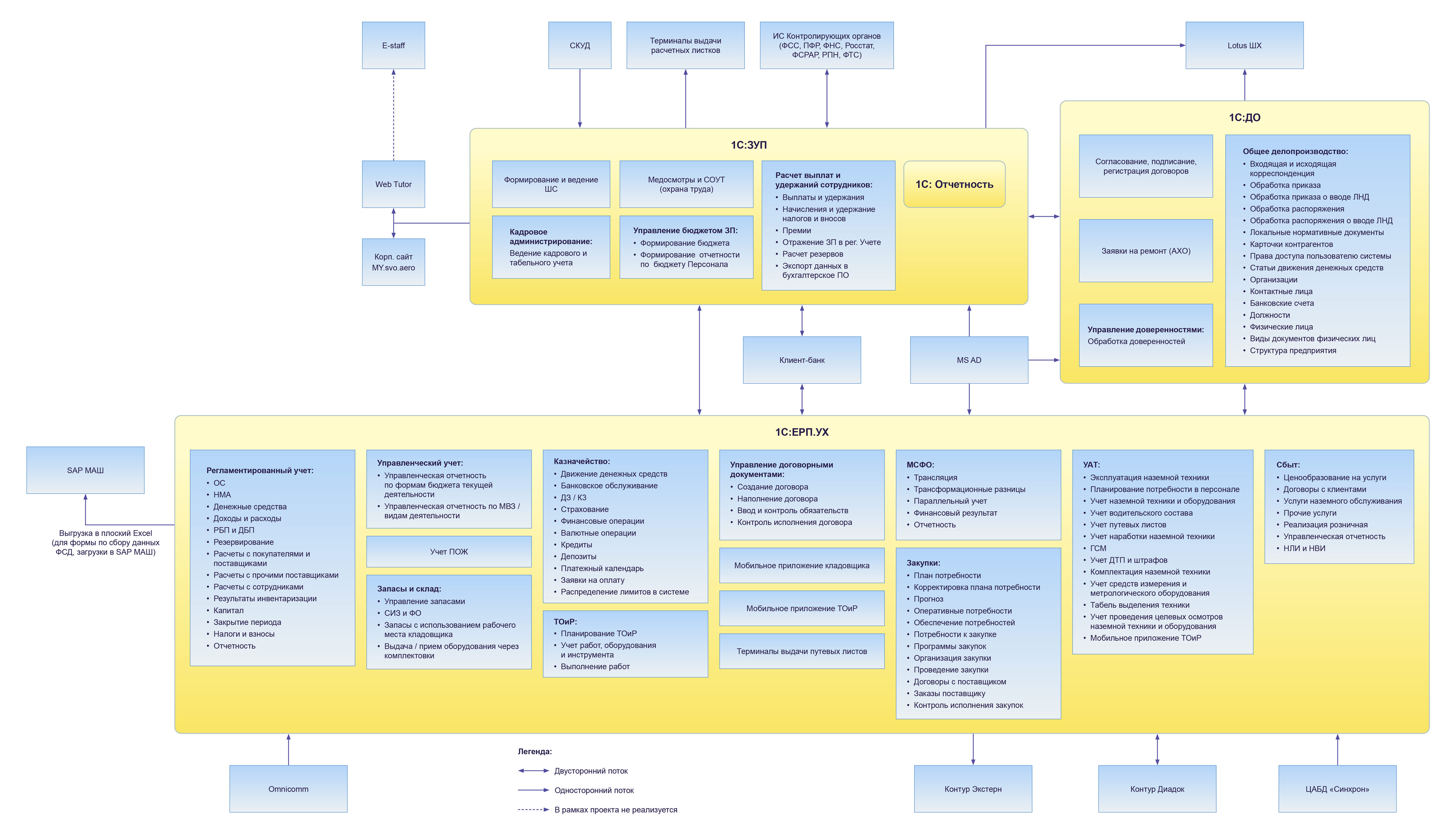
Единая автоматизированная система управления бизнес-процессами построена на базе «1С:ERP. Управление холдингом» и автоматизирует следующие функции:
- казначейство;
- бюджетирование;
- закупки;
- запасы;
- продажи;
- управленческий, регламентированный, международный учеты.
Для обеспечения работоспособности системы с более 1000 одновременно работающих пользователей и доступностью 98% была выбрана схема продуктивного контура, состоящая из одного сервера приложений 1С и одного сервера СУБД. Пользователи работают на своих ПК с установленным клиентом 1С.
Контур среды разработки состоит из одного сервера СУБД и одного сервера приложений 1С, совмещающего в себе веб-сервер и сервер хранилища разработки. Также имеется контур тестирования, состоящий из одного сервера СУБД и одного сервера приложений 1С, совмещающего в себе веб-сервер и сервер хранилища предпродуктивного контура. Для обеспечения централизованной раздачи лицензий, сервер лицензирования вынесен на отдельный сервер. Все сервера являются виртуальными. В качестве операционной системы для серверов СУБД выбран AstraLinux, в качестве СУБД использован Postgres.
Для остальных серверов использовалась операционная система Windows Server 2019.

Функциональная архитектура
Проект выделяется своей скоростью внедрения и масштабностью автоматизации. Замена нескольких существующих систем, включая ERP иностранного вендора, на единую платформу «1С:Предприятие 8» позволила оперативно охватить широкий спектр функциональных областей: от регламентированного учета и бюджетирования до управления запасами и авиационными доходами. Такой комплексный и интегрированный подход обеспечивает высокую эффективность работы, сокращает рутинные операции и создает единую информационную среду, что делает проект инновационным и уникальным для компании.
Новая информационная система охватывает следующие области:
- Регламентированный учет.
- Бюджетирование.
- Казначейство.
- МСФО.
- Авиационные доходы.
- Управление запасами.
- Учет операций с ПОЖ.
- Управление закупками.
- Управление складом.
В рамках проекта достигнуты следующие результаты:
- Стандартизированны и унифицированны процедуры управления.
- Автоматизированы все ручны операции.
- Построен единый сквозной процесс в части управления предприятием.
- Повысилась эффективность бизнес-процессов.
- Создано единое информационноге пространство для эксплуатирующих и осуществляющих ремонт подразделений «Шереметьево Хэндлинг»:
- организована единая цепочка процессов закупки, управления запасами, продажи, казначейства, регламентированной и управленческой отчетности;
- обеспечено оперативное получение точных данных в реальном времени о состоянии техники и процессов предприятия.
Благодаря внедрению новой информационной системы были достигнуты значительные результаты. Одним из ключевых достижений является улучшение операционной эффективности компании за счет автоматизации многих процессов. Это привело к сокращению времени, затрачиваемого на выполнение задач, и снижению риска человеческих ошибок.
Кроме того, новая система позволила значительно улучшить контроль над финансовыми процессами, что способствует принятию более обоснованных решений на основе актуальных данных. Это повышает прозрачность бизнес-процессов и помогает управляющим принимать взвешенные решения.
Также стоит отметить, что внедрение информационной системы обеспечило лучшую интеграцию между различными подразделениями компании и улучшило общение между сотрудниками. Это способствует более эффективной работе коллектива и повышению общего уровня сотрудничества внутри организации.
В целом, внедрение информационной системы оказало значительное положительное влияние на бизнес компании, обеспечивая более эффективное управление процессами, повышение производительности и улучшение взаимодействия между сотрудниками.
- ускорение получения управленческой отчетности: 15%;
- ускорение получения регламентированной отчетности: 15%;
- снижение зависимости от зарубежного ПО: 100%.